电脑桌面
添加小米粒文库到电脑桌面
安装后可以在桌面快捷访问

NIT管理系统中计算机应用模块考试模拟题VIP专享VIP免费

NIT管理系统中计算机应用模块考试模拟题_第1页
1/10
NIT管理系统中计算机应用模块考试模拟题_第2页
2/10
NIT管理系统中计算机应用模块考试模拟题_第3页
3/10
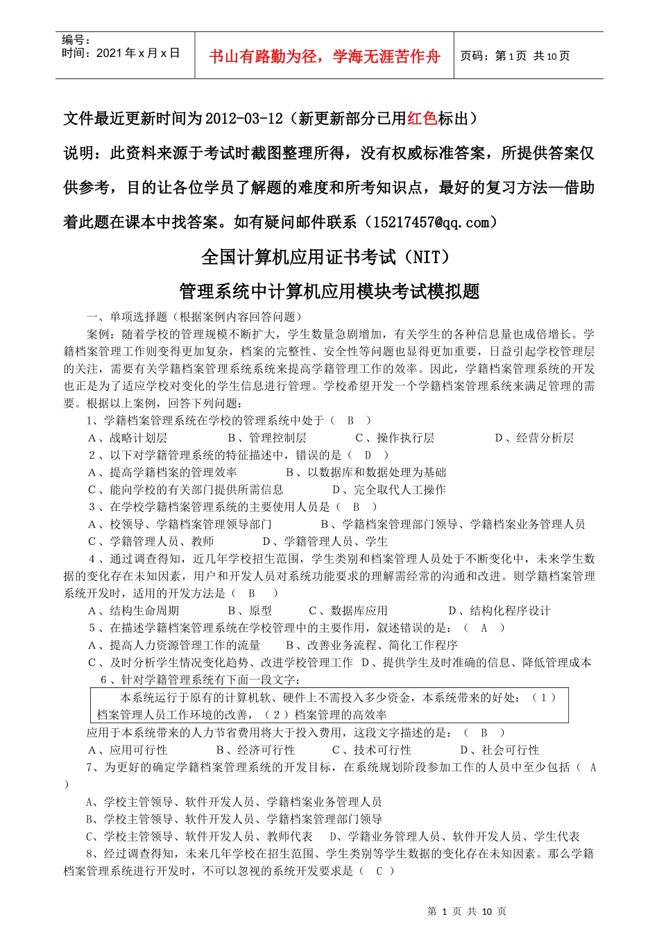
第1页共10页编号:时间:2021年x月x日书山有路勤为径,学海无涯苦作舟页码:第1页共10页文件最近更新时间为2012-03-12(新更新部分已用红色标出)说明:此资料来源于考试时截图整理所得,没有权威标准答案,所提供答案仅供参考,目的让各位学员了解题的难度和所考知识点,最好的复习方法—借助着此题在课本中找答案。如有疑问邮件联系(15217457@qq.com)全国计算机应用证书考试(NIT)管理系统中计算机应用模块考试模拟题一、单项选择题(根据案例内容回答问题)案例:随着学校的管理规模不断扩大,学生数量急剧增加,有关学生的各种信息量也成倍增长。学籍档案管理工作则变得更加复杂,档案的完整性、安全性等问题也显得更加重要,日益引起学校管理层的关注,需要有关学籍档案管理系统系统来提高学籍管理工作的效率。因此,学籍档案管理系统的开发也正是为了适应学校对变化的学生信息进行管理。学校希望开发一个学籍档案管理系统来满足管理的需要。根据以上案例,回答下列问题:1、学籍档案管理系统在学校的管理系统中处于(B)A、战略计划层B、管理控制层C、操作执行层D、经营分析层2、以下对学籍管理系统的特征描述中,错误的是(D)A、提高学籍档案的管理效率B、以数据库和数据处理为基础C、能向学校的有关部门提供所需信息D、完全取代人工操作3、在学校学籍档案管理系统的主要使用人员是(B)A、校领导、学籍档案管理领导部门B、学籍档案管理部门领导、学籍档案业务管理人员C、学籍管理人员、教师D、学籍管理人员、学生4、通过调查得知,近几年学校招生范围,学生类别和档案管理人员处于不断变化中,未来学生数据的变化存在未知因素,用户和开发人员对系统功能要求的理解需经常的沟通和改进。则学籍档案管理系统开发时,适用的开发方法是(B)A、结构生命周期B、原型C、数据库应用D、结构化程序设计5、在描述学籍档案管理系统在学校管理中的主要作用,叙述错误的是:(A)A、提高人力资源管理工作的流量B、改善业务流程、简化工作程序C、及时分析学生情况变化趋势、改进学校管理工作D、提供学生及时准确的信息、降低管理成本6、针对学籍管理系统有下面一段文字:本系统运行于原有的计算机软、硬件上不需投入多少资金,本系统带来的好处:(1)档案管理人员工作环境的改善,(2)档案管理的高效率应用于本系统带来的人力节省费用将大于投入费用,这段文字描述的是:(B)A、应用可行性B、经济可行性C、技术可行性D、社会可行性7、为更好的确定学籍档案管理系统的开发目标,在系统规划阶段参加工作的人员中至少包括(A)A、学校主管领导、软件开发人员、学籍档案业务管理人员B、学校主管领导、软件开发人员、学籍档案管理部门领导C、学校主管领导、软件开发人员、教师代表D、学籍业务管理人员、软件开发人员、学生代表8、经过调查得知,未来几年学校在招生范围、学生类别等学生数据的变化存在未知因素。那么学籍档案管理系统进行开发时,不可以忽视的系统开发要求是(C)第2页共10页第1页共10页编号:时间:2021年x月x日书山有路勤为径,学海无涯苦作舟页码:第2页共10页A、简单性B、经济性C、灵活性D、可靠性9、学籍档案管理系统属于(B)A、系统支持软件B、定制应用软件C、系统工具软件D、电子上午软件10、学籍档案管理系统的使用方式是:各个学院在用户端提出录入、整理和查询学生的学籍档案的处理请求。请求信息传送到学校档案管理的数据库服务器中,处理结果返回到学院的用户端,该系统的体系结构是(B)A、分布式B、客户/服务器C、单用户D、主从式11、在学籍档案管理系统设计过程中,系统模块化结构要合理,系统的软件、硬件设备稳定性好;要保证数据采集的质量,把数据采集过程中产生的各种误差降到最小;更有可靠的、可操作性强的一套维护系统安全的措施和手段。遵循前述原则是为了充分保证系统的(D)A、简单性B、灵活性C、完整性D、可靠性12、“面向对象”方法进行设计是的基本思想是:在(1)应填写的内容(B)A、抽象B、类型C、具体D、基类13、当前学校具有校园网络系统,与学籍档案管理相关人的员具备了计算机办公操作能力,软件...

1、当您付费下载文档后,您只拥有了使用权限,并不意味着购买了版权,文档只能用于自身使用,不得用于其他商业用途(如 [转卖]进行直接盈利或[编辑后售卖]进行间接盈利)。
2、本站所有内容均由合作方或网友上传,本站不对文档的完整性、权威性及其观点立场正确性做任何保证或承诺!文档内容仅供研究参考,付费前请自行鉴别。
3、如文档内容存在违规,或者侵犯商业秘密、侵犯著作权等,请点击“违规举报”。

碎片内容

NIT管理系统中计算机应用模块考试模拟题

中小学教育精品资料+ 关注
实名认证
内容提供者

中小学教育资料,优质文档创作者

确认删除?
VIP
微信客服
  • 扫码咨询
会员Q群
  • 会员专属群点击这里加入QQ群
客服邮箱
回到顶部