电脑桌面
添加小米粒文库到电脑桌面
安装后可以在桌面快捷访问

XXXX-2020年中国除垢剂市场全景调查与投资战略分析报告VIP免费

XXXX-2020年中国除垢剂市场全景调查与投资战略分析报告_第1页
1/48
XXXX-2020年中国除垢剂市场全景调查与投资战略分析报告_第2页
2/48
XXXX-2020年中国除垢剂市场全景调查与投资战略分析报告_第3页
3/48
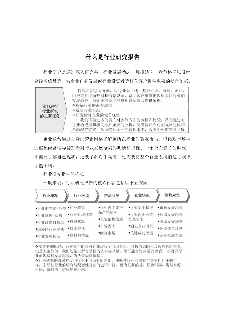
除垢剂什么是行业研究报告行业研究是通过深入研究某一行业发展动态、规模结构、竞争格局以及综合经济信息等,为企业自身发展或行业投资者等相关客户提供重要的参考依据。企业通常通过自身的营销网络了解到所在行业的微观市场,但微观市场中的假象经常误导管理者对行业发展全局的判断和把握。一个全面竞争的时代,不但要了解自己现状,还要了解对手动向,更需要将整个行业系统的运行规律了然于胸。行业研究报告的构成一般来说,行业研究报告的核心内容包括以下五方面:行业研究的目的及主要任务行业研究是进行资源整合的前提和基础。对企业而言,发展战略的制定通常由三部分构成:外部的行业研究、内部的企业资源评估以及基于两者之上的战略制定和设计。行业与企业之间的关系是面和点的关系,行业的规模和发展趋势决定了企业的成长空间;企业的发展永远必须遵循行业的经营特征和规律。行业研究的主要任务:解释行业本身所处的发展阶段及其在国民经济中的地位分析影响行业的各种因素以及判断对行业影响的力度预测并引导行业的未来发展趋势判断行业投资价值揭示行业投资风险为投资者提供依据2014-2020年中国除垢剂市场全景调查与投资战略分析报告【出版日期】2014年【交付方式】Email电子版/特快专递【价格】纸介版:7000元电子版:7200元纸介+电子:7500元【订购电话】400-600-8596010-86825756传真:010-60343813【报告链接】http://www.ibaogao.com/baogao/05121425932014.html报告目录除垢剂是一种去除水垢,污垢等多种垢渍的化学制剂,一般由多种组分复配而成。工业用除垢剂主要用于去除换热设备,锅炉等内的污垢,家用除垢剂主要用于去除饮水机内的污垢。除垢剂广泛用于管道、锅炉、中央空调、换热器、冷凝器、蒸发器、制冷机、空压机、反应釜、冶炼炉、采暖系统以及陶瓷、塑料等非金属设备,对环境无污染,不会对设备和操作者造成损害,可生物降解,使用方便、经济安全。伴随着国内工业的发展,水垢现象也随之成为工业发展又一日益凸显的设备问题,除垢剂的需求急剧增加,为除垢剂的发展提供了一个黄金期。智研咨询发布的《2014-2020年中国除垢剂市场全景调查与投资战略分析报告》内容严谨、数据翔实,更辅以大量直观的图表帮助本行业企业准确把握行业发展动向、正确制定企业竞争战略和投资策略。报告首先介绍了除垢剂产品概述、中国除垢剂产业运行环境等,接着分析了中国除垢剂产业发展的现状,然后介绍了中国除垢剂市场竞争格局。随后,报告对中国除垢剂做了重点企业经营状况分析,最后分析了中国除垢剂市场发展前景与投资预测。您若想对除垢剂产业有个系统的了解或者想投资除垢剂行业,本报告是您不可或缺的重要工具。本研究报告数据主要采用国家统计数据,海关总署,问卷调查数据,商务部采集数据等数据库。其中宏观经济数据主要来自国家统计局,部分行业统计数据主要来自国家统计局及市场调研数据,企业数据主要来自于国家统计局规模企业统计数据库及证券交易所等,价格数据主要来自于各类市场监测数据库。第一章除垢剂产品概述第一节除垢剂机理第二节除垢剂成分一、氢氟酸二、草酸三、柠檬酸四、盐酸五、磷酸第三节除垢剂应用一、锅炉管道除垢二、饮水机除垢剂第二章2014年中国除垢剂产业运行环境解析第一节国内宏观经济环境分析一、GDP历史变动轨迹分析二、固定资产投资历史变动轨迹分析三、2014年中国宏观经济发展预测分析第二节2014年中国除垢剂市场政策环境分析一、除垢剂环境标志产品认证技术要求二、生产许可证换(发)证实施细则三、准技术要求四、业污染物排放标准五、《用水化学处理剂卫生安全评价规范》第三节2014年中国除垢剂社会环境分析第三章2014年中国除垢剂产业发展分析第一节中国除垢剂的发展及演进第二节2014年中国除垢剂产业总况一、中国除垢剂产业特点二、中国除垢剂产业运营态势三、中国除垢剂新产品研究进展四、中国除垢剂企业生存状态第三节2014年中国除垢剂市场综述一、中国除垢剂产品产量及区域市场分布二、中国除垢剂区域市场需求同比第四节2014年中国除垢剂产业热点问题探讨第四章2012-2014年中国除垢剂行业数据监测分析第一节2012-2014年中...

1、当您付费下载文档后,您只拥有了使用权限,并不意味着购买了版权,文档只能用于自身使用,不得用于其他商业用途(如 [转卖]进行直接盈利或[编辑后售卖]进行间接盈利)。
2、本站所有内容均由合作方或网友上传,本站不对文档的完整性、权威性及其观点立场正确性做任何保证或承诺!文档内容仅供研究参考,付费前请自行鉴别。
3、如文档内容存在违规,或者侵犯商业秘密、侵犯著作权等,请点击“违规举报”。

碎片内容

XXXX-2020年中国除垢剂市场全景调查与投资战略分析报告

中小学教育精品资料+ 关注
实名认证
内容提供者

中小学教育资料,优质文档创作者

确认删除?
VIP
微信客服
  • 扫码咨询
会员Q群
  • 会员专属群点击这里加入QQ群
客服邮箱
回到顶部