电脑桌面
添加小米粒文库到电脑桌面
安装后可以在桌面快捷访问

外墙保温节能工程施工质量监理细则VIP免费

外墙保温节能工程施工质量监理细则_第1页
1/5
外墙保温节能工程施工质量监理细则_第2页
2/5
外墙保温节能工程施工质量监理细则_第3页
3/5
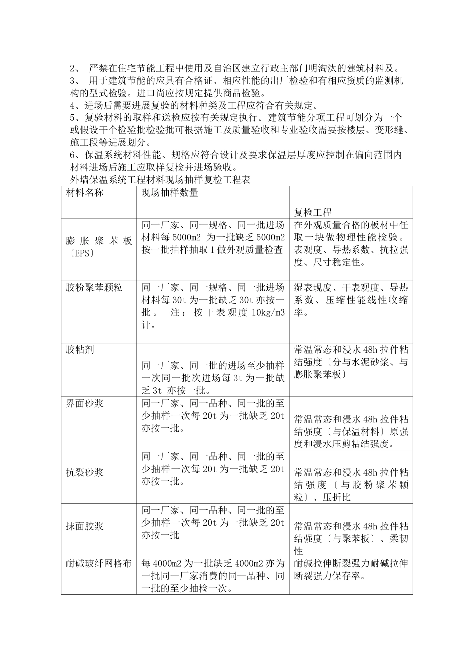
外墙保温节能工程施工质量监理细那么一.工程概况:1.工程名称:住宅楼2.工程:乌七道湾路3.建立:自治区地质矿产勘察开场测绘大队4.施工:地矿大华筑安装5.设计:乌鲁木齐银河建筑勘察设计院6.构造类型:砖混构造7.建筑面积:6052m28.质量要求:合格9.方案开开工日:2008年5月7日至2008年11月20日10.抗震设防烈度:八度本外墙保温节能工程施工质量监理细那么适用膨胀聚苯板〔EPS〕薄抹灰外墙保温系统和胶粉聚苯颗粒外墙保温系统。一、编制根据:根据建立部?民用建筑工程节能质量监视理?的要求及自治区建立发布的?胶粉聚苯颗粒外墙外保温系统施工技术规程?〔XJJ007-2002〕编制本工程外墙保温节能工程施工质量监理细那么。二、材料控制1、建筑节能工程所用材料的品种、规格应符合设计要求其性能应符合、行业和自治区现行的有关要求。2、严禁在住宅节能工程中使用及自治区建立行政主部门明淘汰的建筑材料及。3、用于建筑节能的应具有合格证、相应性能的出厂检验和有相应资质的监测机构的型式检验。进口尚应按规定提供商品检验。4、进场后需要进展复验的材料种类及工程应符合有关规定。5、复验材料的取样和送检应按有关规定执行。建筑节能分项工程可划分为一个或假设干个检验批检验批可根据施工及质量验收和专业验收需要按楼层、变形缝、施工段等进展划分。6、保温系统材料性能、规格应符合设计及要求保温层厚度应控制在偏向范围内材料进场后施工应取样复检并进场验收。外墙保温系统工程材料现场抽样复检工程表材料名称现场抽样数量复检工程膨胀聚苯板〔EPS〕同一厂家、同一规格、同一批进场材料每5000m2为一批缺乏5000m2按一批抽样抽取1做外观质量检查在外观质量合格的板材中任取一块做物理性能检验。表观度、导热系数、抗拉强度、尺寸稳定性。胶粉聚苯颗粒同一厂家、同一规格、同一批进场材料每30t为一批缺乏30t亦按一批。注:按干表观度10kg/m3计。湿表现度、干表观度、导热系数、压缩性能线性收缩率。胶粘剂同一厂家、同一批的进场至少抽样一次同一批次进场每3t为一批缺乏3t亦按一批。常温常态和浸水48h拉件粘结强度〔分与水泥砂浆、与膨胀聚苯板〕界面砂浆同一厂家、同一品种、同一批的至少抽样一次每20t为一批缺乏20t亦按一批。常温常态和浸水48h拉件粘结强度〔与保温材料〕原强度和浸水压剪粘结强度。抗裂砂浆同一厂家、同一品种、同一批的至少抽样一次每20t为一批缺乏20t亦按一批。常温常态和浸水48h拉件粘结强度〔与胶粉聚苯颗粒〕、压折比抹面胶浆同一厂家、同一品种、同一批的至少抽样一次每20t为一批缺乏20t亦按一批常温常态和浸水48h拉件粘结强度〔与聚苯板〕、柔韧性耐碱玻纤网格布每4000m2为一批缺乏4000m2亦为一批同一厂家消费的同一品种、同一批的至少抽检一次。耐碱拉伸断裂强力耐碱拉伸断裂强力保存率。瓷砖粘结剂每10t为一批缺乏10t亦为一批粒伸粘结强度面砖勾缝料同一厂家消费的同一品种、同一批的至少抽检一次每3t为一批缺乏3t亦为一批。拉伸粘结强度锚固件同一厂家、同一品种、同一批的至少抽样一次每种基层做1组每组为3只。锚栓抗承载力值柔性耐水腻子同一厂家、同一品种、同一批的至少抽样一次每20t为一批缺乏20t亦按一批。粘结强度三、施工准备质量控制1、施工应根据设计要求编制施工技术方案报监理工程师审批在建筑节能工程施工前施工应对施工人员应进展技术交底和专业技术培训并应按相关的施工技术对施工过程实行质量控制。2、建筑节能工程施工前应对基层的质量按相关进展验收合格前方可进展节能工程施工。3、主体构造的支模洞、预留洞、脚手架眼洞等应修补完成后再做节能保温工程不应用保温材料填嵌。4、道、设备等安装及调试宜在有关节能工程施工前完成。必须同步进展时应在饰面层施工前完成。建筑节能工程不应影响道、设备等的使用和维修。5、外保温工程的防水处理。施工前应具有外保温工程的封和防水构造设计确保水不会渗入保温层及基层重要部位应有详图。6、施工前外门窗洞口应通过验收洞口尺寸、位置应符合设计要求和质量要求门窗框或辅框应安装完毕;窗口外侧四周墙面应按设计要求进展保温处理。7、建筑节能各分项工程施工时各道工序应...

1、当您付费下载文档后,您只拥有了使用权限,并不意味着购买了版权,文档只能用于自身使用,不得用于其他商业用途(如 [转卖]进行直接盈利或[编辑后售卖]进行间接盈利)。
2、本站所有内容均由合作方或网友上传,本站不对文档的完整性、权威性及其观点立场正确性做任何保证或承诺!文档内容仅供研究参考,付费前请自行鉴别。
3、如文档内容存在违规,或者侵犯商业秘密、侵犯著作权等,请点击“违规举报”。

碎片内容

外墙保温节能工程施工质量监理细则

确认删除?
VIP
微信客服
  • 扫码咨询
会员Q群
  • 会员专属群点击这里加入QQ群
客服邮箱
回到顶部