电脑桌面
添加小米粒文库到电脑桌面
安装后可以在桌面快捷访问

室内给水系统安装(1)VIP专享VIP免费

室内给水系统安装(1)_第1页
1/98
室内给水系统安装(1)_第2页
2/98
室内给水系统安装(1)_第3页
3/98
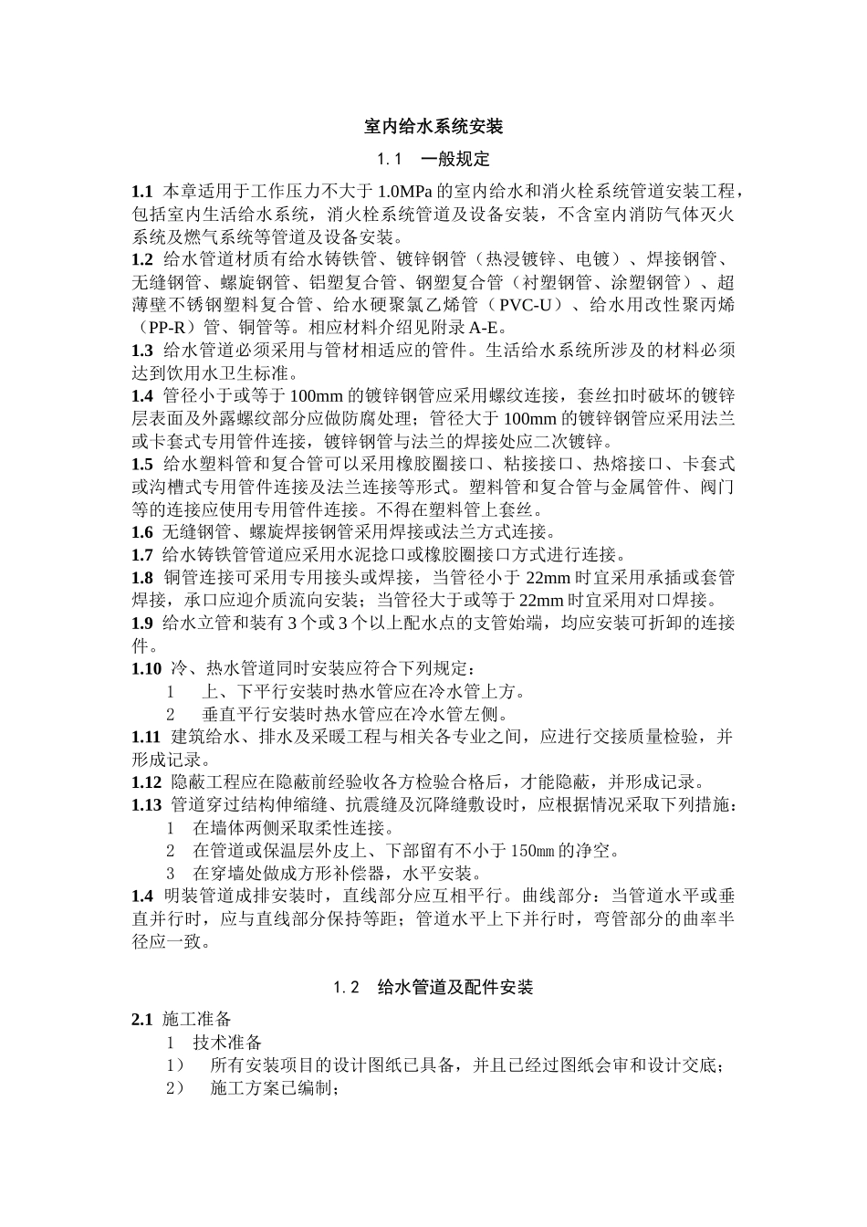
室内给水系统安装1.1一般规定1.1本章适用于工作压力不大于1.0MPa的室内给水和消火栓系统管道安装工程,包括室内生活给水系统,消火栓系统管道及设备安装,不含室内消防气体灭火系统及燃气系统等管道及设备安装。1.2给水管道材质有给水铸铁管、镀锌钢管(热浸镀锌、电镀)、焊接钢管、无缝钢管、螺旋钢管、铝塑复合管、钢塑复合管(衬塑钢管、涂塑钢管)、超薄壁不锈钢塑料复合管、给水硬聚氯乙烯管(PVC-U)、给水用改性聚丙烯(PP-R)管、铜管等。相应材料介绍见附录A-E。1.3给水管道必须采用与管材相适应的管件。生活给水系统所涉及的材料必须达到饮用水卫生标准。1.4管径小于或等于100mm的镀锌钢管应采用螺纹连接,套丝扣时破坏的镀锌层表面及外露螺纹部分应做防腐处理;管径大于100mm的镀锌钢管应采用法兰或卡套式专用管件连接,镀锌钢管与法兰的焊接处应二次镀锌。1.5给水塑料管和复合管可以采用橡胶圈接口、粘接接口、热熔接口、卡套式或沟槽式专用管件连接及法兰连接等形式。塑料管和复合管与金属管件、阀门等的连接应使用专用管件连接。不得在塑料管上套丝。1.6无缝钢管、螺旋焊接钢管采用焊接或法兰方式连接。1.7给水铸铁管管道应采用水泥捻口或橡胶圈接口方式进行连接。1.8铜管连接可采用专用接头或焊接,当管径小于22mm时宜采用承插或套管焊接,承口应迎介质流向安装;当管径大于或等于22mm时宜采用对口焊接。1.9给水立管和装有3个或3个以上配水点的支管始端,均应安装可折卸的连接件。1.10冷、热水管道同时安装应符合下列规定:1上、下平行安装时热水管应在冷水管上方。2垂直平行安装时热水管应在冷水管左侧。1.11建筑给水、排水及采暖工程与相关各专业之间,应进行交接质量检验,并形成记录。1.12隐蔽工程应在隐蔽前经验收各方检验合格后,才能隐蔽,并形成记录。1.13管道穿过结构伸缩缝、抗震缝及沉降缝敷设时,应根据情况采取下列措施:1在墙体两侧采取柔性连接。2在管道或保温层外皮上、下部留有不小于150mm的净空。3在穿墙处做成方形补偿器,水平安装。1.4明装管道成排安装时,直线部分应互相平行。曲线部分:当管道水平或垂直并行时,应与直线部分保持等距;管道水平上下并行时,弯管部分的曲率半径应一致。1.2给水管道及配件安装2.1施工准备1技术准备1)所有安装项目的设计图纸已具备,并且已经过图纸会审和设计交底;2)施工方案已编制;3)施工技术人员向班组做了图纸和施工技术交底。2材料准备1)给水铸铁管、镀锌钢管(热浸镀锌、电镀)、焊接钢管、无缝钢管、螺旋钢管、铝塑复合管、钢塑复合管(衬塑钢管、涂塑钢管)、超薄壁不锈钢塑料复合管、给水硬聚氯乙烯管(PVC-U)、给水用改性聚丙烯(PP-R)管、铜管等及相配套管件。2)阀门、水表。3)防腐底漆、面漆涂料;沥青、溶剂和稀释剂、各类保温材料。1)砂布、砂轮片、干净棉布块、干净棉纱、抹布、粗砂纸、劈材、煤。3主要机具1)机械:套丝机、台钻、电锤、手电钻、砂轮切割机、电锯、金钢砂轮、电焊机、电动试压泵、滚槽机、弯管机、喷枪、空气压缩机、除锈机及管材生产厂家配套机械等。2)工具:套丝板、圆丝盘、管钳、链钳、台虎钳、割刀、手锯、手锤、大锤、錾子、扁铲、捻凿、麻钎、螺丝板、活动扳手、煨弯器、手压泵、断管器、克丝钳、螺丝刀、气焊工具、刮刀、锉刀、钢丝锯、砂布、砂纸、刷子、棉纱、沥青锅、钢剪、布剪、剁子、弯钩、铁锹、灰桶、捻灰器、平抹子、圆孤抹子及管材生产厂家配套机具等。3)计量器具:钢卷尺、钢板尺、角尺、水平尺、线坠、卡尺、焊口检测器、小线、压力表、钢针、靠尺、楔形塞尺等。4作业条件1)根据施工方案安排好适当的现场工作场地、工作棚、料具库,在管道层、地下室、地沟内操作时,要接通低压照明灯。2)地下管道铺设必须在回填土夯实或挖到管底标高,沿管线铺设位置清理干净,管道穿墙处已留管洞或安装套管,其洞口尺寸和套管规格符合要求,坐标、标高正确。浇注楼板孔洞、堵抹墙洞工作在土建装修工程开始前完成。3)暗装管道应在地沟未盖盖板或吊顶未封闭前进行安装,其型钢支架均应安装完毕并符合要求。4)明装托、吊干管安装必须在安装层的结构顶板完...

1、当您付费下载文档后,您只拥有了使用权限,并不意味着购买了版权,文档只能用于自身使用,不得用于其他商业用途(如 [转卖]进行直接盈利或[编辑后售卖]进行间接盈利)。
2、本站所有内容均由合作方或网友上传,本站不对文档的完整性、权威性及其观点立场正确性做任何保证或承诺!文档内容仅供研究参考,付费前请自行鉴别。
3、如文档内容存在违规,或者侵犯商业秘密、侵犯著作权等,请点击“违规举报”。

碎片内容

室内给水系统安装(1)

确认删除?
VIP
微信客服
  • 扫码咨询
会员Q群
  • 会员专属群点击这里加入QQ群
客服邮箱
回到顶部