电脑桌面
添加小米粒文库到电脑桌面
安装后可以在桌面快捷访问

北京市建设工程费用定额VIP免费

北京市建设工程费用定额_第1页
1/13
北京市建设工程费用定额_第2页
2/13
北京市建设工程费用定额_第3页
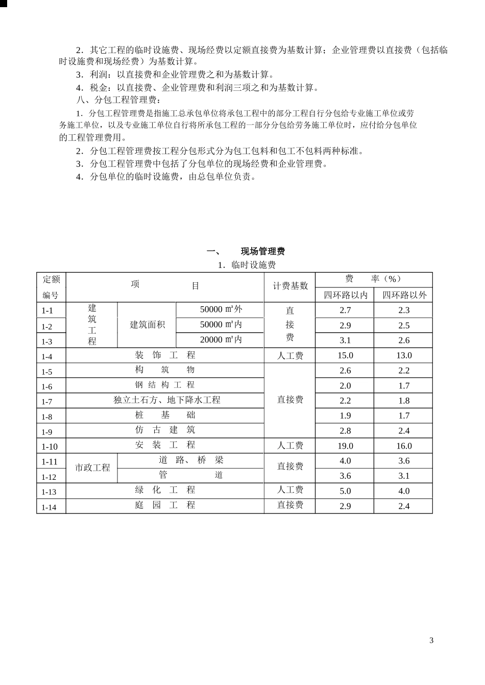
3/13
《北京市建设工程费用定额》2001说明一、根据国家及北京市有关法律、法规,结合本市实际情况,编制了2001年《北京市建设工程费用定额》(以下简称本定额)。二、本定额包括:现场管理费、企业管理费、利润、税金和分包工程管理费,与2001年《北京市建设工程预算定额》配套使用。三、现场管理费包括临时设施费和现场经费,属于建设工程直接费。四、项费用包括的内容:(一)临时设施费:是指施工企业为进行建筑、安装、市政工程施工所必须的生活和生产用临时设施费用。包括:临时宿舍、文化福利公用事业房屋、构筑物、仓库、办公室、加工厂、塔式起重机基础、小型临时设施以及规定范围内的现场施工道路、水、电管线,为保证文明施工现场安全和环境保护所采取的必要措施。其费用中包括了临时设施的搭设、租赁、摊销、维护及拆除等费用以及按规定缴纳的临时用地费、临时建设工程费。不包括施工用地面积小于首层建筑面积三倍时,由建设单位负责申办租用临时用地的租金。(二)现场经费:指施工企业的项目经理部组织施工过程中所发生的费用。包括:1.工作人员工资:从事政治、行政、经济、技术、试验、警卫消防炊事和服务人员(不含材料人员和行政汽车司机等人员)的工资、养老保险、医疗保险、各项津贴及施工现场人员的工资附加费。2.办公费:办公用文具、纸张、帐表、印刷、通讯邮资、书报、水电及办公、生活用燃料等费用。低值易耗品3.差旅交通费:工作人员因公出差的差旅费、住勤补贴、误餐补助和工地转移等费用。4.低值易耗品摊销费:行政使用不属于固定资产的工具、器具、家具、交通工具(非机动车)及检验、测绘、消防用具的摊销和维修等费用。5.劳动保护费:按国家有关部门规定标准发放给工作人员的劳保用品费用、保健和防暑降温费用。6.检验试验费:对建筑材料、构件、建筑物进行鉴定、检查、试验所发生的全部费用。7.工程定位复测点交及竣工清理费:工程进行测量定位、复测、交工前现场及室内的清理以及施工中渣土外运的费用。8.其它:业务招待费、外包工管理费、民兵训练、临时工管理、咨询、“门前三包”、财产保险以及执行社会义务等费用。(三)企业管理费:指施工企业行政管理部门为管理和组织经营活动而发生的各项费用。1.干勤人员工资及工资附加费:企业公司管理人员、服务人员的工资、津贴、职工福利费、工会经费。但不包括材料人员的工资。2.职工教育经费、共青团经费:企业为职工学习先进技术和提高文化水平按规定计提的费用,以及企业组织青年职工学习和活动的经费。3.办公费:企业公司管理人员办公用文具、纸张、软盘、帐表以及办公用品修理费,书报、邮电、通讯、印刷、会议、水电、燃气燃料等费用。4.差旅交通费:企业公司管理人员因公出差发生的交通费、补助费、公交月票补贴、误餐费,自有交通工具的燃料、养路费、高速路通行费,职工探亲路费、劳动力招募、离退休职工一次性路费等费用。5.固定资产折旧、修理费:企业全部非生产用固定资产的折旧和修理费。6.工具、用具摊销费:企业公司使用的不属于固定资产的工具、用具等摊销费用。7.劳动保护费:企业公司管理人员的劳动保护用品、公共的技术安全措施、保健及防暑降温费。8.财务经费:企业经营期间发生的短期流动资金贷款利息等。9.业务招待费:企业为业务经营的合理需要而支付的招待费用。110.劳动保险费:企业支付职工六个月以上的病假人员工资、职工退职金、丧葬补助、抚恤费及按规定支付给离休人员的各项经费等。11.税金:企业应缴纳的房产税、土地使用税、车船使用税和印花税。12.社会保障等费用:企业公司管理人员的基本医疗保险基金、基本养老保险费及企业全体人员的住房公积金、失业保险基金、残疾人保障金、工伤保险基金。13.其它:上述费用以外的其它费用开支。包括:上交北京市建设工程造价管理处的定额编制测定费、工程投标、财产保险、职工取暖、经济担保、党委宣传、董事会费、审计咨询、公(鉴)证、诉讼、法律顾问、民兵训练、社会义务、绿化、“门前三包”等费用。(四)利润:计入工程造价的利润。(五)税金:计入建设工程造价的营业税、城市维护建设税、教育费附加。五、各项费用...

1、当您付费下载文档后,您只拥有了使用权限,并不意味着购买了版权,文档只能用于自身使用,不得用于其他商业用途(如 [转卖]进行直接盈利或[编辑后售卖]进行间接盈利)。
2、本站所有内容均由合作方或网友上传,本站不对文档的完整性、权威性及其观点立场正确性做任何保证或承诺!文档内容仅供研究参考,付费前请自行鉴别。
3、如文档内容存在违规,或者侵犯商业秘密、侵犯著作权等,请点击“违规举报”。

碎片内容

北京市建设工程费用定额

确认删除?
VIP
微信客服
  • 扫码咨询
会员Q群
  • 会员专属群点击这里加入QQ群
客服邮箱
回到顶部