电脑桌面
添加小米粒文库到电脑桌面
安装后可以在桌面快捷访问

南极人品牌终端管理手册(DOC 40)VIP免费

南极人品牌终端管理手册(DOC 40)_第1页
1/34
南极人品牌终端管理手册(DOC 40)_第2页
2/34
南极人品牌终端管理手册(DOC 40)_第3页
3/34
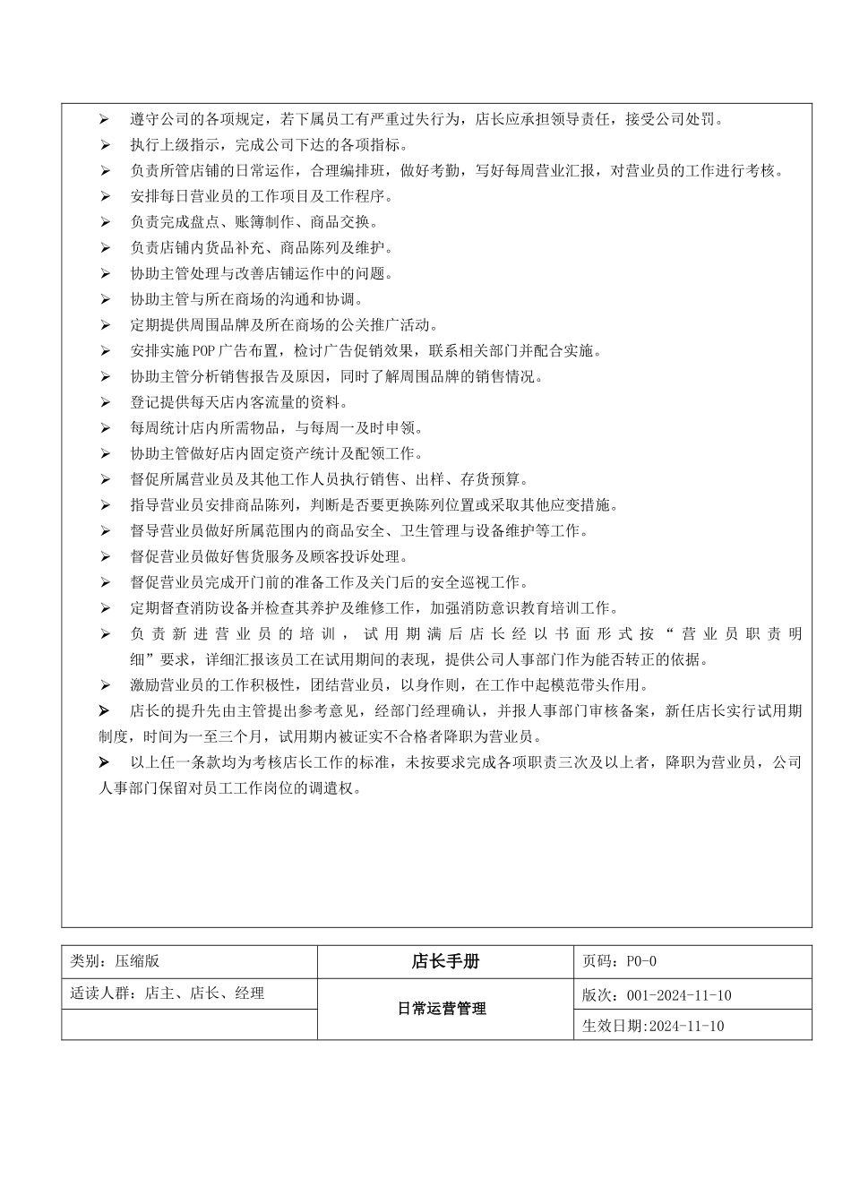
耍类别:压缩版店长手册页码:P0-0适读人群:店主、店长、经理前言版次:001-2024-11-10生效日期:2024-11-10你是专卖店店长恭喜你!你被聘为南极人羊毛衫专卖店的店长,这表示你将承担管理专卖店的全部职责,并训练你的下属店员,使他们成为和你一样优秀的人才。在南极人羊毛衫专卖店里工作,它会赋予你新的气息与感知;它会给你一片施展才华的舞台;它会让你感到生活的节律与冲动。能在这里工作的你无疑是幸运的,同样南极人能有你的加盟无疑也是幸运的。让你的幸运加上南极人的幸运一起共创专卖店崭新的辉煌吧!店长应该具备的条件能力素质管理能力:科学化管理方法及管理水平、实施计划能力沟通能力:与上司、店员的双向沟通分析问题能力:遇事多提问、不孤立地解决问题、寻找替代方案心理素质有过人的忍耐力:控制自己的时间、控制沟通的方法、控制承诺有坚强意志、有冒险精神、豁达大度有独立性,团队精神,良好表达能力有果断性:善于发现和识别机遇,善于抓住时机、果断应变店长为人自我表现充满自信、坦诚率真、幽默坚持原则、富有责任感作风稳健、观感敏锐富有管理经验、分配工作内行对待他人尊重人、公平待人帮助员工成功、使员工发展所长善于倾听、理解店员苦衷懂得批评艺术类别:压缩版店长手册页码:P0-0适读人群:店主、店长、经理店长岗位描述版次:001-2024-11-10生效日期:2024-11-10遵守公司的各项规定,若下属员工有严重过失行为,店长应承担领导责任,接受公司处罚。执行上级指示,完成公司下达的各项指标。负责所管店铺的日常运作,合理编排班,做好考勤,写好每周营业汇报,对营业员的工作进行考核。安排每日营业员的工作项目及工作程序。负责完成盘点、账簿制作、商品交换。负责店铺内货品补充、商品陈列及维护。协助主管处理与改善店铺运作中的问题。协助主管与所在商场的沟通和协调。定期提供周围品牌及所在商场的公关推广活动。安排实施POP广告布置,检讨广告促销效果,联系相关部门并配合实施。协助主管分析销售报告及原因,同时了解周围品牌的销售情况。登记提供每天店内客流量的资料。每周统计店内所需物品,与每周一及时申领。协助主管做好店内固定资产统计及配领工作。督促所属营业员及其他工作人员执行销售、出样、存货预算。指导营业员安排商品陈列,判断是否要更换陈列位置或采取其他应变措施。督导营业员做好所属范围内的商品安全、卫生管理与设备维护等工作。督促营业员做好售货服务及顾客投诉处理。督促营业员完成开门前的准备工作及关门后的安全巡视工作。定期督查消防设备并检查其养护及维修工作,加强消防意识教育培训工作。负责新进营业员的培训,试用期满后店长经以书面形式按“营业员职责明细”要求,详细汇报该员工在试用期间的表现,提供公司人事部门作为能否转正的依据。激励营业员的工作积极性,团结营业员,以身作则,在工作中起模范带头作用。店长的提升先由主管提出参考意见,经部门经理确认,并报人事部门审核备案,新任店长实行试用期制度,时间为一至三个月,试用期内被证实不合格者降职为营业员。以上任一条款均为考核店长工作的标准,未按要求完成各项职责三次及以上者,降职为营业员,公司人事部门保留对员工工作岗位的调遣权。类别:压缩版店长手册页码:P0-0适读人群:店主、店长、经理日常运营管理版次:001-2024-11-10生效日期:2024-11-10营业前督导职员上下班秩序及出勤情况;督导各工作岗位领取工作用具;督导职员开启店门、安全门、照明设备、音响设备、空调设备;巡视店内、外各角落、更衣室、卫生间、仓库等有无异状;主持早会,清点人数,检查服装仪容,进行职员训练,重点工作安排;督导职员清点陈列商品数量,POP张贴布置等情况;检查各职员到岗位置和站立姿势;核实到货、出货陈列情况;督导收银台业前工作准备情况。营业中检查当日商品的陈列和销售情况;检查商品是否应补充,及时联系配送中心送货,迅速点收并上架;督导店内外、更衣室、卫生间、仓库的清洁及整理工作;巡视更衣室、卫生间...

1、当您付费下载文档后,您只拥有了使用权限,并不意味着购买了版权,文档只能用于自身使用,不得用于其他商业用途(如 [转卖]进行直接盈利或[编辑后售卖]进行间接盈利)。
2、本站所有内容均由合作方或网友上传,本站不对文档的完整性、权威性及其观点立场正确性做任何保证或承诺!文档内容仅供研究参考,付费前请自行鉴别。
3、如文档内容存在违规,或者侵犯商业秘密、侵犯著作权等,请点击“违规举报”。

碎片内容

南极人品牌终端管理手册(DOC 40)

您可能关注的文档

精品中小学资料+ 关注
实名认证
内容提供者

精品文档

确认删除?
VIP
微信客服
  • 扫码咨询
会员Q群
  • 会员专属群点击这里加入QQ群
客服邮箱
回到顶部