电脑桌面
添加小米粒文库到电脑桌面
安装后可以在桌面快捷访问

建筑电气动力安装工程VIP免费

建筑电气动力安装工程_第1页
1/90
建筑电气动力安装工程_第2页
2/90
建筑电气动力安装工程_第3页
3/90
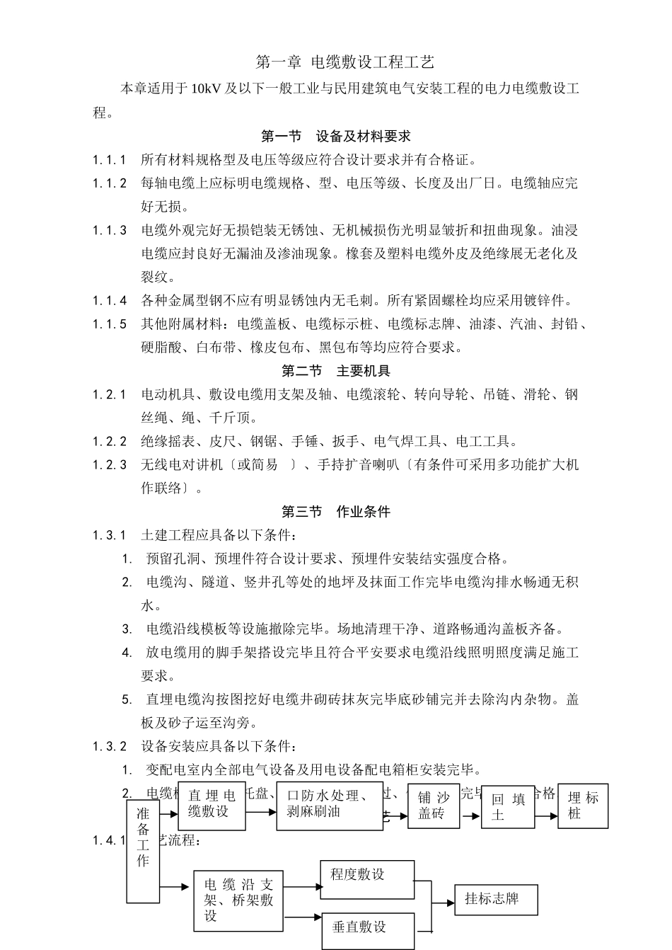
建筑电气动力安装工程第一章电缆敷设工程工艺........................................................................2第二章10〔6〕kV油纸绝缘电缆户外型终端头制作工艺....................9第三章10〔6〕kV电纸绝缘电缆户内终端头制作工艺......................17第四章10〔6〕kV油纸绝缘电缆接头制作工艺..................................24第五章10〔6〕kV交联聚乙烯绝缘电缆户内、户外热缩终端头制作工艺............29第六章10〔6〕kV交联聚乙烯绝缘电力电缆热缩中间接头制作工艺........34第七章低压电缆终端头的制作安装......................................................38第八章硬母线安装工艺..........................................................................43第九章封闭插接母线安装工艺..............................................................53第十章滑接线及软电缆的安装工艺......................................................59第十一章电力变压器安装工艺..............................................................65第十二章高压开关安装工艺..................................................................75第十三章成套配电柜、动力开关柜〔盘〕安装工艺..........................79第十四章电动机及其附属设备安装工艺..............................................88第十五章蓄电池组安装工艺..................................................................96第十六章电力电容器安装工艺............................................................103第一章电缆敷设工程工艺本章适用于10kV及以下一般工业与民用建筑电气安装工程的电力电缆敷设工程。第一节设备及材料要求1.1.1所有材料规格型及电压等级应符合设计要求并有合格证。1.1.2每轴电缆上应标明电缆规格、型、电压等级、长度及出厂日。电缆轴应完好无损。1.1.3电缆外观完好无损铠装无锈蚀、无机械损伤光明显皱折和扭曲现象。油浸电缆应封良好无漏油及渗油现象。橡套及塑料电缆外皮及绝缘展无老化及裂纹。1.1.4各种金属型钢不应有明显锈蚀内无毛刺。所有紧固螺栓均应采用镀锌件。1.1.5其他附属材料:电缆盖板、电缆标示桩、电缆标志牌、油漆、汽油、封铅、硬脂酸、白布带、橡皮包布、黑包布等均应符合要求。第二节主要机具1.2.1电动机具、敷设电缆用支架及轴、电缆滚轮、转向导轮、吊链、滑轮、钢丝绳、绳、千斤顶。1.2.2绝缘摇表、皮尺、钢锯、手锤、扳手、电气焊工具、电工工具。1.2.3无线电对讲机〔或简易〕、手持扩音喇叭〔有条件可采用多功能扩大机作联络〕。第三节作业条件1.3.1土建工程应具备以下条件:1.预留孔洞、预埋件符合设计要求、预埋件安装结实强度合格。2.电缆沟、隧道、竖井孔等处的地坪及抹面工作完毕电缆沟排水畅通无积水。3.电缆沿线模板等设施撤除完毕。场地清理干净、道路畅通沟盖板齐备。4.放电缆用的脚手架搭设完毕且符合平安要求电缆沿线照明照度满足施工要求。5.直埋电缆沟按图挖好电缆井砌砖抹灰完毕底砂铺完并去除沟内杂物。盖板及砂子运至沟旁。1.3.2设备安装应具备以下条件:1.变配电室内全部电气设备及用电设备配电箱柜安装完毕。2.电缆桥架、电缆托盘、电缆支架及电线过、保护安装完毕并检验合格。第四节操作工艺1.4.1工艺流程:准备工作直埋电缆敷设口防水处理、剥麻刷油铺沙盖砖回填土埋标桩电缆沿支架、桥架敷设程度敷设垂直敷设挂标志牌1.4.2准备工作:1.施工前应对电线进展详细检查;规格、型、截面、电压等级均符合设计要求外观无扭曲、坏损及漏油、渗油等现象。2.电缆敷设前进展绝缘摇测或耐压试验。(1)1kV以下电缆用1kV摇表摇测线间及对地的绝缘电阻应不低于10MΩ。(2)3~10kV电缆应事先作耐压和泄漏试验试验应符合和当地供电部门规定。必要时敷设前仍需用2.5kV摇表测量绝缘电阻是否合格。(3)纸绝缘电缆测试不合格者应检查芯线是否受潮如受潮可锯掉一段再测试直到合格为止。检查是:将芯线绝缘纸剥下一块用火点着如发出叭叭声即电缆已受潮。(4)电缆测试完毕油浸纸绝缘电缆应立即用焊料...

1、当您付费下载文档后,您只拥有了使用权限,并不意味着购买了版权,文档只能用于自身使用,不得用于其他商业用途(如 [转卖]进行直接盈利或[编辑后售卖]进行间接盈利)。
2、本站所有内容均由合作方或网友上传,本站不对文档的完整性、权威性及其观点立场正确性做任何保证或承诺!文档内容仅供研究参考,付费前请自行鉴别。
3、如文档内容存在违规,或者侵犯商业秘密、侵犯著作权等,请点击“违规举报”。

碎片内容

建筑电气动力安装工程

确认删除?
VIP
微信客服
  • 扫码咨询
会员Q群
  • 会员专属群点击这里加入QQ群
客服邮箱
回到顶部