电脑桌面
添加小米粒文库到电脑桌面
安装后可以在桌面快捷访问

壳寡糖市场深度调查与产业竞争现状报告VIP免费

壳寡糖市场深度调查与产业竞争现状报告_第1页
1/49
壳寡糖市场深度调查与产业竞争现状报告_第2页
2/49
壳寡糖市场深度调查与产业竞争现状报告_第3页
3/49
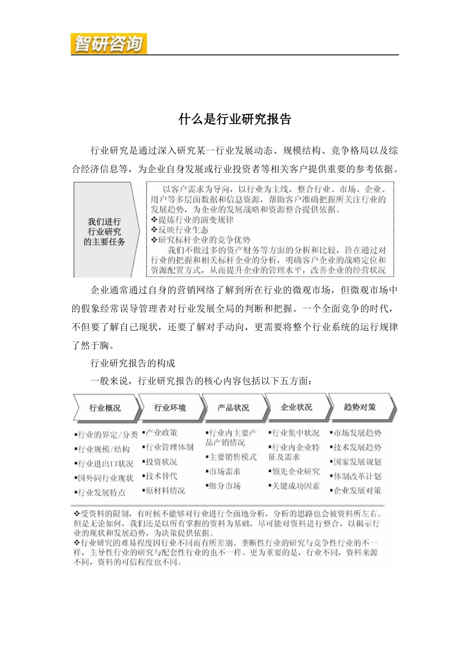
网吧连锁什么是行业研究报告行业研究是通过深入研究某一行业发展动态、规模结构、竞争格局以及综合经济信息等,为企业自身发展或行业投资者等相关客户提供重要的参考依据。企业通常通过自身的营销网络了解到所在行业的微观市场,但微观市场中的假象经常误导管理者对行业发展全局的判断和把握。一个全面竞争的时代,不但要了解自己现状,还要了解对手动向,更需要将整个行业系统的运行规律了然于胸。行业研究报告的构成一般来说,行业研究报告的核心内容包括以下五方面:行业研究的目的及主要任务行业研究是进行资源整合的前提和基础。对企业而言,发展战略的制定通常由三部分构成:外部的行业研究、内部的企业资源评估以及基于两者之上的战略制定和设计。行业与企业之间的关系是面和点的关系,行业的规模和发展趋势决定了企业的成长空间;企业的发展永远必须遵循行业的经营特征和规律。行业研究的主要任务:解释行业本身所处的发展阶段及其在国民经济中的地位分析影响行业的各种因素以及判断对行业影响的力度预测并引导行业的未来发展趋势判断行业投资价值揭示行业投资风险为投资者提供依据2014-2019年中国壳寡糖市场深度调查与产业竞争现状报告【出版日期】2014年【交付方式】Email电子版/特快专递【价格】纸介版:7000元电子版:7200元纸介+电子:7500元【订购电话】400-600-8596010-86825756传真:010-60343813【报告链接】报告目录第一章中国壳寡糖行业发展概况11第一节壳寡糖行业定义与主要产品111、壳寡糖的定义112、壳寡糖行业主要产品构成123、产业链主要环节分析12第二节壳寡糖行业发展基本特征分析131、行业发展周期分析132、行业发展特点163、行业产销规模174、主要竞争因素185、行业技术现状186、行业发展周期及波动性分析18第三节壳寡糖行业相关政策解读20第四节2014-2019年壳寡糖行业发展前景整体预测20第二章壳寡糖生产工艺技术及发展趋势研究22第一节质量指标情况22第二节国外主要生产工艺24第三节国内主要生产方法26第四节最新技术进展及趋势研究27第三章壳寡糖产品市场供需分析30第一节壳寡糖市场特征分析301、产品特征302、价格特征303、渠道特征304、购买特征31第二节壳寡糖市场需求情况分析311、市场容量312、原料需求32第三节壳寡糖市场供给情况分析331、产品供给332、渠道供给能力34第四节壳寡糖市场供给平衡性分析34第四章壳寡糖行业生产现状分析35第一节壳寡糖行业总体规模35第二节壳寡糖产能概况36第三节壳寡糖产量概况361、产量变动362、产能配置与产能利用率调查37第四节壳寡糖产业的生命周期分析38第五章壳寡糖行业产业链发展分析41第一节壳寡糖行业产业链模型分析411、产业链构成412、主要环节分析42第二节壳寡糖行业上(下)游行业发展概况42第三节壳寡糖行业原材料供给情况44第四节壳寡糖行业下游消费市场构成44第六章壳寡糖原材料供应情况分析46第一节壳寡糖主要原材料构成分析46第二节壳寡糖主要原材料产量变动情况46第三节壳寡糖主要原材料价格变化趋势分析47第四节壳寡糖主要原材料供应情况47第七章壳寡糖国内重点生产企业分析49第一节大连中科格莱克生物科技有限公司491、公司基本情况492、公司产品竞争力分析493、公司投资情况514、公司未来战略分析52第二节山东科尔生物医药科技开发有限公司531、公司基本情况532、公司产品竞争力分析533、公司投资情况554、公司未来战略分析55第三节浙江金壳生物化学有限公司551、公司基本情况552、公司产品竞争力分析563、公司投资情况584、公司未来战略分析59第四节山东奥康生物科技有限公司591、公司基本情况592、公司产品竞争力分析593、公司投资情况604、公司未来战略分析61第五节潍坊海之源生物制品有限公司611、公司基本情况612、公司产品竞争力分析623、公司投资情况634、公司未来战略分析63第八章壳寡糖行业销售状况及营销战略分析64第一节壳寡糖行业销售状况分析641、壳寡糖行业销售收入分析642、壳寡糖行业投资收益率分析643、壳寡糖行业产品销售集中度分析654、壳寡糖行业销售税金分析66第二节壳寡糖营销战略分析661、壳寡糖行业企业的营销策略分析662、壳寡糖上游行业发展态势展望692.1创造...

1、当您付费下载文档后,您只拥有了使用权限,并不意味着购买了版权,文档只能用于自身使用,不得用于其他商业用途(如 [转卖]进行直接盈利或[编辑后售卖]进行间接盈利)。
2、本站所有内容均由合作方或网友上传,本站不对文档的完整性、权威性及其观点立场正确性做任何保证或承诺!文档内容仅供研究参考,付费前请自行鉴别。
3、如文档内容存在违规,或者侵犯商业秘密、侵犯著作权等,请点击“违规举报”。

碎片内容

壳寡糖市场深度调查与产业竞争现状报告

确认删除?
VIP
微信客服
  • 扫码咨询
会员Q群
  • 会员专属群点击这里加入QQ群
客服邮箱
回到顶部