电脑桌面
添加小米粒文库到电脑桌面
安装后可以在桌面快捷访问

钢筋抽样、加工、绑扎工程技术交底VIP免费

钢筋抽样、加工、绑扎工程技术交底_第1页
1/6
钢筋抽样、加工、绑扎工程技术交底_第2页
2/6
钢筋抽样、加工、绑扎工程技术交底_第3页
3/6
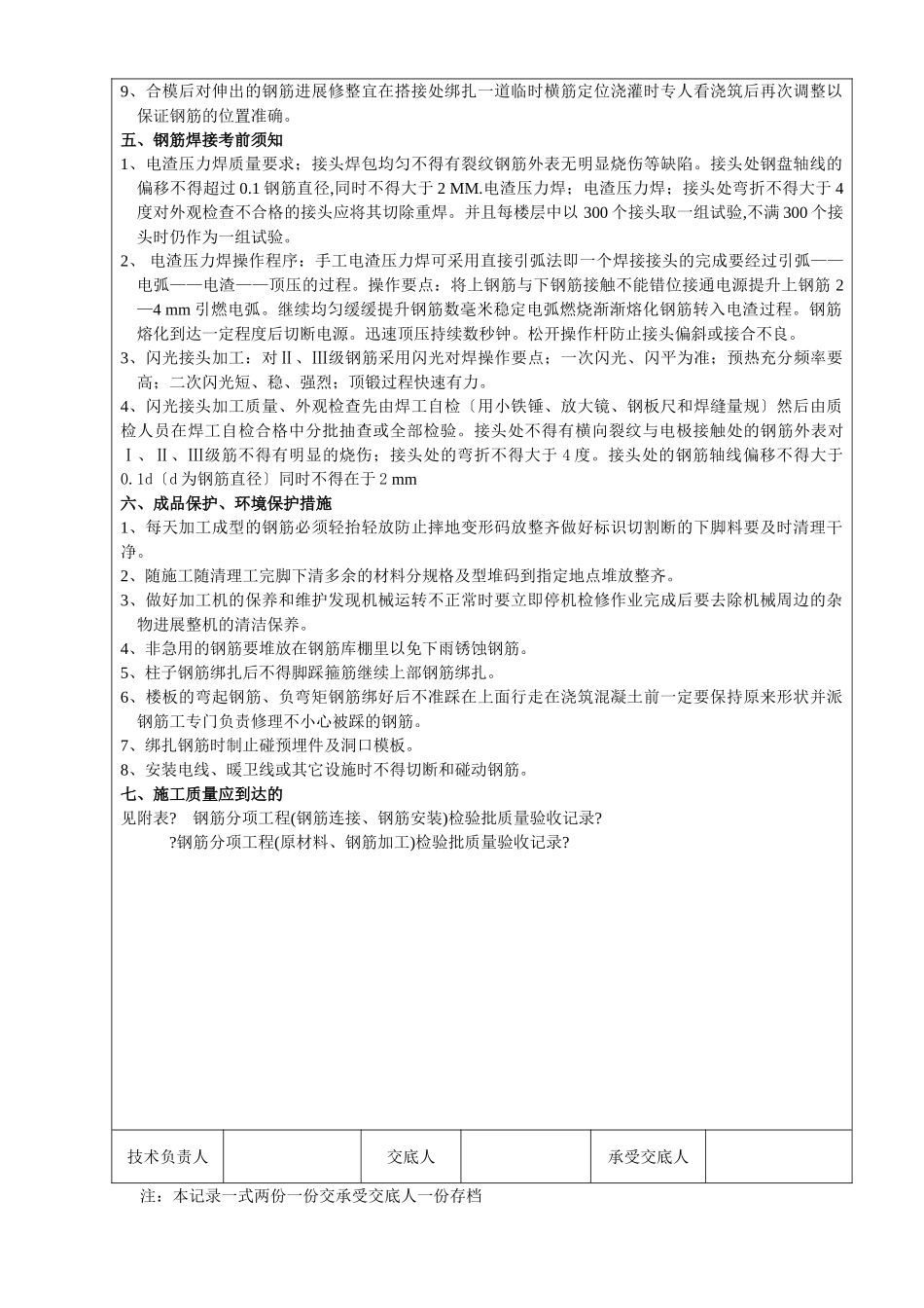
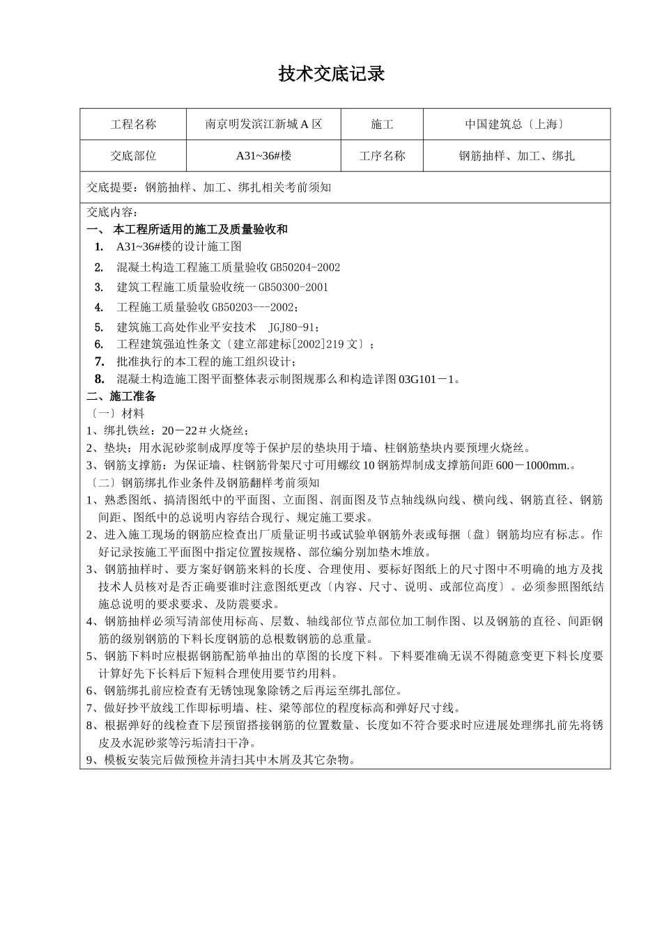
技术交底记录工程名称南京明发滨江新城A区施工中国建筑总〔上海〕交底部位A31~36#楼工序名称钢筋抽样、加工、绑扎交底提要:钢筋抽样、加工、绑扎相关考前须知交底内容:一、本工程所适用的施工及质量验收和1.A31~36#楼的设计施工图2.混凝土构造工程施工质量验收GB50204-20023.建筑工程施工质量验收统一GB50300-20014.工程施工质量验收GB50203---2002;5.建筑施工高处作业平安技术JGJ80-91;6.工程建筑强迫性条文〔建立部建标[2002]219文〕;7.批准执行的本工程的施工组织设计;8.混凝土构造施工图平面整体表示制图规那么和构造详图03G101-1。二、施工准备〔一〕材料1、绑扎铁丝:20-22#火烧丝;2、垫块:用水泥砂浆制成厚度等于保护层的垫块用于墙、柱钢筋垫块内要预埋火烧丝。3、钢筋支撑筋:为保证墙、柱钢筋骨架尺寸可用螺纹10钢筋焊制成支撑筋间距600-1000mm.。〔二〕钢筋绑扎作业条件及钢筋翻样考前须知1、熟悉图纸、搞清图纸中的平面图、立面图、剖面图及节点轴线纵向线、横向线、钢筋直径、钢筋间距、图纸中的总说明内容结合现行、规定施工要求。2、进入施工现场的钢筋应检查出厂质量证明书或试验单钢筋外表或每捆〔盘〕钢筋均应有标志。作好记录按施工平面图中指定位置按规格、部位编分别加垫木堆放。3、钢筋抽样时、要方案好钢筋来料的长度、合理使用、要标好图纸上的尺寸图中不明确的地方及找技术人员核对是否正确要谁时注意图纸更改〔内容、尺寸、说明、或部位高度〕。必须参照图纸结施总说明的要求要求、及防震要求。4、钢筋抽样必须写清部使用标高、层数、轴线部位节点部位加工制作图、以及钢筋的直径、间距钢筋的级别钢筋的下料长度钢筋的总根数钢筋的总重量。5、钢筋下料时应根据钢筋配筋单抽出的草图的长度下料。下料要准确无误不得随意变更下料长度要计算好先下长料后下短料合理使用要节约用料。6、钢筋绑扎前应检查有无锈蚀现象除锈之后再运至绑扎部位。7、做好抄平放线工作即标明墙、柱、梁等部位的程度标高和弹好尺寸线。8、根据弹好的线检查下层预留搭接钢筋的位置数量、长度如不符合要求时应进展处理绑扎前先将锈皮及水泥砂浆等污垢清扫干净。9、模板安装完后做预检并清扫其中木屑及其它杂物。三、钢筋下料及加工考前须知1、钢筋绑扎接头长度及锚固长度根据03G101-1第34页选用。2、钢筋保护层根据图纸?构造设计总说明一?选用钢筋保护层均为外钢筋保护层〔梁、柱均为箍筋外包尺寸〕桩承台底部100mm根底40mm柱30mm梁30mm墙20mm板15mm。3、箍筋的弯钩加工制作应根据施工验收要求箍筋的平直长度不小于钢筋直径的10d箍筋弯折角度加工制作135度;其弯弧内直径不应小于钢筋直径的4倍弯钩的弯后平直度应符合设计要求;4、竖向钢筋、横向钢筋加工制作1级;加工180度弯钩其弯弧内直径不应小于钢筋直径的2.5倍弯钩的弯后平直度不应小于钢筋直径的3倍;5、不大于钢筋制作90度的弯折时;弯折的弯弧内径不应小于钢筋直径的5倍。6、加工质量检查:按每工作日加工制作同一类型钢筋、同一加工设备抽查不少3—5件钢筋形状及尺寸是否与钢筋配筋单一样。7、加工好的钢筋分规格、分型分级别分长短参照钢筋配筋单的草图写在钢筋牌上栓在加工好的钢筋上面放在指定的地方堆码整齐钢筋弯钩不得朝上堆放。四、钢筋绑扎考前须知1、根底垫块采用与同标的素混凝士制成大小为100*100mm纵横向间距为1000mm柱、梁板及墙板按要求采用高标水泥砂浆垫块大小为保护层与保护层厚度同样大小的立方体试块制作时预埋20#铁丝间距不大于1000mm2、钢筋的弯钩要绑成90度垂直方向箍筋的导口要弯成135度。箍筋的加区必须按照图的加区施工要求。箍筋的导口要错开不要在同一方向。3、绑扎梁钢筋搭接接头要互相错开下铁接头在净跨支座的1/4处上铁接头在净跨跨中1/3处且同一断面接头不能大于50。4、绑扎墙板柱子钢筋的接头设置在受力较小处同一纵向受力钢筋不宜设置两个或两个以上接头接头末端至钢筋弯起点的间隔不应小于钢筋直径的10倍搭接接头错开绑扎并按照图纸设计的位置要求施工搭接接头。5、绑扎柱箍筋时校正竖向钢筋起步第一道箍筋是离浇筑的混凝士根据03G101选用画好箍筋间距线加区按照图纸设计施...

1、当您付费下载文档后,您只拥有了使用权限,并不意味着购买了版权,文档只能用于自身使用,不得用于其他商业用途(如 [转卖]进行直接盈利或[编辑后售卖]进行间接盈利)。
2、本站所有内容均由合作方或网友上传,本站不对文档的完整性、权威性及其观点立场正确性做任何保证或承诺!文档内容仅供研究参考,付费前请自行鉴别。
3、如文档内容存在违规,或者侵犯商业秘密、侵犯著作权等,请点击“违规举报”。

碎片内容

钢筋抽样、加工、绑扎工程技术交底

您可能关注的文档

确认删除?
VIP
微信客服
  • 扫码咨询
会员Q群
  • 会员专属群点击这里加入QQ群
客服邮箱
回到顶部