电脑桌面
添加小米粒文库到电脑桌面
安装后可以在桌面快捷访问

高考生物二轮复习 命题点专练7 遗传的分子基础、变异与进化(1)(选择题)(含解析)-人教版高三生物试题VIP免费

高考生物二轮复习 命题点专练7 遗传的分子基础、变异与进化(1)(选择题)(含解析)-人教版高三生物试题_第1页
1/4
高考生物二轮复习 命题点专练7 遗传的分子基础、变异与进化(1)(选择题)(含解析)-人教版高三生物试题_第2页
2/4
高考生物二轮复习 命题点专练7 遗传的分子基础、变异与进化(1)(选择题)(含解析)-人教版高三生物试题_第3页
3/4
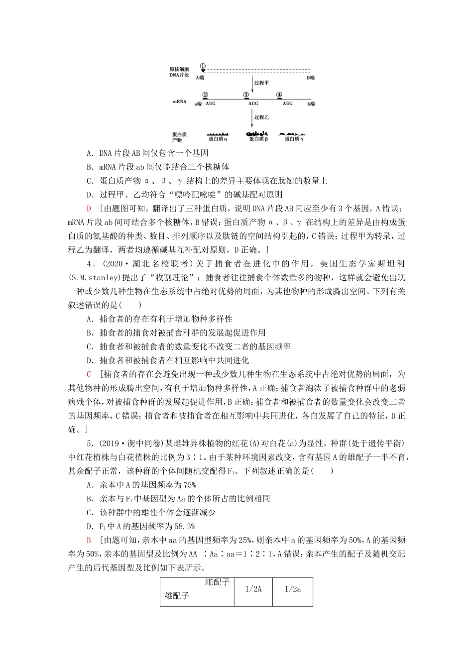
遗传的分子基础、变异与进化(1)(选择题)(建议用时:20分钟)(教师用书独具)选择题:本题共8小题,每小题6分。在每小题给出的四个选项中,只有一项是符合题目要求的。1.(2020·郑州模拟)某同学模拟赫尔希和蔡斯的实验做了如下图所示的实验,下列有关分析正确的是()A.被35S标记的噬菌体中35S标记的是DNAB.图示实验过程并不能证明DNA是遗传物质C.上清液a中放射性较低,沉淀物b中放射性较高D.沉淀物b中放射性的高低,与②过程中的离心程度无关B[被35S标记的噬菌体中,35S标记的是蛋白质,A错误;35S标记的是噬菌体的蛋白质,噬菌体侵染细菌时,DNA进入细菌的细胞中,而蛋白质外壳仍留在细菌细胞外,本题缺乏一个DNA标记的对照实验,因此图示实验过程并不能证明DNA是遗传物质,B正确;因细菌的质量重于噬菌体,所以离心后,细菌主要存在于沉淀物中,蛋白质外壳主要集中在上清液中,可见,图示中的上清液a中放射性较高,沉淀物b中放射性较低,C错误;②过程中离心的目的是让上清液中析出质量较轻的T2噬菌体颗粒,而离心管的沉淀物中留下被感染的细菌,若离心程度低,则会导致部分T2噬菌体颗粒到沉淀物中,使沉淀物中含较高的放射性,因此沉淀物b中含放射性的高低,与②过程中的离心程度有关,D错误。]2.(2020·西安中学模拟)如图是蛋白质合成过程示意图,合成过程由5′端开始,到3′端结束。下列相关叙述错误的是()A.⑤是蛋白质的彻底水解产物之一B.合成过程中,“肽链—tRNA”由P位进入A位C.②与③之间可能发生碱基互补配对D.唾液腺细胞中的①多于心肌细胞中的①B[⑤表示氨基酸,是蛋白质彻底水解的产物之一,A正确;核糖体沿mRNA分子从5′端向3′端移动一个密码子距离,使A位的“肽链—tRNA”进入P位,B错误;②表示密码子,③表示反密码子,②与③之间可能发生碱基互补配对,C正确;①表示核糖体,唾液腺细胞要分泌唾液,细胞内的核糖体要多于心肌细胞中的,D正确。]3.(2020·浙江联考)如图表示某原核细胞中的一个DNA片段表达遗传信息的过程,其中①为RNA聚合酶结合位点,②③④为核糖体结合位点,AUG为起始密码。下列相关叙述正确的是()A.DNA片段AB间仅包含一个基因B.mRNA片段ab间仅能结合三个核糖体C.蛋白质产物α、β、γ结构上的差异主要体现在肽键的数量上D.过程甲、乙均符合“嘌呤配嘧啶”的碱基配对原则D[由题图可知,翻译出了三种蛋白质,说明DNA片段AB间应至少有3个基因,A错误;mRNA片段ab间可结合多个核糖体,B错误;蛋白质产物α、β、γ在结构上的差异是由构成蛋白质的氨基酸的种类、数目、排列顺序以及肽链的空间结构引起的,C错误;过程甲为转录,过程乙为翻译,两者均遵循碱基互补配对原则,D正确。]4.(2020·湖北名校联考)关于捕食者在进化中的作用,美国生态学家斯坦利(S.M.stanley)提出了“收割理论”:捕食者往往捕食个体数量多的物种,这样就会避免出现一种或少数几种生物在生态系统中占绝对优势的局面,为其他物种的形成腾出空间。下列有关叙述错误的是()A.捕食者的存在有利于增加物种多样性B.捕食者的捕食对被捕食种群的发展起促进作用C.捕食者和被捕食者的数量变化不改变二者的基因频率D.捕食者和被捕食者在相互影响中共同进化C[捕食者的存在会避免出现一种或少数几种生物在生态系统中占绝对优势的局面,为其他物种的形成腾出空间,有利于增加物种多样性,A正确;捕食者淘汰了被捕食种群中的老弱病残个体,对被捕食种群的发展起促进作用,B正确;捕食者和被捕食者的数量变化会改变二者的基因频率,C错误;捕食者和被捕食者在相互影响中共同进化,各自发展了自己的特征,D正确。]5.(2019·衡中同卷)某雌雄异株植物的红花(A)对白花(a)为显性,种群(处于遗传平衡)中红花植株与白花植株的比例为3∶1。由于某种环境因素改变,含有基因A的雄配子一半不育,其余配子正常,该种群的个体间随机交配得F1。下列叙述正确的是()A.亲本中A的基因频率为75%B.亲本与F1中基因型为Aa的个体所占的比例相同C.该种群中的雄性个体会逐渐减少D.F1中A的基因频率为58.3%B[由题可知,亲本中aa的基因型频率为25%,则亲本中a的基因频率为50%,A的基因频率为50%,...

1、当您付费下载文档后,您只拥有了使用权限,并不意味着购买了版权,文档只能用于自身使用,不得用于其他商业用途(如 [转卖]进行直接盈利或[编辑后售卖]进行间接盈利)。
2、本站所有内容均由合作方或网友上传,本站不对文档的完整性、权威性及其观点立场正确性做任何保证或承诺!文档内容仅供研究参考,付费前请自行鉴别。
3、如文档内容存在违规,或者侵犯商业秘密、侵犯著作权等,请点击“违规举报”。

碎片内容

高考生物二轮复习 命题点专练7 遗传的分子基础、变异与进化(1)(选择题)(含解析)-人教版高三生物试题

您可能关注的文档

文章天下+ 关注
实名认证
内容提供者

各种文档应有尽有

相关文档

确认删除?
VIP
微信客服
  • 扫码咨询
会员Q群
  • 会员专属群点击这里加入QQ群
客服邮箱
回到顶部