电脑桌面
添加小米粒文库到电脑桌面
安装后可以在桌面快捷访问

工程部组织架构及流程VIP免费

工程部组织架构及流程_第1页
1/16
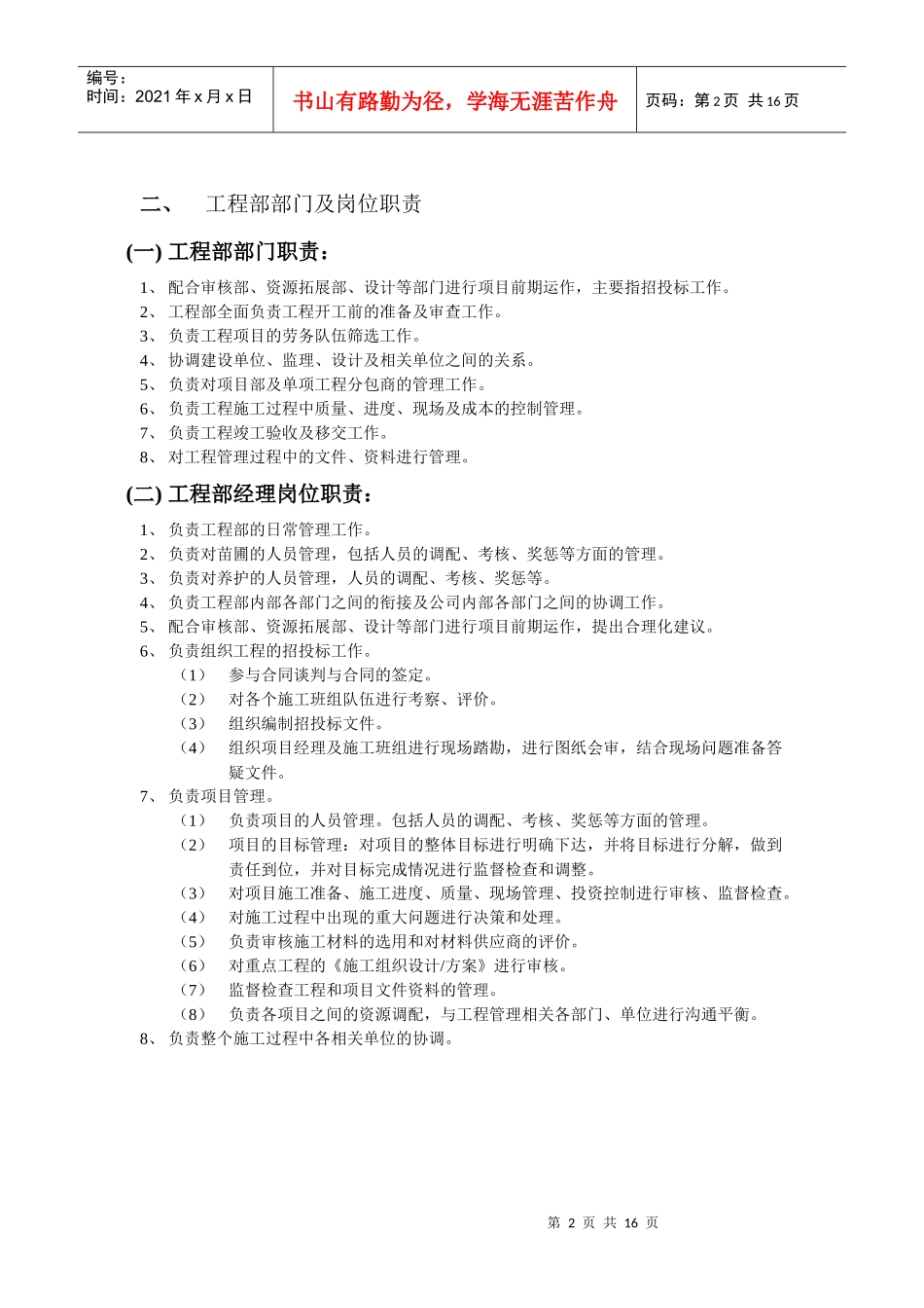
工程部组织架构及流程_第2页
2/16
工程部组织架构及流程_第3页
3/16
第1页共16页编号:时间:2021年x月x日书山有路勤为径,学海无涯苦作舟页码:第1页共16页工程部管理制度及措施一、工程部的组织机构设置(一)工程部组织机构的设置原则:1、精干高效的原则2、灵活弹性的原则(二)工程部组织机构设置1、工程部的编制根据公司的总体要求和工程部目前的工作任务量,目前工程部有三个下属部门,项目部、养护部、苗场。根据开展项目的情况每个项目相应增加人数。2、工程部的岗位设置工程部设置为工程部经理1名,工程部副经理1名;苗场经理1名,配备苗场技术主管1名、大苗组长1名、灌木及地被组长1名;养护经理1名,配备养护区域主管1名、养护组长3名;项目经理岗位3个,项目经理相应配备土建技术员、绿化技术员、水电技术员、资料员岗位。根据工程内容不同,以后每增加一个项目相应增加2-4个岗位:项目经理一个,各专业管理人员各一个,养护组长一个(同上)。项目竣工移交后工程部项目管理岗位随之撤消,养护组跟进,根据工程部实际情况和项目人员的表现情况进行工程部岗位重新调整安排。(三)工程部组织机构图项目经理1、2、3……纯室外土建装修工程、土建、水电技术员、资料管理员绿化工程管理兼土建装修工程、土建、植物水电技术员资料管理员纯绿化工程,植物技术员、水电技术员、资料管理养护经理苗场经理工程部经理区域养护主管养护一组养护二组养护三组。。。。。苗圃技术主管大苗组组长灌木及地被组长第2页共16页第1页共16页编号:时间:2021年x月x日书山有路勤为径,学海无涯苦作舟页码:第2页共16页二、工程部部门及岗位职责(一)工程部部门职责:1、配合审核部、资源拓展部、设计等部门进行项目前期运作,主要指招投标工作。2、工程部全面负责工程开工前的准备及审查工作。3、负责工程项目的劳务队伍筛选工作。4、协调建设单位、监理、设计及相关单位之间的关系。5、负责对项目部及单项工程分包商的管理工作。6、负责工程施工过程中质量、进度、现场及成本的控制管理。7、负责工程竣工验收及移交工作。8、对工程管理过程中的文件、资料进行管理。(二)工程部经理岗位职责:1、负责工程部的日常管理工作。2、负责对苗圃的人员管理,包括人员的调配、考核、奖惩等方面的管理。3、负责对养护的人员管理,人员的调配、考核、奖惩等。4、负责工程部内部各部门之间的衔接及公司内部各部门之间的协调工作。5、配合审核部、资源拓展部、设计等部门进行项目前期运作,提出合理化建议。6、负责组织工程的招投标工作。(1)参与合同谈判与合同的签定。(2)对各个施工班组队伍进行考察、评价。(3)组织编制招投标文件。(4)组织项目经理及施工班组进行现场踏勘,进行图纸会审,结合现场问题准备答疑文件。7、负责项目管理。(1)负责项目的人员管理。包括人员的调配、考核、奖惩等方面的管理。(2)项目的目标管理:对项目的整体目标进行明确下达,并将目标进行分解,做到责任到位,并对目标完成情况进行监督检查和调整。(3)对项目施工准备、施工进度、质量、现场管理、投资控制进行审核、监督检查。(4)对施工过程中出现的重大问题进行决策和处理。(5)负责审核施工材料的选用和对材料供应商的评价。(6)对重点工程的《施工组织设计/方案》进行审核。(7)监督检查工程和项目文件资料的管理。(8)负责各项目之间的资源调配,与工程管理相关各部门、单位进行沟通平衡。8、负责整个施工过程中各相关单位的协调。第3页共16页第2页共16页编号:时间:2021年x月x日书山有路勤为径,学海无涯苦作舟页码:第3页共16页工程部门管理流程工作项目工作内容负责工程部的日常管理工作对苗圃、项目、养护三部门的管理工作,包括人员调配、绩效考核、奖惩、人员的培训等(见后附表格)。与其它部门的沟通1、投标:负责组织施组编制、现场踏勘、图纸答疑等工作,配合预算审核部进行合同签订。2、施工:审核材料计划、工程量进度、决算量、资金计划、机械计划(见后附表格)。3、完工:工程决算,主要是提供工程量(表格由预算审核部提供)。项目管理1、项目人员管理,包括人员安排、评比等;2、劳务队伍选择、材料商的评定;3、项目的目标,包括工期...

1、当您付费下载文档后,您只拥有了使用权限,并不意味着购买了版权,文档只能用于自身使用,不得用于其他商业用途(如 [转卖]进行直接盈利或[编辑后售卖]进行间接盈利)。
2、本站所有内容均由合作方或网友上传,本站不对文档的完整性、权威性及其观点立场正确性做任何保证或承诺!文档内容仅供研究参考,付费前请自行鉴别。
3、如文档内容存在违规,或者侵犯商业秘密、侵犯著作权等,请点击“违规举报”。

碎片内容

工程部组织架构及流程

您可能关注的文档

确认删除?
VIP
微信客服
  • 扫码咨询
会员Q群
  • 会员专属群点击这里加入QQ群
客服邮箱
回到顶部