电脑桌面
添加小米粒文库到电脑桌面
安装后可以在桌面快捷访问

高考化学一轮复习 第五章 第2讲 元素周期律和元素周期表-人教版高三化学试题VIP免费

高考化学一轮复习 第五章 第2讲 元素周期律和元素周期表-人教版高三化学试题_第1页
1/17
高考化学一轮复习 第五章 第2讲 元素周期律和元素周期表-人教版高三化学试题_第2页
2/17
高考化学一轮复习 第五章 第2讲 元素周期律和元素周期表-人教版高三化学试题_第3页
3/17
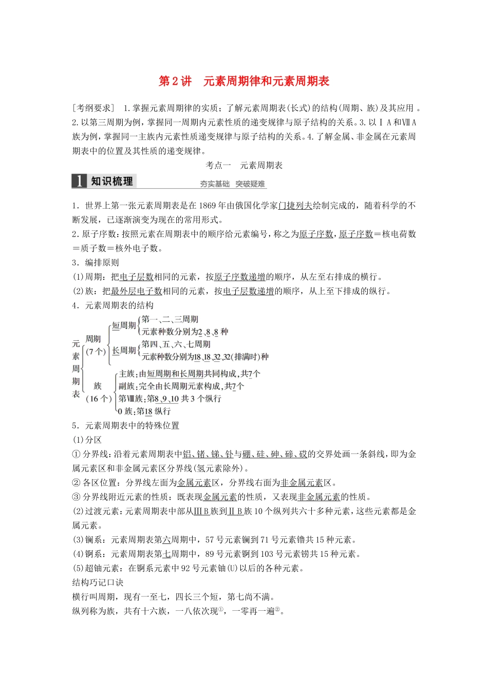
第2讲元素周期律和元素周期表[考纲要求]1.掌握元素周期律的实质;了解元素周期表(长式)的结构(周期、族)及其应用。2.以第三周期为例,掌握同一周期内元素性质的递变规律与原子结构的关系。3.以ⅠA和ⅦA族为例,掌握同一主族内元素性质递变规律与原子结构的关系。4.了解金属、非金属在元素周期表中的位置及其性质的递变规律。考点一元素周期表1.世界上第一张元素周期表是在1869年由俄国化学家门捷列夫绘制完成的,随着科学的不断发展,已逐渐演变为现在的常用形式。2.原子序数:按照元素在周期表中的顺序给元素编号,称之为原子序数,原子序数=核电荷数=质子数=核外电子数。3.编排原则(1)周期:把电子层数相同的元素,按原子序数递增的顺序,从左至右排成的横行。(2)族:把最外层电子数相同的元素,按电子层数递增的顺序,从上至下排成的纵行。4.元素周期表的结构5.元素周期表中的特殊位置(1)分区①分界线:沿着元素周期表中铝、锗、锑、钋与硼、硅、砷、碲、砹的交界处画一条斜线,即为金属元素区和非金属元素区分界线(氢元素除外)。②各区位置:分界线左面为金属元素区,分界线右面为非金属元素区。③分界线附近元素的性质:既表现金属元素的性质,又表现非金属元素的性质。(2)过渡元素:元素周期表中部从ⅢB族到ⅡB族10个纵列共六十多种元素,这些元素都是金属元素。(3)镧系:元素周期表第六周期中,57号元素镧到71号元素镥共15种元素。(4)锕系:元素周期表第七周期中,89号元素锕到103号元素铹共15种元素。(5)超铀元素:在锕系元素中92号元素铀(U)以后的各种元素。结构巧记口诀横行叫周期,现有一至七,四长三个短,第七尚不满。纵列称为族,共有十六族,一八依次现①,一零再一遍②。一纵一个族,Ⅷ族搞特殊,三纵算一族,占去8、9、10。镧系与锕系,蜗居不如意,十五挤着住,都属ⅢB族。说明①指ⅠA、ⅡA、ⅢB、ⅣB、ⅤB、ⅥB、ⅦB、Ⅷ;②指ⅠB、ⅡB、ⅢA、ⅣA、ⅤA、ⅥA、ⅦA、0。深度思考1.下面的虚线框中每一列、每一行相当于元素周期表的每一族和每一周期,但它的列数和行数都多于元素周期表。请在下面的虚线框中用实线画出元素周期表第一至第六周期的轮廓,并画出金属与非金属的分界线和第Ⅷ族的轮廓。答案2.(1)甲、乙是元素周期表中同一主族相邻周期的两种元素(其中甲在上一周期),若甲的原子序数为x,则乙的原子序数可能是________________。(2)若甲、乙分别是同一周期的ⅡA族和ⅦA族元素,原子序数分别为m和n,则m和n的关系为________。答案(1)x+2、x+8、x+18、x+32(2)n=m+5、n=m+15、n=m+29解析(1)因前六周期中元素的数目分别为2、8、8、18、18、32;同一主族中乙的原子序数可以是x+2、x+8、x+18、x+32。(2)对于第一、二、三周期,同一周期的ⅡA族和ⅦA族元素的原子序数只相差5,而对于第四、五周期来说,由于存在过渡元素,同一周期的ⅡA族和ⅢA族元素的原子序数则相差15;而对于第六、七周期来说,由于存在镧系和锕系元素,同一周期的ⅡA族和ⅦA族元素的原子序数则相差29。3.若A、B是相邻周期同主族元素(A在B上一周期),A、B所在周期分别有m种和n种元素,A的原子序数为x,B的原子序数为y,则x、y的关系为________________。答案y=x+m或y=x+n解析当A、B在ⅠA族和ⅡA族时,y=x+m,当A、B在ⅢA~ⅦA族时,y=x+n。1.如图为元素周期表中前四周期的一部分,若B元素的核电荷数为x,则这五种元素的核电荷数之和为()A.5x+10B.5xC.5x+14D.5x+16答案A解析2.已知X、Y、Z三种主族元素在元素周期表中的位置如图所示,设X的原子序数为a。则下列说法不正确的是()YXZA.Y与Z的原子序数之和可能为2aB.Y的原子序数可能为a-17C.Z的原子序数可能为a+31D.X、Y、Z一定为短周期元素答案D解析由题给信息可知,X、Y、Z只能位于元素周期表中过渡元素区域的右边,则:若X、Y、Z同为短周期元素,由X的原子序数为a可知,Y的原子序数为a-8+1=a-7,Z的原子序数为a+8-1=a+7,A正确;若X为长周期非金属元素,Y为短周期非金属元素,则Y的原子序数可能为a-18+1=a-17,B正确;若Z为第六或第七周期元素,因存在镧系和锕系元素,则Z的原子序数...

1、当您付费下载文档后,您只拥有了使用权限,并不意味着购买了版权,文档只能用于自身使用,不得用于其他商业用途(如 [转卖]进行直接盈利或[编辑后售卖]进行间接盈利)。
2、本站所有内容均由合作方或网友上传,本站不对文档的完整性、权威性及其观点立场正确性做任何保证或承诺!文档内容仅供研究参考,付费前请自行鉴别。
3、如文档内容存在违规,或者侵犯商业秘密、侵犯著作权等,请点击“违规举报”。

碎片内容

高考化学一轮复习 第五章 第2讲 元素周期律和元素周期表-人教版高三化学试题

您可能关注的文档

文章天下+ 关注
实名认证
内容提供者

各种文档应有尽有

确认删除?
VIP
微信客服
  • 扫码咨询
会员Q群
  • 会员专属群点击这里加入QQ群
客服邮箱
回到顶部