电脑桌面
添加小米粒文库到电脑桌面
安装后可以在桌面快捷访问

执业医师法试题(含答案)汇编VIP免费

执业医师法试题(含答案)汇编_第1页
1/10
执业医师法试题(含答案)汇编_第2页
2/10
执业医师法试题(含答案)汇编_第3页
3/10
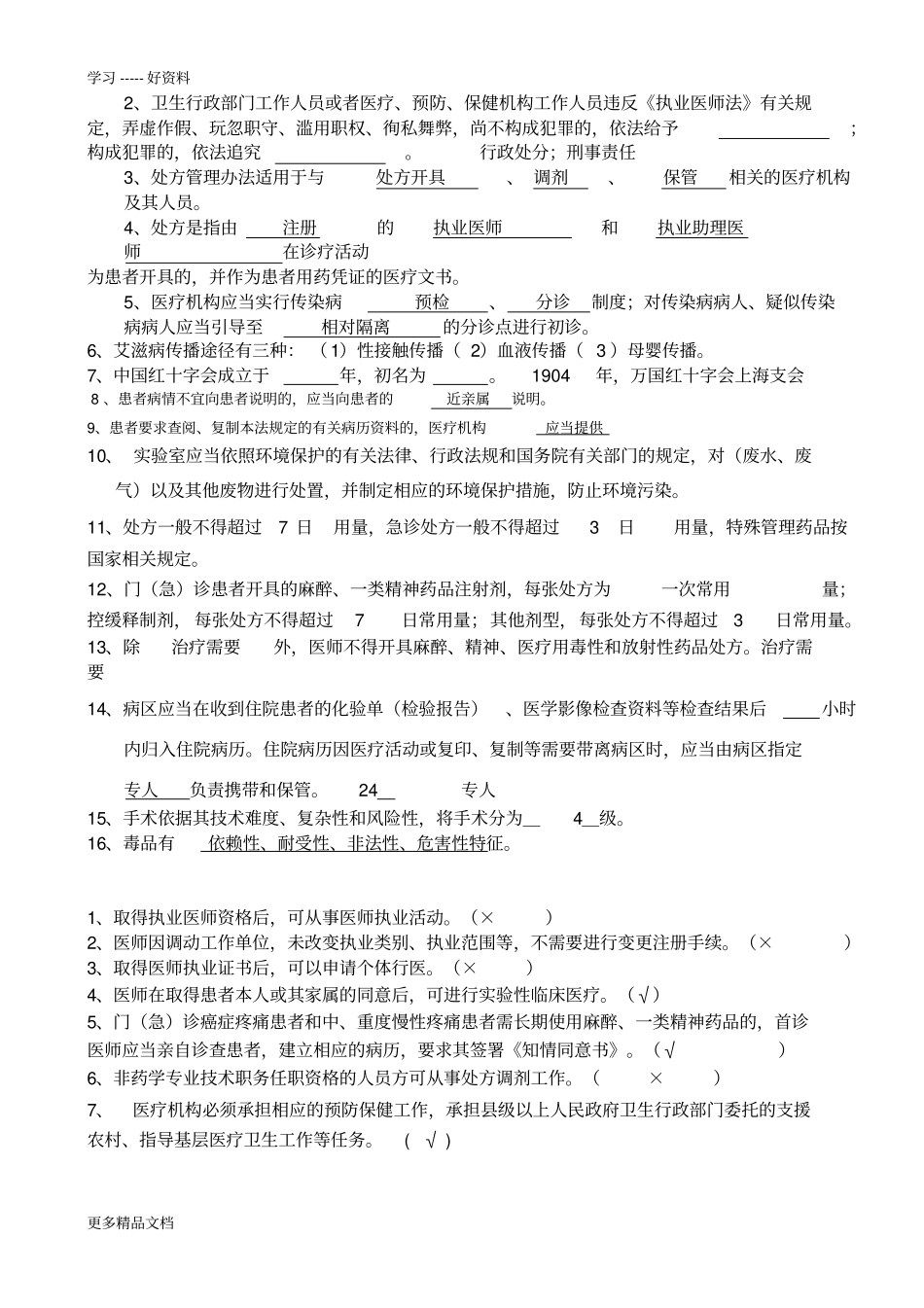
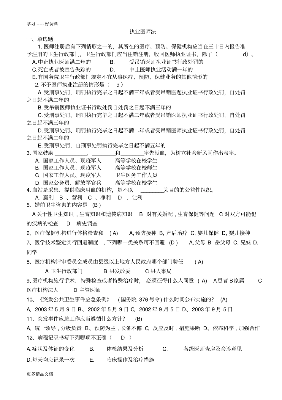
学习-----好资料更多精品文档执业医师法一、单选题1.医师注册后有下列情形之一的,其所在的医疗、预防、保健机构应当在三十日内报告准予注册的卫生行政部门,卫生行政部门应当注销注册,收回医师执业证书,除了(d)。A.中止执业医师满二年的B.受吊销医师执业证书行政处罚的C.死亡或者被宣告失踪的D.中止医师执业活动满一年的E.有国务院卫生行政部门规定不宜从事医疗、预防、保健业务的其他情形的2.不予医师执业注册的情形是(d)A.受刑事处罚,刑罚执行完毕之日起不满三年或者受吊销医题执业证书行政处罚,自处罚之日起不满二年的B.受吊销医师执业证书行政处罚自处罚之日起不满三年的C.受刑事处罚、刑罚执行完毕之日起不满二年或者受吊销医师执业证书行政处罚,自处罚之日起不满三年的D.受刑事处罚、刑罚执行完毕之日起不满二年或者受吊销医师执业证书行政处罚,自处罚之日起不满二年的E.受刑事处罚,自刑事处罚执行完毕之日起不满五年的3.国家鼓励___________、________和________率先献血,为树立社会新风尚作出表率。A、国家工作人员、现疫军人高等学校在校学生B、国家工作人员、现疫军人高等学校在校师生C、国家工作人员、现疫军人卫生医务工作人员D、国家公务员、解放军官兵高等学校在校学生4.血站是采集、提供临床用血的机构,是不以________为目的的公益性组织。A、赢利B、营利C、净利D、让利5、婚前卫生咨询的内容是(B)A关于性卫生知识,生育知识和遗传病知识B对有关婚配,生育保健等问题C对双方可能犯的疾病的检查D病史调查6、医疗保健机构进行体格检查和(A)A,预防接种B,产后治疗C,婴儿保健D,婴儿接种7、医学技术鉴定实行回避制度,下列哪一类关系可不回避(D)A,父母B,岳父母C,兄妹D,同学8、医疗机构评审委员会成员由县级以上地方人民政府哪个部门聘任(A)A卫生行政部门B县发改委C县人事局9、医疗机构施行手术、特殊检查或者特殊治疗时,必须征得什么人同意(A)A患者B家属C医疗机构法人D主管医师10、《突发公共卫生事件应急条例》(国务院376号令)什么时间公布实施的?(A)A、2003年5月9日B、2002年5月9日C、2002年9月5日D、2003年9月5日11、突发事件应急工作应当遵循什么方针?(B)A、统一领导,分级负责B、预防为主,长备不懈C、反应及时,措施果断D、依靠科学,加强合作12、病程记录书写下列哪项不正确(D)A.症状及体征的变化B.体检结果及分析C.各级医师查房及会诊意见D.每天均应记录一次E.临床操作及治疗措施学习-----好资料更多精品文档13、下列哪项不是手术同意书中包含的内容(B)A.术前诊断、手术名称B.上级医师查房记录C.术中或术后可能出现的并发症、手术风险D.患者签署意见并签名E.经治医师或术者签名14、死亡病历讨论记录应在多长时间内完成(A)A.7天B.9天C.14天D.3天E.24小时15、病史的主题部分,应记录疾病的发展变化的全过程,是指(B)A.主诉B.现病史C.既往史D.个人史E.家族史16、患者住院时间较长,应有经治医师(A)作为病情及诊疗情况总结。A.每月B.两月一次C.由上级医师决定时间长短D.病情稳定可不做阶段小结17、首次病程记录的时间要精确到(B)A.小时B.分钟C.秒钟D.不必记录时刻18、申请输血由经治医师逐项填写《临床输血申请单》后由谁核准签字(A)A.主治医师B.其他医生C.院长D.护士长19、医疗机构对患者施行特殊治疗时(D)A.可以由经治医生决定施行B.可以由本科室在科主任主持下讨论决定施行C.由医院决定施行D.必须征得患者同意20、国家对麻醉药品、精神药品和易制毒化学品的进口、出口实行(B)登记制度B、许可制度C、配额制度D、特许制度21、麻醉药品、精神药品和易制毒化学品管理的具体办法,由(C)规定。公安部B、国家禁毒委C、国务院D、卫生部22、过去病史不包括下列哪几项(C)A.传染病史及接触史B.手术外伤史C.家族遗传病史D.局灶病史E,预防接种时及药物过敏史23、下列哪些内容不应另立专业书写(D)A.会诊记录B.麻醉记录C.术前讨论记录D.阶段小结E.出院小结24、住院志的书写形式不包括(E)A.入院记录B.再次或多次入院记录C.24小时内入出院记录D.24小时内入院死亡记录E.死亡病例讨论记录25、使用人体植入物或特殊物品时,不应记录(E)A.名称B.型号C...

1、当您付费下载文档后,您只拥有了使用权限,并不意味着购买了版权,文档只能用于自身使用,不得用于其他商业用途(如 [转卖]进行直接盈利或[编辑后售卖]进行间接盈利)。
2、本站所有内容均由合作方或网友上传,本站不对文档的完整性、权威性及其观点立场正确性做任何保证或承诺!文档内容仅供研究参考,付费前请自行鉴别。
3、如文档内容存在违规,或者侵犯商业秘密、侵犯著作权等,请点击“违规举报”。

碎片内容

执业医师法试题(含答案)汇编

您可能关注的文档

确认删除?
VIP
微信客服
  • 扫码咨询
会员Q群
  • 会员专属群点击这里加入QQ群
客服邮箱
回到顶部