电脑桌面
添加小米粒文库到电脑桌面
安装后可以在桌面快捷访问

幼儿园园长、保教主任、后勤主任一日工作流程及内容(DOC36页)VIP免费

幼儿园园长、保教主任、后勤主任一日工作流程及内容(DOC36页)_第1页
1/33
幼儿园园长、保教主任、后勤主任一日工作流程及内容(DOC36页)_第2页
2/33
幼儿园园长、保教主任、后勤主任一日工作流程及内容(DOC36页)_第3页
3/33
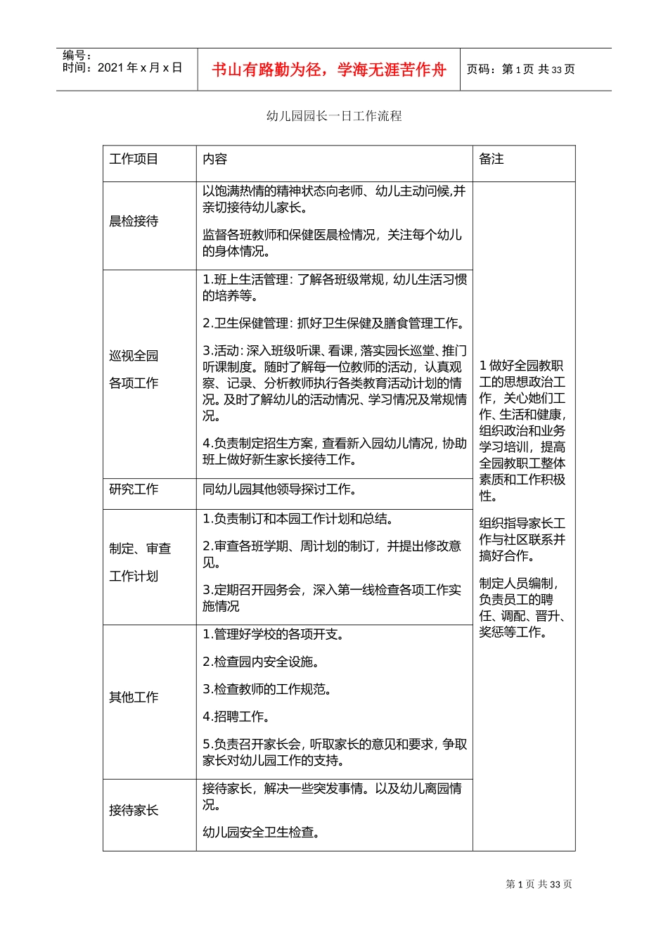
第1页共33页编号:时间:2021年x月x日书山有路勤为径,学海无涯苦作舟页码:第1页共33页幼儿园园长一日工作流程工作项目内容备注晨检接待以饱满热情的精神状态向老师、幼儿主动问候,并亲切接待幼儿家长。监督各班教师和保健医晨检情况,关注每个幼儿的身体情况。1做好全园教职工的思想政治工作,关心她们工作、生活和健康,组织政治和业务学习培训,提高全园教职工整体素质和工作积极性。组织指导家长工作与社区联系并搞好合作。制定人员编制,负责员工的聘任、调配、晋升、奖惩等工作。巡视全园各项工作1.班上生活管理:了解各班级常规,幼儿生活习惯的培养等。2.卫生保健管理:抓好卫生保健及膳食管理工作。3.活动:深入班级听课、看课,落实园长巡堂、推门听课制度。随时了解每一位教师的活动,认真观察、记录、分析教师执行各类教育活动计划的情况。及时了解幼儿的活动情况、学习情况及常规情况。4.负责制定招生方案,查看新入园幼儿情况,协助班上做好新生家长接待工作。研究工作同幼儿园其他领导探讨工作。制定、审查工作计划1.负责制订和本园工作计划和总结。2.审查各班学期、周计划的制订,并提出修改意见。3.定期召开园务会,深入第一线检查各项工作实施情况其他工作1.管理好学校的各项开支。2.检查园内安全设施。3.检查教师的工作规范。4.招聘工作。5.负责召开家长会,听取家长的意见和要求,争取家长对幼儿园工作的支持。接待家长接待家长,解决一些突发事情。以及幼儿离园情况。幼儿园安全卫生检查。第2页共33页编号:时间:2021年x月x日书山有路勤为径,学海无涯苦作舟页码:第2页共33页本文档来自学前教育-冯老师分享,冯老师QQ:1793262042更多精彩内容尽在冯老师QQ空间,欢迎各位幼教同行加我QQ一起学习。幼儿园保教主任一日工作流程幼儿园后勤主任一日工作流程工作项目内容备注晨检接待1.以饱满热情的精神状态向老师、幼儿主动问候,并亲切接待幼儿家长。2.监督各班教师和保健医晨检情况,关注每个幼儿的身体情况。1.安排全园的课程,按季节调整时间,审批各年级的教学计划,深入班级检查上岗检查各班教师上岗情况及时安排缺勤教师的工作任务。早操检查检查评比各班的出操,做操情况。(各班幼儿和教师做操动作规范情况)第3页共33页编号:时间:2021年x月x日书山有路勤为径,学海无涯苦作舟页码:第3页共33页听课,检查指导教学。2.协助园长召开全园幼儿的家长会等工作。3.宣传贯彻预防为主的方针,检查落实幼儿园卫生保健、防巡视全园各班工作了解各班级幼儿出勤人数,及时了解未到园幼儿的情况并与家长沟通。了解幼儿的进餐情况,观察了解进餐常规、早餐质量及饭后游戏情况。认真观察、记录、分析教师执行各类教育活动计划的情况。深入班级听课、看课、推门听课制度。随时了解每一位教师的活动,认真观察、记录、分析教师执行各类教育活动计划的情况,检查指导教学,提高教育教学质量。及时了解幼儿的活动情况、学习情况及常规情况。检查班级卫生消毒情况。并及时向园长反馈。处理和解决保教工作中存在的问题。教学研讨1.组织各种教育活动,指导教师制定教学工作计划,并督促实施,搞好检查总结工作。2.检查各班级的工作计划、工作记录、总结、听取教师意见。3.组织教师的业务学习培训,定期开展教研和科研活动。研究工作1.同园长或幼儿园其他领导探讨工作。2.与保健室和后勤部门联系,互相支持、配合,共同搞好幼儿的保健工作和饮食营养工作。巡视午睡1.巡视,了解各班午睡起床环节和常规培养情况。2.巡视值班教师的工作情况。各班巡视同上其他工作不断学习、不断提高自己的工作能力。有目的地收集和分析本市、区和外省市幼教改革信息,促进本园教改工作。做好教材教具的计划、购买和分配,并负责或指导资料员保管好教材、教具、服装等。协助园长编写家长通知、园内通知等其他文件。协助园长做好幼儿园教职工思想工作,最大限度的调动他们的工作积极性,并及时处理解决好教工及家长和幼儿中出现的问题。做好新生招生工作和分班调班工作、幼儿注册登记和学籍管理工作。接待家长接待家长,解决一些突发事情。第4页共33页编号:时间:2021年x月x日书山有路勤为径,...

1、当您付费下载文档后,您只拥有了使用权限,并不意味着购买了版权,文档只能用于自身使用,不得用于其他商业用途(如 [转卖]进行直接盈利或[编辑后售卖]进行间接盈利)。
2、本站所有内容均由合作方或网友上传,本站不对文档的完整性、权威性及其观点立场正确性做任何保证或承诺!文档内容仅供研究参考,付费前请自行鉴别。
3、如文档内容存在违规,或者侵犯商业秘密、侵犯著作权等,请点击“违规举报”。

碎片内容

幼儿园园长、保教主任、后勤主任一日工作流程及内容(DOC36页)

确认删除?
VIP
微信客服
  • 扫码咨询
会员Q群
  • 会员专属群点击这里加入QQ群
客服邮箱
回到顶部