电脑桌面
添加小米粒文库到电脑桌面
安装后可以在桌面快捷访问

高考生物一轮复习 第二单元 基因的本质与表达 课时跟踪检测(二十二)DNA分子的结构、复制和基因的本质 必修2-人教版高三必修2生物试题VIP免费

高考生物一轮复习 第二单元 基因的本质与表达 课时跟踪检测(二十二)DNA分子的结构、复制和基因的本质 必修2-人教版高三必修2生物试题_第1页
1/6
高考生物一轮复习 第二单元 基因的本质与表达 课时跟踪检测(二十二)DNA分子的结构、复制和基因的本质 必修2-人教版高三必修2生物试题_第2页
2/6
高考生物一轮复习 第二单元 基因的本质与表达 课时跟踪检测(二十二)DNA分子的结构、复制和基因的本质 必修2-人教版高三必修2生物试题_第3页
3/6
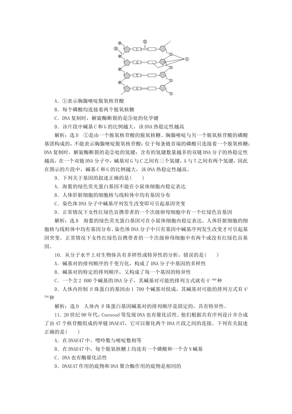
课时跟踪检测(二十二)DNA分子的结构、复制和基因的本质一、选择题1.(2018·南京学测模拟)双链DNA分子中,一条链上的A占30%,则双链中C+T占()A.15%B.20%C.30%D.50%解析:选D双链DNA分子中,不互补的碱基之和等于总碱基数的一半。2.(2018·徐州学测模拟)下列关于DNA分子复制的叙述,正确的是()A.复制以DNA分子的两条链为模板B.需要原料尿嘧啶核糖核苷酸C.DNA分子完全解旋后才开始复制D.需要RNA聚合酶的参与解析:选A尿嘧啶核糖核苷酸参与构成RNA,不参与构成DNA;DNA分子的复制是边解旋边复制;RNA聚合酶参与转录过程。3.DNA分子的稳定性与碱基对之间的氢键数目有关。下列关于生物体内DNA分子中(A+T)/(G+C)与(A+C)/(G+T)两个比值的叙述,正确的是()A.碱基序列不同的双链DNA分子,后一比值不同B.前一个比值越大,双链DNA分子的稳定性越高C.当两个比值相同时,可判断这个DNA分子是双链D.经半保留复制得到的DNA分子,后一比值等于1解析:选D由于双链DNA碱基A数目等于T数目,G数目等于C数目,故(A+C)/(G+T)为恒值1。A和T碱基对含2个氢键,C和G间含3个氢键,故(A+T)和(G+C)中,(G+C)数目越多,氢键数越多,双链DNA分子的稳定性越高。(A+T)/(G+C)与(A+C)/(G+T)两个比值相等,这个DNA分子可能是双链,也可能是单链。经半保留复制得到的是双链DNA,(A+C)/(G+T)=1。4.在DNA分子模型的搭建实验中,若仅有订书钉将脱氧核糖、磷酸、碱基连为一体并构建一个含10对碱基(A有6个)的DNA双链片段,那么使用的订书钉个数为()A.58B.78C.82D.88解析:选C构成一个脱氧核苷酸需要2个订书钉,20个脱氧核苷酸总共需要40个;一条DNA单链需要9个订书钉连接,两条链共需要18个;双链间的氢键数共有10×2+4=24,总共需要订书钉40+18+24=82个。5.(2018·镇江一模)在搭建DNA分子模型的实验中,若有4种碱基塑料片共20个,其中4个C,6个G,3个A,7个T,脱氧核糖和磷酸之间的连接物14个,脱氧核糖塑料片40个,磷酸塑料片100个,代表氢键的连接物若干,脱氧核糖和碱基之间的连接物若干,则所搭建的DNA分子片段最长的碱基对是()A.4B.5C.6D.7解析:选A在双链DNA中,碱基之间的配对遵循碱基互补配对原则,即A—T、G—C,根据题意可知,A—T最多有3对,G—C最多有4对,设能搭建的DNA分子含有n个碱基对,则每条链需要脱氧核糖和磷酸之间的连接物数为2n-1,共需(2n-1)×2个,由题意可得n=4,所以搭建的DNA分子片段最长的碱基对是4对。6.(2018·南师附中等四校联考)某DNA分子中含有1000个碱基,腺嘌呤占35%。将该DNA分子利用15N同位素标记过的游离脱氧核苷酸连续复制3次,然后进行密度梯度离心,结果如甲图;再将其全部解旋,重新离心,结果如图乙。下列有关分析正确的是()A.a层DNA均只含14NB.a层中含有的氢键数是b层的1/6C.c层与d层的脱氧核苷酸之比为1∶4D.d层中含15N标记的胞嘧啶1050个解析:选D根据题意知,DNA分子中含有1000个碱基,腺嘌呤占35%,则A=T=350个,G=C=150个;DNA分子以15N标记的游离脱氧核苷酸为原料复制3次,产生8个DNA分子,其中2个含有14N和15N,6个只含15N。a层中的DNA含14N和含15N,b层中的DNA只含15N;a层中有2个DNA分子,b层中有6个DNA分子,所以b层中含有的氢键数是a层的3倍;由于DNA分子为双链结构,加入解旋酶再离心,得到2条含有14N的DNA单链,14条含有15N的DNA单链,d层与c层的核苷酸数之比为(8×2-2)∶2=7∶1;d层中含15N标记的胞嘧啶=150×7=1050个。7.(2017·苏锡常镇二模)如图为真核细胞DNA复制过程示意图。下列有关DNA复制与PCR比较的叙述,错误的是()A.图中酶1的主要作用是断开氢键,PCR也需要酶1B.复制完成后子链与母链等长,但PCR子链与母链可能不等长C.DNA复制过程需要引物,PCR一般需要两种不同的引物D.DNA复制是边解旋边复制,PCR是完全解旋后再进行复制解析:选A图中酶1是解旋酶,作用是破坏氢键,PCR过程通过高温破坏氢键,不需要解旋酶;DNA复制完成后子链与母链等长,但PCR中,由于引物与母链结合的位置不确定,可能在母链起始端,也可能不在,所以子链与母链可能不等长;DNA复制过程和PCR都需要引物,DNA复制...

1、当您付费下载文档后,您只拥有了使用权限,并不意味着购买了版权,文档只能用于自身使用,不得用于其他商业用途(如 [转卖]进行直接盈利或[编辑后售卖]进行间接盈利)。
2、本站所有内容均由合作方或网友上传,本站不对文档的完整性、权威性及其观点立场正确性做任何保证或承诺!文档内容仅供研究参考,付费前请自行鉴别。
3、如文档内容存在违规,或者侵犯商业秘密、侵犯著作权等,请点击“违规举报”。

碎片内容

高考生物一轮复习 第二单元 基因的本质与表达 课时跟踪检测(二十二)DNA分子的结构、复制和基因的本质 必修2-人教版高三必修2生物试题

文章天下+ 关注
实名认证
内容提供者

各种文档应有尽有

相关文档

确认删除?
VIP
微信客服
  • 扫码咨询
会员Q群
  • 会员专属群点击这里加入QQ群
客服邮箱
回到顶部