电脑桌面
添加小米粒文库到电脑桌面
安装后可以在桌面快捷访问

高考化学一轮复习 专题四 化学反应与能量变化 课时19 专题提升-人教版高三化学试题VIP免费

高考化学一轮复习 专题四 化学反应与能量变化 课时19 专题提升-人教版高三化学试题_第1页
1/9
高考化学一轮复习 专题四 化学反应与能量变化 课时19 专题提升-人教版高三化学试题_第2页
2/9
高考化学一轮复习 专题四 化学反应与能量变化 课时19 专题提升-人教版高三化学试题_第3页
3/9
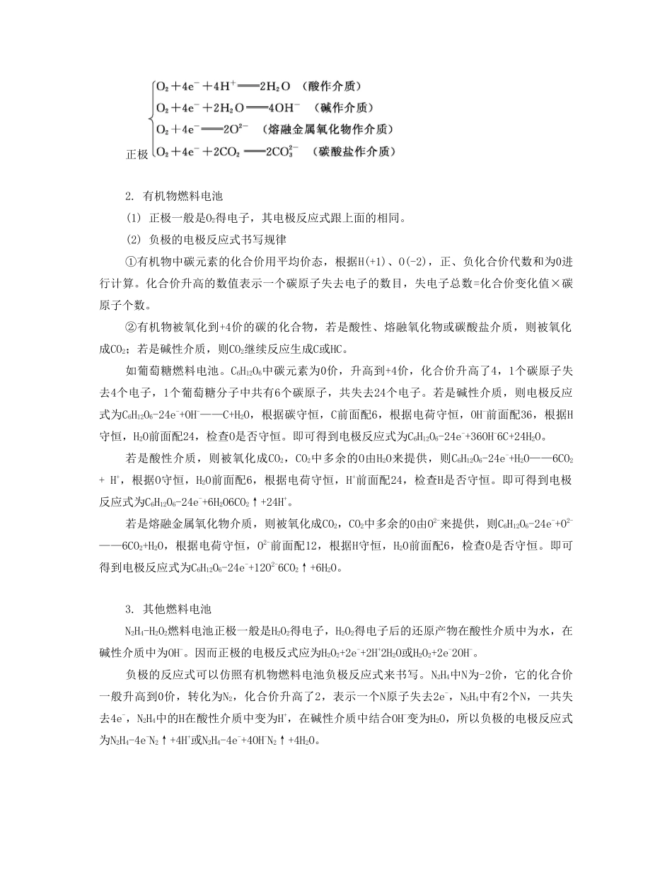
课时19专题提升(本课时对应学生用书第84~86页)【微专题】微小专题1化学反应进行的方向一、判断依据1.焓判据:自然界中的自发过程,都有由能量高的状态向能量低的状态转化的倾向。绝大多数放热反应都能自发进行。2.熵判据:(1)熵是衡量一个体系混乱度的物理量,符号是S。同一物质,S(气态)>S(液态)>S(固态)。熵的大小还与气体的物质的量有关,一般情况下,气体物质的量越大,熵越大。(2)熵变是指反应前后体系熵的变化,符号为ΔS,若发生变化后体系的混乱度增大,则该过程的ΔS>0,反之ΔS<0。(3)自然界中的自发过程,总是有混乱度增大的倾向。绝大多数熵增大的反应都能自发进行。3.复合判据——自由能判据。单纯的用熵或焓来判断反应的自发进行性不全面,必须综合考虑反应的焓变和熵变——自由能判据判断反应的自发进行性。ΔG=ΔH-TΔS,ΔG<0的反应可以自发进行。①如果ΔH<0,ΔS>0,则ΔG<0,该反应一定能自发进行。②如果ΔH>0,ΔS<0,则ΔG>0,该反应一定不能自发进行。2如果ΔH<0,ΔS<0,则低温可以自发进行。④如果ΔH>0,ΔS>0,则高温可以自发进行。微小专题2电极反应式的写法一、普通原电池这种电池往往是以我们学过的一些基础的氧化还原反应为基础。负极往往是活泼金属,如Mg、Al、Fe等,则负极反应一般由负极金属失去电子变成金属阳离子。如Mg-2e-Mg2+,Cu-2e-Cu2+,Fe-2e-Fe2+,注意不能写成Fe-3e-Fe3+。Al失电子后变为Al3+,但碱性介质中,Al3+将继续和OH-反应,电极反应式中要注意写上该反应。如Mg-Al-NaOH溶液构成的电池,负极反应式应写成Al-3e-+4OH-Al+2H2O。正极反应有以下几种情况:1.电解质溶液是不活泼金属的盐溶液,此时正极反应一般为溶液中的不活泼金属阳离子(如Ag+、Cu2+、Hg2+)得到电子生成相应的金属单质。2.电解质溶液中含强氧化性金属阳离子如Fe3+,此时正极反应一般是Fe3++e-Fe2+,不能写为Fe3++3e-Fe。3.电解质是非氧化性酸如稀盐酸、稀硫酸,此时正极反应为2H++2e-H2↑。4.电解质是活泼金属的盐溶液,如NaCl、K2SO4、NaNO3等,此时应由溶液中的O2得电子,而不是水中的H+得电子。在原电池中,水中的H+很少得电子。5.电解质是氧化性酸如浓、稀硝酸。此时,若是稀硝酸,正极反应为N+3e-+4H+NO↑+2H2O;若是浓硝酸,正极反应为N+e-+2H+NO2↑+H2O。(书写时,得电子数目=化合价降低的值×原子个数;抓住O守恒,多余的O结合H+变成水)二、燃料电池1.氢氧燃料电池负极正极2.有机物燃料电池(1)正极一般是O2得电子,其电极反应式跟上面的相同。(2)负极的电极反应式书写规律①有机物中碳元素的化合价用平均价态,根据H(+1)、O(-2),正、负化合价代数和为0进行计算。化合价升高的数值表示一个碳原子失去电子的数目,失电子总数=化合价变化值×碳原子个数。②有机物被氧化到+4价的碳的化合物,若是酸性、熔融氧化物或碳酸盐介质,则被氧化成CO2;若是碱性介质,则CO2继续反应生成C或HC。如葡萄糖燃料电池。C6H12O6中碳元素为0价,升高到+4价,化合价升高了4,1个碳原子失去4个电子,1个葡萄糖分子中共有6个碳原子,共失去24个电子。若是碱性介质,则电极反应式为C6H12O6-24e-+OH-——C+H2O,根据碳守恒,C前面配6,根据电荷守恒,OH-前面配36,根据H守恒,H2O前面配24,检查O是否守恒。即可得到电极反应式为C6H12O6-24e-+36OH-6C+24H2O。若是酸性介质,则被氧化成CO2,CO2中多余的O由H2O来提供,则C6H12O6-24e-+H2O——6CO2+H+,根据O守恒,H2O前面配6,根据电荷守恒,H+前面配24,检查H是否守恒。即可得到电极反应式为C6H12O6-24e-+6H2O6CO2↑+24H+。若是熔融金属氧化物介质,则被氧化成CO2,CO2中多余的O由O2-来提供,则C6H12O6-24e-+O2-——6CO2+H2O,根据电荷守恒,O2-前面配12,根据H守恒,H2O前面配6,检查O是否守恒。即可得到电极反应式为C6H12O6-24e-+12O2-6CO2↑+6H2O。3.其他燃料电池N2H4-H2O2燃料电池正极一般是H2O2得电子,H2O2得电子后的还原产物在酸性介质中为水,在碱性介质中为OH-。因而正极的电极反式应为H2O2+2e-+2H+2H2O或H2O2+2e-2OH-。负极的反应式可以仿照有机物燃料电池负极反应式来书写。N2H4中N为-2价,它的化合价一般升高到0价,...

1、当您付费下载文档后,您只拥有了使用权限,并不意味着购买了版权,文档只能用于自身使用,不得用于其他商业用途(如 [转卖]进行直接盈利或[编辑后售卖]进行间接盈利)。
2、本站所有内容均由合作方或网友上传,本站不对文档的完整性、权威性及其观点立场正确性做任何保证或承诺!文档内容仅供研究参考,付费前请自行鉴别。
3、如文档内容存在违规,或者侵犯商业秘密、侵犯著作权等,请点击“违规举报”。

碎片内容

高考化学一轮复习 专题四 化学反应与能量变化 课时19 专题提升-人教版高三化学试题

您可能关注的文档

确认删除?
VIP
微信客服
  • 扫码咨询
会员Q群
  • 会员专属群点击这里加入QQ群
客服邮箱
回到顶部