电脑桌面
添加小米粒文库到电脑桌面
安装后可以在桌面快捷访问

总经理企业经营战略--企业的内部环境分析VIP免费

总经理企业经营战略--企业的内部环境分析_第1页
1/33
总经理企业经营战略--企业的内部环境分析_第2页
2/33
总经理企业经营战略--企业的内部环境分析_第3页
3/33
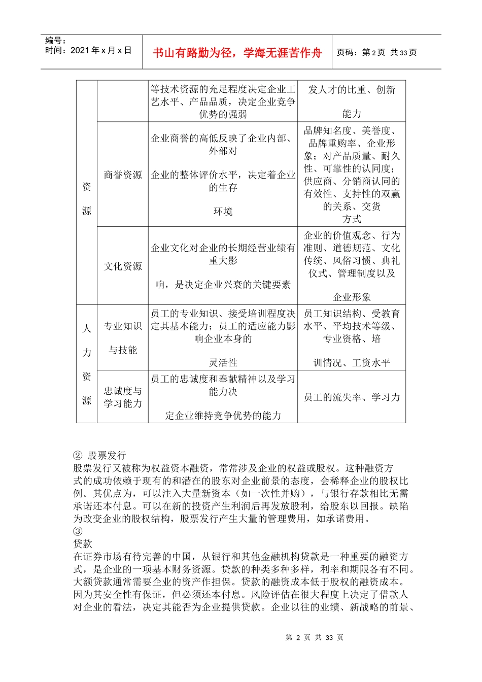
第1页共33页编号:时间:2021年x月x日书山有路勤为径,学海无涯苦作舟页码:第1页共33页第一节企业资源分析企业的经济活动必须建立在自身的资源禀赋之上。所谓资源是指企业所控制或拥有的有效要素的总和。资源依赖理论认为,最重要的超额利润源泉是企业长期积累形成的、独特的资源及其不可模仿和难以替代的竞争力。一、企业资源的分类中小企业的资源是指能够给企业带来竞争优势的任何要素,是企业参与竞争的必备条件,其包括有形资源、无形资源和人力资源。每个企业都有多种资源,这些资源各有不同的作用和特征(参见表3-1)。1.企业有形资源中小企业有形资源是指可见的、能量化的资产。有形资源不仅容易被识别,而且也容易估计它们的价值。如厂房、设备、资金等。许多有形资源的价值可以通过财务报表予以反映。有形资源主要包括财务资源和物质资源。(1)财务资源中小企业财务资源可以定义为可用于生产或投资的资金来源。它构成中小企业最基本的资源之一,包括各种内部及外部融资渠道。①未分配利润未分配利润是企业利润中被保留下来用于新投资的部分,它们没有作为股利发放给股东。未分配利润是实施组织战略最常用的财务资源。它的优点为,企业不需要征求任何团体或个人的意见,不存在筹资成本,企业也不必向银行等外界公布其战略计划以征求同意。它的缺陷为,利润保留以股东股利流失为代价,要求企业有足够多的利润,不适合陷入财务困境的企业。表3-1企业资源的分类与特征资源主要特征主要的评估内容有形资源财务资源企业的融资能力和内部资金的再生能力决定了企业的投资能力和资金使用的弹性资产负债率、资金周转率、可支配现金总量、信用等级物质资源企业装置和设备的规模、技术及灵活性;企业土地和建筑的地理位置和用途;获得原材料的能力等决定企业成本、质量、生产能力和水准的因素固定资产现值、设备寿命、先进程度、企业规模、固定资产的其他用途无形技术资源企业专利、经营诀窍、专有技术、专有知识和技术储备、创新开发能力、科技人员专利数量和重要性、从独占性知识产权所得收益.全体职工中研究开第2页共33页第1页共33页编号:时间:2021年x月x日书山有路勤为径,学海无涯苦作舟页码:第2页共33页资源等技术资源的充足程度决定企业工艺水平、产品品质,决定企业竞争优势的强弱发人才的比重、创新能力商誉资源企业商誉的高低反映了企业内部、外部对企业的整体评价水平,决定着企业的生存环境品牌知名度、美誉度、品牌重购率、企业形象;对产品质量、耐久性、可靠性的认同度;供应商、分销商认同的有效性、支持性的双赢的关系、交货方式文化资源企业文化对企业的长期经营业绩有重大影响,是决定企业兴衰的关键要素企业的价值观念、行为准则、道德规范、文化传统、风俗习惯、典礼仪式、管理制度以及企业形象人力资源专业知识与技能员工的专业知识、接受培训程度决定其基本能力;员工的适应能力影响企业本身的灵活性员工知识结构、受教育水平、平均技术等级、专业资格、培训情况、工资水平忠诚度与学习能力员工的忠诚度和奉献精神以及学习能力决定企业维持竞争优势的能力员工的流失率、学习力②股票发行股票发行又被称为权益资本融资,常常涉及企业的权益或股权。这种融资方式的成功依赖于现有的和潜在的股东对企业前景的态度,会稀释企业的股权比例。其优点为,可以注入大量新资本(如一次性并购),与银行存款相比无需承诺还本付息。可以在新的投资产生利润后再发放股利,给股东以回报。缺陷为改变企业的股权结构,股票发行产生大量的管理费用,如承诺费用。③贷款在证券市场有待完善的中国,从银行和其他金融机构贷款是一种重要的融资方式,是企业的一项基本财务资源。贷款的种类多种多样,利率和期限各有不同。大额贷款通常需要企业的资产作担保。贷款的融资成本低于股权的融资成本。因为其安全性有保证,但必须还本付息。风险评估在很大程度上决定了借款人对企业的看法,决定其能否为企业提供贷款。企业以往的业绩、新战略的前景、第3页共33页第2页共33页编号:时间:2021年x月x日书山有路勤为径,学海无涯苦作舟页码:第3页共33页用于担保资产的价值和借贷双方的...

1、当您付费下载文档后,您只拥有了使用权限,并不意味着购买了版权,文档只能用于自身使用,不得用于其他商业用途(如 [转卖]进行直接盈利或[编辑后售卖]进行间接盈利)。
2、本站所有内容均由合作方或网友上传,本站不对文档的完整性、权威性及其观点立场正确性做任何保证或承诺!文档内容仅供研究参考,付费前请自行鉴别。
3、如文档内容存在违规,或者侵犯商业秘密、侵犯著作权等,请点击“违规举报”。

碎片内容

总经理企业经营战略--企业的内部环境分析

确认删除?
VIP
微信客服
  • 扫码咨询
会员Q群
  • 会员专属群点击这里加入QQ群
客服邮箱
回到顶部