电脑桌面
添加小米粒文库到电脑桌面
安装后可以在桌面快捷访问

惠光公司人事管理制度VIP专享VIP免费

惠光公司人事管理制度_第1页
1/5
惠光公司人事管理制度_第2页
2/5
惠光公司人事管理制度_第3页
3/5
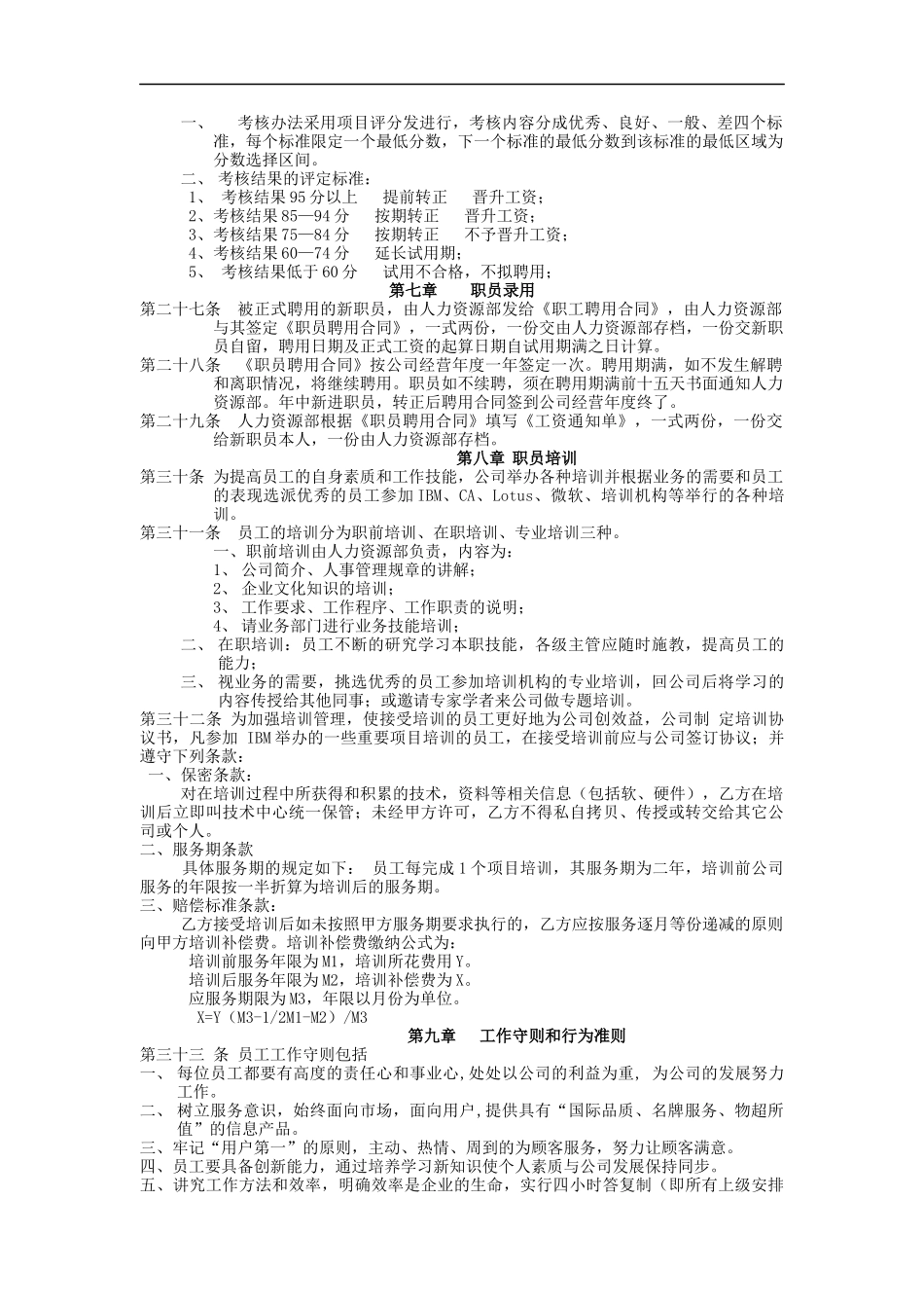
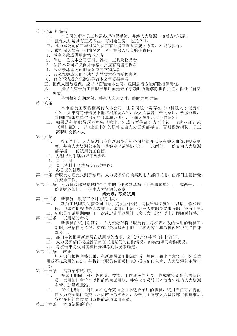
惠光公司人事管理制度仪科惠光人事管理制度第一章总则第一条为加强公司的人事管理,明确人事管理权限及人事管理程序,使公司人事管理工作有所遵循,特制定本制度。第二条适用范围:本规定适用公司全体职员,即公司聘用的全部从业人员第三条除遵照国家有关法律规定外,本公司的人事管理,均依本制度规定办理。第二章人事管理权限第四条总经理确定公司的部门设置和人员编制、一线经理的任免去留及晋级,决定全体职员的待遇。第五条人力资源部工作职责:一、协助各部门办理人事招聘,聘用及解聘手续。二、负责管理公司人事档案资料。三、负责公司人事管理制度的建立、实施和修订。四、负责薪资方案的制定、实施和修订。五、负责公司日常劳动纪律及考勤管理。六、组织公司平时考核及年终考核工作。七、组织公司人事培训工作。八、协助各部门办理公司职员的任免、晋升、调动、奖惩等人事手续。九、负责公司各项保险、福利制度的办理。十、组织各部门进行职务分析、职务说明书的编制。十一、根据公司的经营目标、岗位设置制定人力资源规划。十二、负责劳动合同的签定及劳工关系的处理。第六条部门主管提出部门人员需求计划;部门主管决定部门经理以下职员的任免、考核、去留及晋降;部门主管建议本部门职员待遇方案。第三章人员需求第七条在经营年度结束前,人力资源部将下一年度的《人员需求计划表》发放给各部门,部门主管须根据实际情况,认真填写后,上报总经理审批。第八条总经理根据部门所上报的人数,以及公司的投资、经营方案,来确定公司下一年度人员的规模和部门设置。第九条经总经理所确定的人力资源计划,由人力资源部负责办理招聘事宜。第四章职员的选聘第十条各部门根据工作业务发展需要,经总经理核定的编制内增加人员,应按以下程序进行:一、进行内部调整,最大限度的发挥现有人员的潜力。二、从公司其他部门吸收适合该岗位需要的人才。三、到人力资源部领取《人员增补申请表》,报部门主管、人力资源部主管、总经理审批。第十一条各部门编制满后如需要增加人员,填好《人员增补申请表》后,报总经理审批。第十二条上述人员的申请获得批准后,由人力资源部招聘所需人员。第十三条求职人员应聘本公司,应按以下程序进行:一、所有求职人员应先认真填写《应聘人员登记表》,由人力资源部门进行初试。二、初试合格后,应聘人员详细填写《应聘人员工作履历表》和《应聘人员工作经历、社会关系情况表》,然后由人力资源部门安排与业务部门主管复试。三、部门经理以上人员应聘要经总经理面试通过。四、复试合格后,通知应聘人员一周内等结果。五、用人部门和人力资源部门根据应聘人员填写表格所反映的情况进行调查。核实无误后,报总经理审批,由人力资源部门通知应聘人员到岗,并办理体检手续。第十四条体检合格后,人力资源部通知应聘者报到,所有应聘人员的材料由人力资源部统一存档备查。第五章职员报到第十五条所有招聘录用的新职员正式上班当日先向人力资源部报到,并以其向人力资源部报到的日期,即起薪日。第十六条报道当天所有新职员须携带:一、两张一寸免冠照片;身份证、户口薄、原件和复印件;学历证明原件和复印件;职称证明原件和复印件,服务自愿书、医院体检表;第十七条担保书一、本公司的所有员工均需办理担保手续,并经人力资源审核后方可报到;二、担保人须是具有正式职业、有固定住房、北京户口。三、凡为本公司员工与担保的员工有配偶或直系亲属关系者,不能做担保。四、被担保人如有下列情况之一者,担保人应负赔偿责任:1、亏空公款或借用财物不还者2、偷窃、丢失本公司资料、器材、工具及物品者3、假冒本公司名义向外诈骗、招摇有确凿证据者4、故意毁坏本公司的设备或其它物品者;5、营私舞弊或其他不法行为导致本公司受损害者6、移交不清或弃职潜逃导致本公司受损害者五、担保人因故退保,应以书面通知本公司,经同意后方能解除担保责任;六、担保人应于员工离职半年后而无未了事项时方能解除担保责任,保证书自动失效;七、公司每年定期对保,并在认为必要时,随时办理对保;第十八条一、本市的员工要将档案转入本公司,由公司统一寄存在《中科院...

1、当您付费下载文档后,您只拥有了使用权限,并不意味着购买了版权,文档只能用于自身使用,不得用于其他商业用途(如 [转卖]进行直接盈利或[编辑后售卖]进行间接盈利)。
2、本站所有内容均由合作方或网友上传,本站不对文档的完整性、权威性及其观点立场正确性做任何保证或承诺!文档内容仅供研究参考,付费前请自行鉴别。
3、如文档内容存在违规,或者侵犯商业秘密、侵犯著作权等,请点击“违规举报”。

碎片内容

惠光公司人事管理制度

确认删除?
VIP
微信客服
  • 扫码咨询
会员Q群
  • 会员专属群点击这里加入QQ群
客服邮箱
回到顶部