电脑桌面
添加小米粒文库到电脑桌面
安装后可以在桌面快捷访问

新年祈福暖场活动执行方案(DOC6页)VIP免费

新年祈福暖场活动执行方案(DOC6页)_第1页
1/4
新年祈福暖场活动执行方案(DOC6页)_第2页
2/4
新年祈福暖场活动执行方案(DOC6页)_第3页
3/4
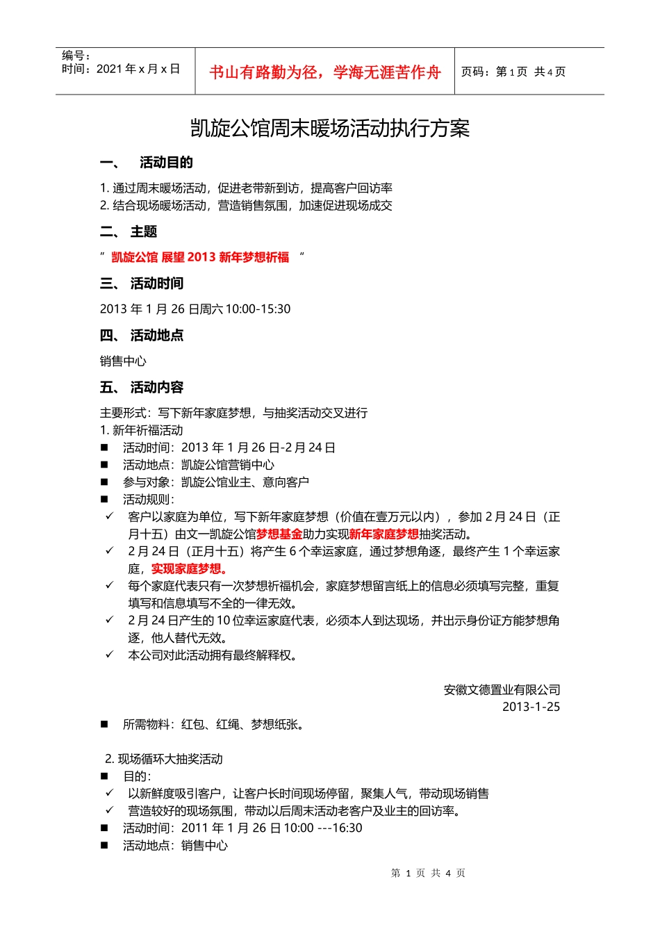
第1页共4页编号:时间:2021年x月x日书山有路勤为径,学海无涯苦作舟页码:第1页共4页凯旋公馆周末暖场活动执行方案一、活动目的1.通过周末暖场活动,促进老带新到访,提高客户回访率2.结合现场暖场活动,营造销售氛围,加速促进现场成交二、主题”凯旋公馆展望2013新年梦想祈福“三、活动时间2013年1月26日周六10:00-15:30四、活动地点销售中心五、活动内容主要形式:写下新年家庭梦想,与抽奖活动交叉进行1.新年祈福活动活动时间:2013年1月26日-2月24日活动地点:凯旋公馆营销中心参与对象:凯旋公馆业主、意向客户活动规则:客户以家庭为单位,写下新年家庭梦想(价值在壹万元以内),参加2月24日(正月十五)由文一凯旋公馆梦想基金助力实现新年家庭梦想抽奖活动。2月24日(正月十五)将产生6个幸运家庭,通过梦想角逐,最终产生1个幸运家庭,实现家庭梦想。每个家庭代表只有一次梦想祈福机会,家庭梦想留言纸上的信息必须填写完整,重复填写和信息填写不全的一律无效。2月24日产生的10位幸运家庭代表,必须本人到达现场,并出示身份证方能梦想角逐,他人替代无效。本公司对此活动拥有最终解释权。安徽文德置业有限公司2013-1-25所需物料:红包、红绳、梦想纸张。2.现场循环大抽奖活动目的:以新鲜度吸引客户,让客户长时间现场停留,聚集人气,带动现场销售营造较好的现场氛围,带动以后周末活动老客户及业主的回访率。活动时间:2011年1月26日10:00---16:30活动地点:销售中心第2页共4页第1页共4页编号:时间:2021年x月x日书山有路勤为径,学海无涯苦作舟页码:第2页共4页参与对象:销售中心现场全体客户及业主活动规则:此次抽奖活动采取循环抽奖方式,每小时抽奖一次(10:30、11:30、2:30、3:30、4:30),同每次抽中的奖券将重新投入奖箱重复抽取,若再次抽中,可重复领取奖品抽奖活动现场随机邀请来宾作为抽奖人,若出现中奖号码无人认领,主持人读取三次后便视为中奖人放弃奖品,活动继续抽奖活动中,获得者必须出示身份证件方能领奖;抽奖活动中,业主需要亲自到场,不可代抽活动物料:奖品、抽奖券、签到本、领奖本六、相关配合1.客户邀约:销售部确定人数(每名销售人员邀约客户不得少于10组)电话通知:活动前2天销售人员电话邀请,保证确定的邀请对象通知到位,并做好电话通知记录和到场人数统计表,准确把握到场人数,做好活动准备工作回访确认:活动前1天销售人员再次通知抽奖的准确时间、地点,确定最终参与人数温馨提示携带身份证2.相关物料及流程:抽奖奖品设置:抽奖奖品设置表奖项等级奖品类型品牌及型号报价数量总价(元)一等奖(每天5名)电饭煲荣事达26051300二等奖(每天10名)保温瓶70元/个10700三等奖(每天25名)水杯8.5元/个8220合计:2220元3.人员分工区域人员安排责任人职责所需物料签到区1名胡云霞负责客户签到、身份确认、客户填写抽奖券签到表、号码贴、抽奖券餐饮区吧员1名何金凤负责餐饮区的秩序维护,为客户提供食品、水果、饮品等桌子、餐具、饮料、水果、糕点抽奖区总控严君负责停车区现场清洁卫生负责活动现场的总协调主持人1名夏阳活动主持和现场气氛的调动抽奖箱兑奖人2名李胜男负责获奖人员身份确认,第3页共4页第2页共4页编号:时间:2021年x月x日书山有路勤为径,学海无涯苦作舟页码:第3页共4页奖品发放,协助客户填写领奖确认单、登记获奖客户;兑奖区域的秩序维护工作流动岗位保洁1名郑姐负责整体卫生4.物料筹备类别项目规格/数量/金额完成时间负责人食品橙子、火龙果、哈密瓜、糕点每样各100元,共400元1月25日前李主任奖品电饭煲4台、单价260元/台,共计1040元。1月24日前保温瓶10个,单价70元/个,共计700元1月24日前道具红包、红绳各300个,共计300元1月25日前粉色纸张A4纸张1月24日前设计制作类抽奖券设计打印1月25日前严君留言纸设计设计打印1月25日前活动易拉宝设计制作1月25日前附件:家庭梦想留言纸家庭梦想:新年愿望:第4页共4页第3页共4页编号:时间:2021年x月x日书山有路勤为径,学海无涯苦作舟页码:第4页共4页凯旋公馆什么地方最能打动您?(单选...

1、当您付费下载文档后,您只拥有了使用权限,并不意味着购买了版权,文档只能用于自身使用,不得用于其他商业用途(如 [转卖]进行直接盈利或[编辑后售卖]进行间接盈利)。
2、本站所有内容均由合作方或网友上传,本站不对文档的完整性、权威性及其观点立场正确性做任何保证或承诺!文档内容仅供研究参考,付费前请自行鉴别。
3、如文档内容存在违规,或者侵犯商业秘密、侵犯著作权等,请点击“违规举报”。

碎片内容

新年祈福暖场活动执行方案(DOC6页)

精华资料店+ 关注
实名认证
内容提供者

大量教育教学资料

确认删除?
VIP
微信客服
  • 扫码咨询
会员Q群
  • 会员专属群点击这里加入QQ群
客服邮箱
回到顶部