电脑桌面
添加小米粒文库到电脑桌面
安装后可以在桌面快捷访问

人教版数学2019七年级下册知识点总结VIP免费

人教版数学2019七年级下册知识点总结_第1页
1/10
人教版数学2019七年级下册知识点总结_第2页
2/10
人教版数学2019七年级下册知识点总结_第3页
3/10
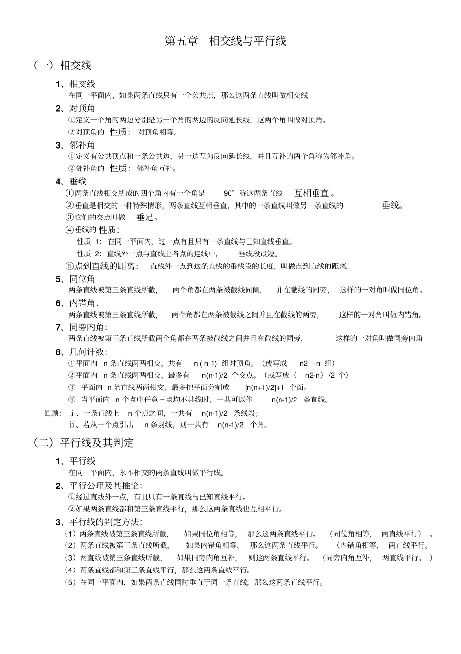
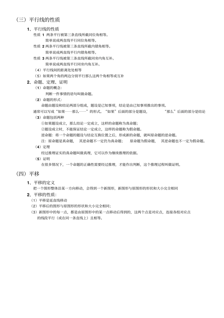
第五章相交线与平行线(一)相交线1、相交线在同一平面内,如果两条直线只有一个公共点,那么这两条直线叫做相交线2、对顶角①定义一个角的两边分别是另一个角的两边的反向延长线,这两个角叫做对顶角。②对顶角的性质:对顶角相等。3、邻补角①定义有公共顶点和一条公共边,另一边互为反向延长线,并且互补的两个角称为邻补角。②邻补角的性质:邻补角互补。4、垂线①两条直线相交所成的四个角内有一个角是90°称这两条直线互相垂直。②垂直是相交的一种特殊情形,两条直线互相垂直,其中的一条直线叫做另一条直线的垂线。③它们的交点叫做垂足。④垂线的性质:性质1:在同一平面内,过一点有且只有一条直线与已知直线垂直。性质2:直线外一点与直线上各点的连线中,垂线段最短。⑤点到直线的距离:直线外一点到这条直线的垂线段的长度,叫做点到直线的距离。5、同位角两条直线被第三条直线所截,两个角都在两条被截线同侧,并在截线的同旁,这样的一对角叫做同位角。6、内错角:两条直线被第三条直线所截,两个角都在两条被截线之间并且在截线的两旁,这样的一对角叫做内错角。7、同旁内角:两条直线被第三条直线所截两个角都在两条被截线之间并且在截线的同旁,这样的一对角叫做同旁内角8、几何计数:①平面内n条直线两两相交,共有n(n-1)组对顶角。(或写成n2-n组)②平面内n条直线两两相交,最多有n(n-1)/2个交点。(或写成(n2-n)/2个)③平面内n条直线两两相交,最多把平面分割成[n(n+1)/2]+1个面。④当平面内n个点中任意三点均不共线时,一共可以作n(n-1)/2条直线。回顾:ⅰ、一条直线上n个点之间,一共有n(n-1)/2条线段;ⅱ、若从一个点引出n条射线,则一共有n(n-1)/2个角。(二)平行线及其判定1、平行线在同一平面内,永不相交的两条直线叫做平行线。2、平行公理及其推论:①经过直线外一点,有且只有一条直线与已知直线平行。②如果两条直线都和第三条直线平行,那么这两条直线也互相平行。3、平行线的判定方法:(1)两条直线被第三条直线所截,如果同位角相等,那么这两条直线平行。(同位角相等,两直线平行)。(2)两条直线被第三条直线所截,如果内错角相等,那么这两条直线平行。(内错角相等,两直线平行。(3)两直线被第三条直线所截,如果同旁内角互补,则这两条直线平行。(同旁内角互补,两直线平行。)(4)两条直线都和第三条直线平行,那么这两条直线平行。(5)在同一平面内,如果两条直线同时垂直于同一条直线,那么这两条直线平行。(三)平行线的性质1、平行线的性质性质1两条平行被第三条直线所截同位角相等。简单说成两直线平行同位角相等。性质2两条平行线被第三条直线所截内错角相等。简单说成两直线平行内错角相等。性质3两条平行线被第三条直线所截同旁内角互补。简单说成两直线平行同旁内角互补。(4)平行线间的距离处处相等(5)如果两个角的两边分别平行那么这两个角相等或互补2、命题、定理、证明(1)命题的概念:判断一件事情的语句叫做命题。(2)命题的形式:命题由题设和结论两部分组成,题设是已知事项,结论是由已知事项推出的事项。通常可以写成“如果⋯⋯那么⋯⋯”的形式。“如果”后面的部分是题设,“那么”后面的部分是结论(3)命题包括两种①如果题设成立,那么结论一定成立,这样的命题称为真命题;②题设成立时,不能保证结论一定成立,这样的命题称为假命题。逆命题:将一个命题的题设与结论互换位置之后,形成新的命题,就叫原命题的逆命题。注:原命题是真命题,其逆命题不一定仍为真命题;原命题为假命题,其逆命题也不一定为假命题。(4)定理经过推理证实的真命题叫做真理,它可以作为继续推理的依据。(5)证明在很多情况下,一个命题的正确性需要经过推理,才能作出判断,这个推理过程叫做证明。(四)平移1、平移的定义把一个图形整体沿某一方向移动,会得到一个新图形,新图形与原图形的形状和大小完全相同2、平移的性质:(1)平移是延直线移动(2)平移后的图形与原图形的形状和大小完全相同;(3)新图形中的每一点,都是由原图形中的某一点移动后得到的,这两个点是对应点,连接各组对应点的线段平行...

1、当您付费下载文档后,您只拥有了使用权限,并不意味着购买了版权,文档只能用于自身使用,不得用于其他商业用途(如 [转卖]进行直接盈利或[编辑后售卖]进行间接盈利)。
2、本站所有内容均由合作方或网友上传,本站不对文档的完整性、权威性及其观点立场正确性做任何保证或承诺!文档内容仅供研究参考,付费前请自行鉴别。
3、如文档内容存在违规,或者侵犯商业秘密、侵犯著作权等,请点击“违规举报”。

碎片内容

人教版数学2019七年级下册知识点总结

确认删除?
VIP
微信客服
  • 扫码咨询
会员Q群
  • 会员专属群点击这里加入QQ群
客服邮箱
回到顶部