电脑桌面
添加小米粒文库到电脑桌面
安装后可以在桌面快捷访问

某地产企业股份公司房地产新项目发展管理制度VIP免费

某地产企业股份公司房地产新项目发展管理制度_第1页
1/21
某地产企业股份公司房地产新项目发展管理制度_第2页
2/21
某地产企业股份公司房地产新项目发展管理制度_第3页
3/21
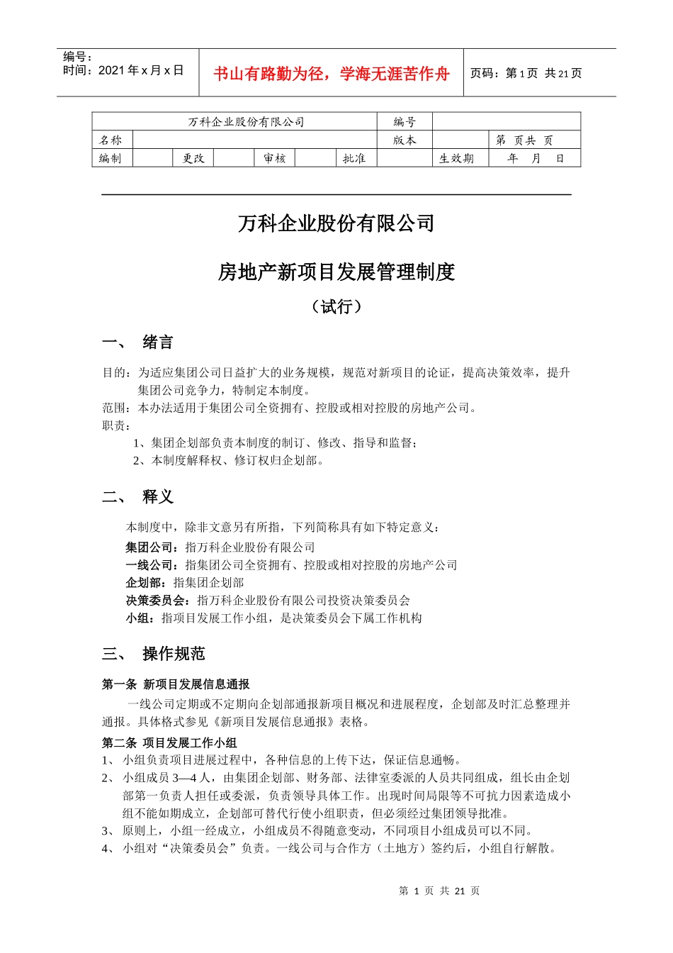
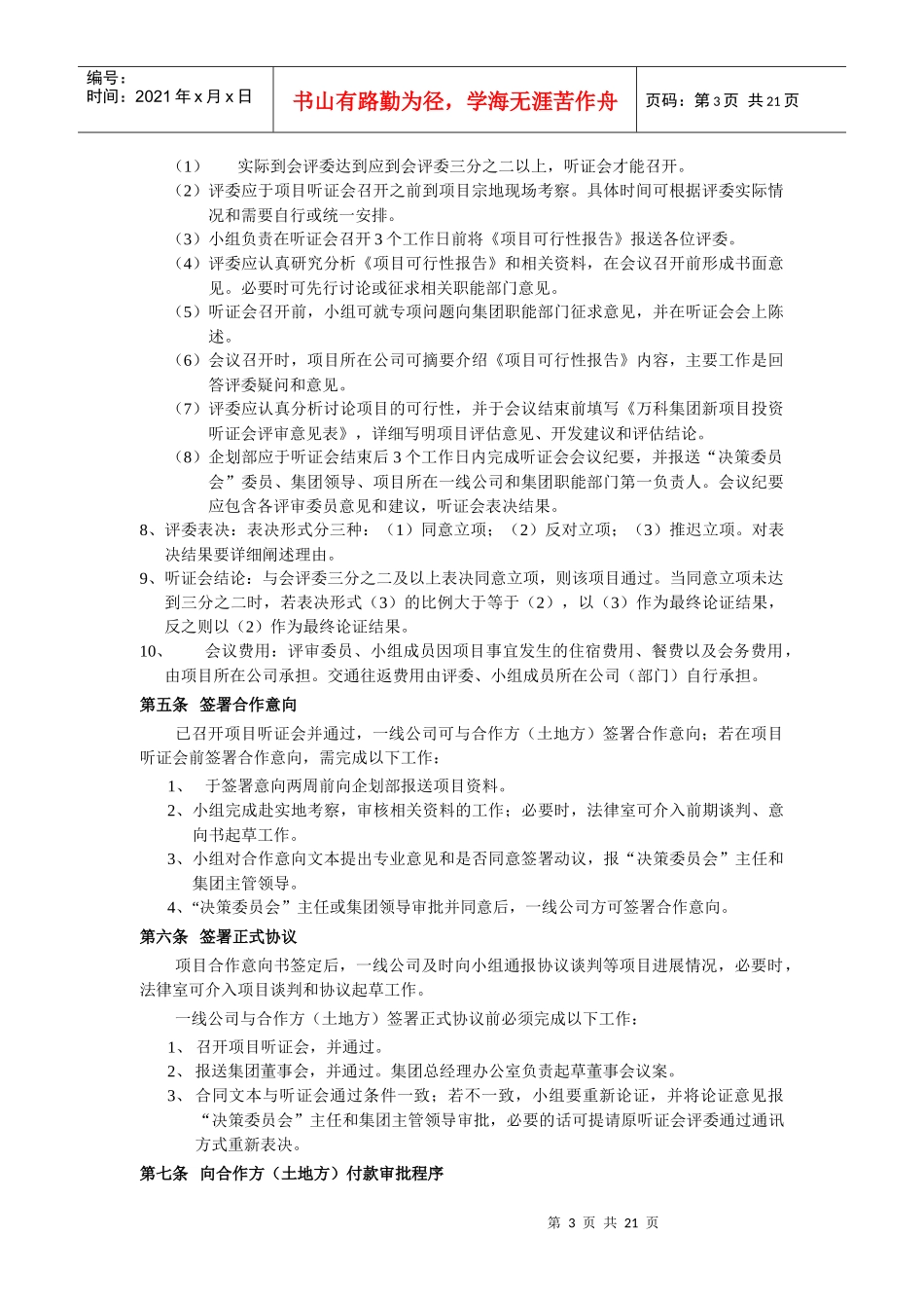
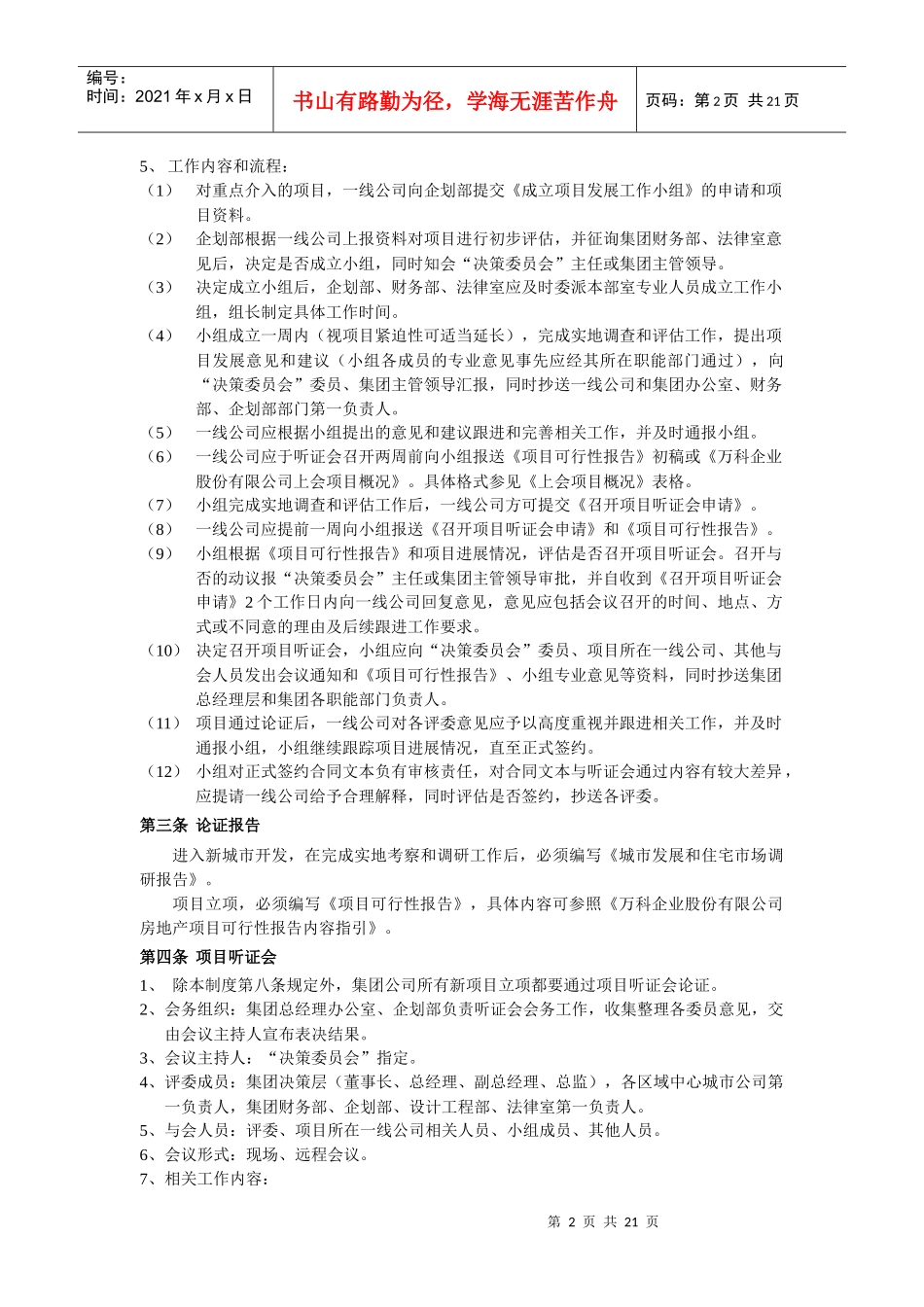
第1页共21页编号:时间:2021年x月x日书山有路勤为径,学海无涯苦作舟页码:第1页共21页万科企业股份有限公司编号名称版本第页共页编制更改审核批准生效期年月日万科企业股份有限公司房地产新项目发展管理制度(试行)一、绪言目的:为适应集团公司日益扩大的业务规模,规范对新项目的论证,提高决策效率,提升集团公司竞争力,特制定本制度。范围:本办法适用于集团公司全资拥有、控股或相对控股的房地产公司。职责:1、集团企划部负责本制度的制订、修改、指导和监督;2、本制度解释权、修订权归企划部。二、释义本制度中,除非文意另有所指,下列简称具有如下特定意义:集团公司:指万科企业股份有限公司一线公司:指集团公司全资拥有、控股或相对控股的房地产公司企划部:指集团企划部决策委员会:指万科企业股份有限公司投资决策委员会小组:指项目发展工作小组,是决策委员会下属工作机构三、操作规范第一条新项目发展信息通报一线公司定期或不定期向企划部通报新项目概况和进展程度,企划部及时汇总整理并通报。具体格式参见《新项目发展信息通报》表格。第二条项目发展工作小组1、小组负责项目进展过程中,各种信息的上传下达,保证信息通畅。2、小组成员3—4人,由集团企划部、财务部、法律室委派的人员共同组成,组长由企划部第一负责人担任或委派,负责领导具体工作。出现时间局限等不可抗力因素造成小组不能如期成立,企划部可替代行使小组职责,但必须经过集团领导批准。3、原则上,小组一经成立,小组成员不得随意变动,不同项目小组成员可以不同。4、小组对“决策委员会”负责。一线公司与合作方(土地方)签约后,小组自行解散。第2页共21页第1页共21页编号:时间:2021年x月x日书山有路勤为径,学海无涯苦作舟页码:第2页共21页5、工作内容和流程:(1)对重点介入的项目,一线公司向企划部提交《成立项目发展工作小组》的申请和项目资料。(2)企划部根据一线公司上报资料对项目进行初步评估,并征询集团财务部、法律室意见后,决定是否成立小组,同时知会“决策委员会”主任或集团主管领导。(3)决定成立小组后,企划部、财务部、法律室应及时委派本部室专业人员成立工作小组,组长制定具体工作时间。(4)小组成立一周内(视项目紧迫性可适当延长),完成实地调查和评估工作,提出项目发展意见和建议(小组各成员的专业意见事先应经其所在职能部门通过),向“决策委员会”委员、集团主管领导汇报,同时抄送一线公司和集团办公室、财务部、企划部部门第一负责人。(5)一线公司应根据小组提出的意见和建议跟进和完善相关工作,并及时通报小组。(6)一线公司应于听证会召开两周前向小组报送《项目可行性报告》初稿或《万科企业股份有限公司上会项目概况》。具体格式参见《上会项目概况》表格。(7)小组完成实地调查和评估工作后,一线公司方可提交《召开项目听证会申请》。(8)一线公司应提前一周向小组报送《召开项目听证会申请》和《项目可行性报告》。(9)小组根据《项目可行性报告》和项目进展情况,评估是否召开项目听证会。召开与否的动议报“决策委员会”主任或集团主管领导审批,并自收到《召开项目听证会申请》2个工作日内向一线公司回复意见,意见应包括会议召开的时间、地点、方式或不同意的理由及后续跟进工作要求。(10)决定召开项目听证会,小组应向“决策委员会”委员、项目所在一线公司、其他与会人员发出会议通知和《项目可行性报告》、小组专业意见等资料,同时抄送集团总经理层和集团各职能部门负责人。(11)项目通过论证后,一线公司对各评委意见应予以高度重视并跟进相关工作,并及时通报小组,小组继续跟踪项目进展情况,直至正式签约。(12)小组对正式签约合同文本负有审核责任,对合同文本与听证会通过内容有较大差异,应提请一线公司给予合理解释,同时评估是否签约,抄送各评委。第三条论证报告进入新城市开发,在完成实地考察和调研工作后,必须编写《城市发展和住宅市场调研报告》。项目立项,必须编写《项目可行性报告》,具体内容可参照《万科企业股份有限公司房地产项目可行性报告内容指引》。第四条项目听证会1、除本...

1、当您付费下载文档后,您只拥有了使用权限,并不意味着购买了版权,文档只能用于自身使用,不得用于其他商业用途(如 [转卖]进行直接盈利或[编辑后售卖]进行间接盈利)。
2、本站所有内容均由合作方或网友上传,本站不对文档的完整性、权威性及其观点立场正确性做任何保证或承诺!文档内容仅供研究参考,付费前请自行鉴别。
3、如文档内容存在违规,或者侵犯商业秘密、侵犯著作权等,请点击“违规举报”。

碎片内容

某地产企业股份公司房地产新项目发展管理制度

确认删除?
VIP
微信客服
  • 扫码咨询
会员Q群
  • 会员专属群点击这里加入QQ群
客服邮箱
回到顶部