电脑桌面
添加小米粒文库到电脑桌面
安装后可以在桌面快捷访问

某某公司管理人员薪酬管理制度手册VIP免费

某某公司管理人员薪酬管理制度手册_第1页
1/10
某某公司管理人员薪酬管理制度手册_第2页
2/10
某某公司管理人员薪酬管理制度手册_第3页
3/10
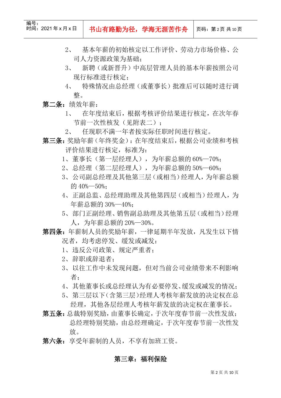
第1页共10页编号:时间:2021年x月x日书山有路勤为径,学海无涯苦作舟页码:第1页共10页公司中高层管理人员薪酬管理制度第一章:总则第一条:为维护______公司(以下简称公司)中高层管理人员利益,形成稳定的经营者团队,保证公司的长远发展,特制定本制度。第二条:本制度适用于公司的中高层管理人员,包括:董事长、总经理、副总经理、总经理助理、总监、副总监、销售副总助理、各部门正副经理以及其他总经理(或董事长)认定可享受年薪制的员工。第三条:公司中层以上(含中层)管理人员实行聘任制,每届任期3年,可连聘连任。第四条:公司中高层管理人员薪酬实行年薪制。第五条:中高层管理人员薪酬由以下几部分构成:1、基本年薪;2、绩效年薪;3、奖励年薪;4、法定福利和保险;5、特别福利保险计划;6、总裁特别奖励或总经理特别奖励;7、中高层经理人持股计划(另行规定)。第二章:薪酬管理办法第一条:基本年薪(下限年薪):1、以上年度实际年薪总额(基本年薪+绩效年薪)的60-70%作为本年度基本年薪,按月核发(见附表二);第2页共10页编号:时间:2021年x月x日书山有路勤为径,学海无涯苦作舟页码:第2页共10页2、基本年薪的初始核定以工作评价、劳动力市场价格、公司人力资源政策为基础;3、新聘(或新晋升)中高层管理人员的基本年薪按照公司现行标准进行核定;4、特殊情况由总经理(或董事长)批准后可以随时进行调整。第二条:绩效年薪:1、在年度结束后,根据考核评价结果进行核定,在次年春节前一次性核发(见附表二);2、任现职不满一年者按实际任职时间进行核定。第三条:奖励年薪(年终奖金):在年度结束后,根据公司业绩和考核评价结果进行核定,标准为:1、董事长(第一层经理人),为年薪总额的60%—70%;2、总经理(第二层经理人),为年薪总额的50%—60%;3、公司副总经理及其他第三层(或相当)经理人,为年薪总额的40%—50%;4、正副总监、总经理助理及其他第四层(或相当)经理人,为年薪总额的30%—40%;5、部门正副经理、销售副总助理及其他第五层(或相当)经理人,为年薪总额的20%—30%。第四条:年薪制人员的奖励年薪,一律延期半年发放,凡发生以下情况者,均考虑停发、缓发或减发:1、违反公司政策、规定严重者;2、辞职或辞退者;3、以往工作中未发现问题,但对当前公司业绩带来不利影响者;4、其他董事长或总经理认为有必要停发、缓发或减发的情况;5、第三层以下(含第三层)经理人考核年薪发放的决定权在总经理,其他各层经理人考核年薪发放的决定权在董事长。第五条:总裁特别奖励,由董事长确定,于次年度春节前一次性发放;总经理特别奖励,由总经理确定,于次年度春节前一次性发放。第六条:享受年薪制的人员,不享有加班工资。第三章:福利保险第3页共10页编号:时间:2021年x月x日书山有路勤为径,学海无涯苦作舟页码:第3页共10页第一条:年薪制人员依法享受国家规定的福利和保险,其享受内容和享受标准按国家有关规定处理。第二条:年薪制人员可享受特别福利保险,但公司若发生经济效益滑坡或其他重大事件,经董事会研究批准后,可停止支付。第三条:终生健康险:1、以年度为单位进行核定,每任职满十二月,发放一年的终生健康险;2、享受条件:任满一年,考核成绩在良好以上者;3、董事长(第一层经理人)为万保额;4、总经理(第二层经理人),为万保额;5、公司副总经理及第三层(或相当)经理人,为万保额;6、正副总监、总经理助理及其他第四层(或相当)经理人,为万保额;7、部门正副经理、销售副总助理及其他第五层(或相当)经理人,为万保额;第四条:国内外进修:1、董事长(第一层经理人)、总经理(第二层经理人)任满一届,考核结果良好及以上,可享受国内外中长期进修;2、副总经理及其他第三层(或相当)经理人任满一届,考核结果良好及以上,可享受国内外短期进修;任满两届,考核结果良好及以上,可享受国内外中长期进修;董事长或总经理认为必要者,可不受此规定限制;3、正副总监、总经理助理及其他第四层(或相当)经理人、部门正副经理、销售副总助理及其他第五层(或相当)经理人任满两届,考核结果良...

1、当您付费下载文档后,您只拥有了使用权限,并不意味着购买了版权,文档只能用于自身使用,不得用于其他商业用途(如 [转卖]进行直接盈利或[编辑后售卖]进行间接盈利)。
2、本站所有内容均由合作方或网友上传,本站不对文档的完整性、权威性及其观点立场正确性做任何保证或承诺!文档内容仅供研究参考,付费前请自行鉴别。
3、如文档内容存在违规,或者侵犯商业秘密、侵犯著作权等,请点击“违规举报”。

碎片内容

某某公司管理人员薪酬管理制度手册

您可能关注的文档

确认删除?
VIP
微信客服
  • 扫码咨询
会员Q群
  • 会员专属群点击这里加入QQ群
客服邮箱
回到顶部