电脑桌面
添加小米粒文库到电脑桌面
安装后可以在桌面快捷访问

人力资源-XXXX年度GMP卫生培训教材VIP专享VIP免费

人力资源-XXXX年度GMP卫生培训教材_第1页
1/14
人力资源-XXXX年度GMP卫生培训教材_第2页
2/14
人力资源-XXXX年度GMP卫生培训教材_第3页
3/14
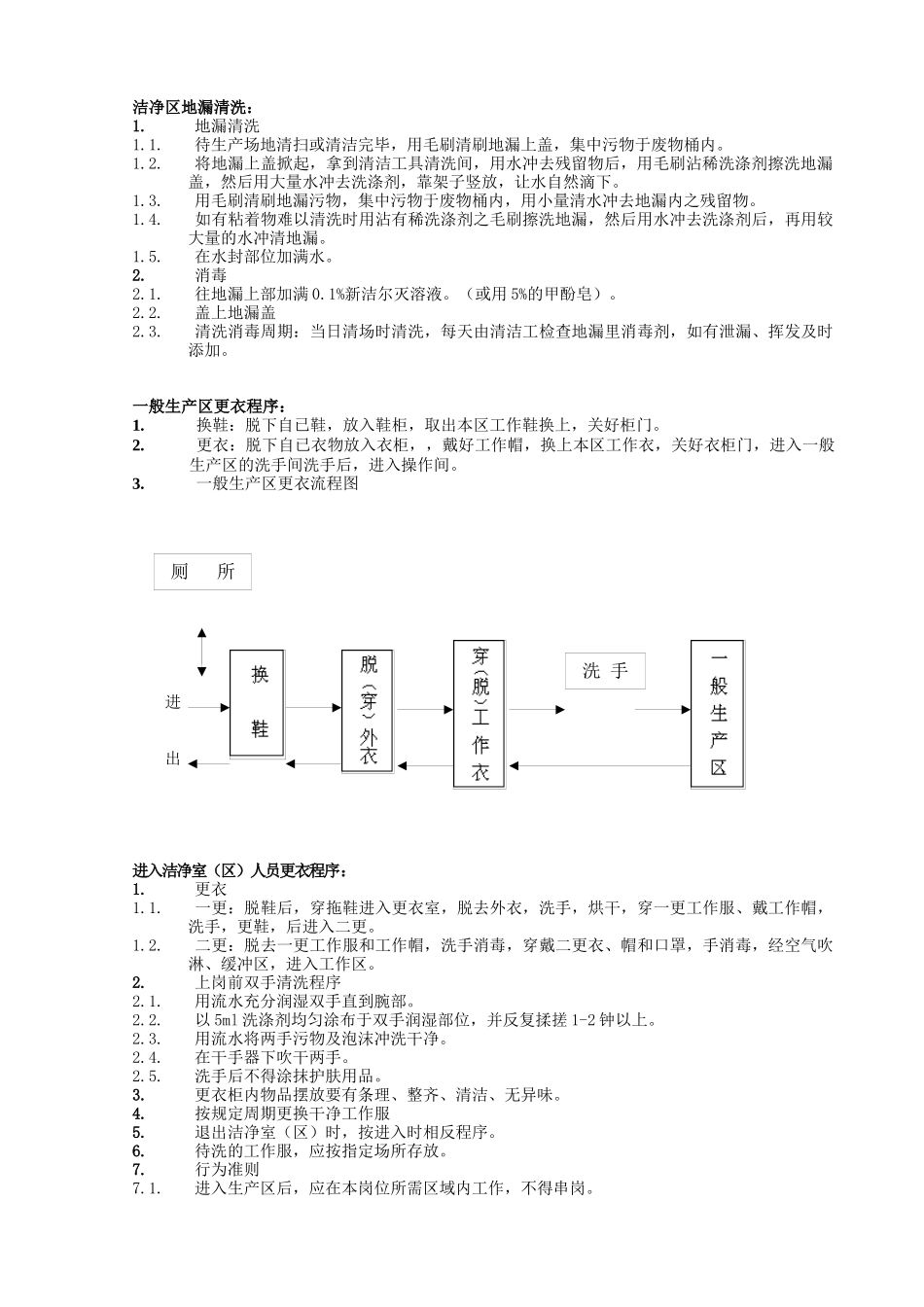
2009年度GMP培训教材卫生管理消毒剂配制与使用:1.配制1.1.配制地点:不同洁净区使用的消毒剂要在与使用级别相同的地点配制。1.2.配制用水:使用纯化水配制并过滤。2.消毒剂配制程序的种类2.1.0.1%新洁尔灭配制程序2.2.75%(V/V)的乙醇配制程序3.配制程序3.1.0.1%新洁尔灭配制3.1.1.冼净配制容器及量具。3.1.2.根据所需0.1%新洁尔灭的体积数计算应取5%新洁尔灭溶液的体积数:公式:0.1%×V0.1=5%×V50.1%×V0.1V5:5%新洁尔灭体积(需求得)V5=V0.1:0.1%新洁尔灭体积(已知)5%例:若需配制0.1%新洁尔灭200ML应取5%新洁尔灭多少毫升数?计算:V5=0.1%×200/5%=4(ml)3.1.3.操作:3.1.3.1.用5~10ml量筒量取5%新洁尔灭4ml置于200ml的刻度量筒的配制容器中。3.1.3.2.取纯化水适量将量取5%新洁尔灭的量筒逐渐清洗,洗液移入200ml的配制量杯中,然后将纯化水加至200ml,并搅拌使其混合均匀。3.1.3.3.填写好品名、浓度、配制人、配制时间贴于盛装容器上,并存放于消毒剂存放柜内。3.1.3.4.做好配制记录。3.1.3.5.注:一般手消毒使用浓度为0.1%,墙壁、地面使用浓度为0.2~0.3%。3.2.双氧水配制3.2.1.3%双氧水配制洗净配制容器及量具。3.2.2.根据所需3%双氧水的量分别计算双氧水的量及纯化水的量。公式:3%×V3=C浓×V浓03%×V3V浓:浓双氧水体积(需求得)V浓=V3:3%双氧水体积(已知)C浓C浓:浓双氧水的浓度(已知)3.2.3.量取浓双氧水及纯化水加入配制配制容器中并搅拌均匀,盖好3%双氧水容器盖,防止其分解。3.2.4.填写好品名、浓度、配制人、配制时间贴于盛装容器上,并存放于消毒剂存放柜内。3.2.5.做好消毒剂配制记录。3.3.75%乙醇(V/V)的配制3.3.1.配制前准备工作同上。3.3.2.取95%药用酒精按不同要求过滤处理,放洁净桶内,按要求加不同级别的水,搅匀,室温下用酒精计测量至规定刻度70%~75%(V/V),即得。3.4.甲酚皂(来苏尔)溶液的配制3.4.1.取市售甲酚皂(5%)溶液按需要过滤,加水,配成规定浓度后使用,一般手消浓度为1%,墙壁、地面使用浓度为5%。4.贮存:各种消毒剂应存放于密闭不锈钢或塑料容器中保存,每次配制量不宜过多,以使用一周左右为好。5.使用5.1.各消毒剂应轮换使用,以防止产生微生物耐药菌株。5.2.各种消毒剂应在规定使用期限内使用,注意防护措施,各种消毒剂为每季轮换使用。洁净区地漏清洗:1.地漏清洗1.1.待生产场地清扫或清洁完毕,用毛刷清刷地漏上盖,集中污物于废物桶内。1.2.将地漏上盖掀起,拿到清洁工具清洗间,用水冲去残留物后,用毛刷沾稀洗涤剂擦洗地漏盖,然后用大量水冲去洗涤剂,靠架子竖放,让水自然滴下。1.3.用毛刷清刷地漏污物,集中污物于废物桶内,用小量清水冲去地漏内之残留物。1.4.如有粘着物难以清洗时用沾有稀洗涤剂之毛刷擦洗地漏,然后用水冲去洗涤剂后,再用较大量的水冲清地漏。1.5.在水封部位加满水。2.消毒2.1.往地漏上部加满0.1%新洁尔灭溶液。(或用5%的甲酚皂)。2.2.盖上地漏盖2.3.清洗消毒周期:当日清场时清洗,每天由清洁工检查地漏里消毒剂,如有泄漏、挥发及时添加。一般生产区更衣程序:1.换鞋:脱下自已鞋,放入鞋柜,取出本区工作鞋换上,关好柜门。2.更衣:脱下自已衣物放入衣柜,,戴好工作帽,换上本区工作衣,关好衣柜门,进入一般生产区的洗手间洗手后,进入操作间。3.一般生产区更衣流程图进出进入洁净室(区)人员更衣程序:1.更衣1.1.一更:脱鞋后,穿拖鞋进入更衣室,脱去外衣,洗手,烘干,穿一更工作服、戴工作帽,洗手,更鞋,后进入二更。1.2.二更:脱去一更工作服和工作帽,洗手消毒,穿戴二更衣、帽和口罩,手消毒,经空气吹淋、缓冲区,进入工作区。2.上岗前双手清洗程序2.1.用流水充分润湿双手直到腕部。2.2.以5ml洗涤剂均匀涂布于双手润湿部位,并反复揉搓1-2钟以上。2.3.用流水将两手污物及泡沫冲洗干净。2.4.在干手器下吹干两手。2.5.洗手后不得涂抹护肤用品。3.更衣柜内物品摆放要有条理、整齐、清洁、无异味。4.按规定周期更换干净工作服5.退出洁净室(区)时,按进入时相反程序。6.待洗的工作服,应按指定场所存放。7.行为准则7.1.进入生产区后,应在本岗位所需区域内工作,不得串岗。厕所洗手7.2.搬...

1、当您付费下载文档后,您只拥有了使用权限,并不意味着购买了版权,文档只能用于自身使用,不得用于其他商业用途(如 [转卖]进行直接盈利或[编辑后售卖]进行间接盈利)。
2、本站所有内容均由合作方或网友上传,本站不对文档的完整性、权威性及其观点立场正确性做任何保证或承诺!文档内容仅供研究参考,付费前请自行鉴别。
3、如文档内容存在违规,或者侵犯商业秘密、侵犯著作权等,请点击“违规举报”。

碎片内容

人力资源-XXXX年度GMP卫生培训教材

确认删除?
VIP
微信客服
  • 扫码咨询
会员Q群
  • 会员专属群点击这里加入QQ群
客服邮箱
回到顶部