电脑桌面
添加小米粒文库到电脑桌面
安装后可以在桌面快捷访问

活动板房及附属设施安装施工方案培训讲义VIP免费

活动板房及附属设施安装施工方案培训讲义_第1页
1/35
活动板房及附属设施安装施工方案培训讲义_第2页
2/35
活动板房及附属设施安装施工方案培训讲义_第3页
3/35
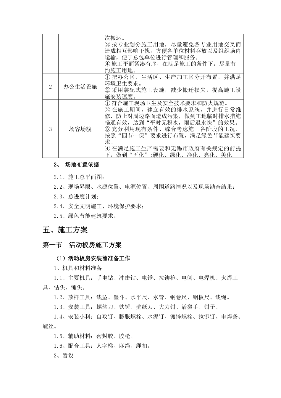
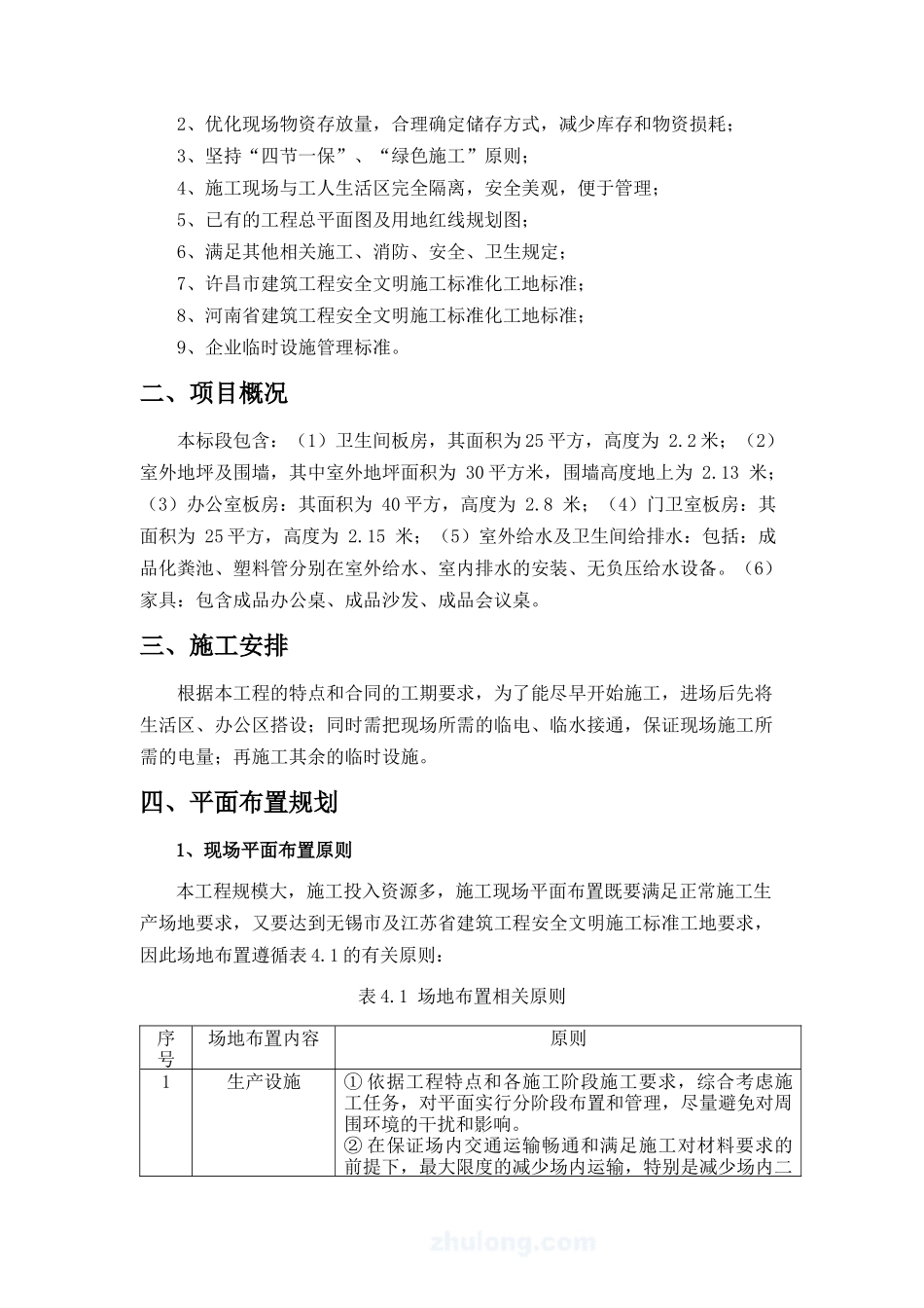
目录一、编制原则、依据二、项目概况三、施工安排四、平面布置规划五、施工方案第一节活动板房施工方案第二节水泥砂浆地面施工方案第三节室外管网施工第四节配电线路安装六、确保一年内质量保证技术措施七、确保安全生产的技术组织措施八、确保文明施工的技术组织措施九、确保环境保护的技术组织措施十、工期承诺及保证措施十一、施工现场总平面布置附表一劳动力配置计划附表二机械配置计划一、编制原则、依据1、中国标准化协会《标准拆装式活动房屋》(报批稿)CAS154-2007,以及活动板房行业工程实例;2、优化现场物资存放量,合理确定储存方式,减少库存和物资损耗;3、坚持“四节一保”、“绿色施工”原则;4、施工现场与工人生活区完全隔离,安全美观,便于管理;5、已有的工程总平面图及用地红线规划图;6、满足其他相关施工、消防、安全、卫生规定;7、许昌市建筑工程安全文明施工标准化工地标准;8、河南省建筑工程安全文明施工标准化工地标准;9、企业临时设施管理标准。二、项目概况本标段包含:(1)卫生间板房,其面积为25平方,高度为2.2米;(2)室外地坪及围墙,其中室外地坪面积为30平方米,围墙高度地上为2.13米;(3)办公室板房:其面积为40平方,高度为2.8米;(4)门卫室板房:其面积为25平方,高度为2.15米;(5)室外给水及卫生间给排水:包括:成品化粪池、塑料管分别在室外给水、室内排水的安装、无负压给水设备。(6)家具:包含成品办公桌、成品沙发、成品会议桌。三、施工安排根据本工程的特点和合同的工期要求,为了能尽早开始施工,进场后先将生活区、办公区搭设;同时需把现场所需的临电、临水接通,保证现场施工所需的电量;再施工其余的临时设施。四、平面布置规划1、现场平面布置原则本工程规模大,施工投入资源多,施工现场平面布置既要满足正常施工生产场地要求,又要达到无锡市及江苏省建筑工程安全文明施工标准工地要求,因此场地布置遵循表4.1的有关原则:表4.1场地布置相关原则序号场地布置内容原则1生产设施①依据工程特点和各施工阶段施工要求,综合考虑施工任务,对平面实行分阶段布置和管理,尽量避免对周围环境的干扰和影响。②在保证场内交通运输畅通和满足施工对材料要求的前提下,最大限度的减少场内运输,特别是减少场内二次搬运。③按专业划分施工用地,尽量避免各专业用地交叉而造成相互影响干扰。方便各单位材料存放以及组织场内运输,便于总包单位进行管理和服务。④施工平面紧凑有序,在满足施工的条件下,尽量节约施工用地。2办公生活设施①把办公区、生活区、生产加工区分开布置,并满足环境卫生要求。②采用装配式施工设施,减少搬迁损失,提高施工设施安装速度。3场容场貌①符合施工现场卫生及安全技术要求和防火规范。②在施工期间,建立有效的排水系统,并进行日常维修,防止对周边路面造成污染,做到工地临时排水措施畅通有效,达到“平时无积水,雨后退水快”的效果。③充分利用现有条件、综合考虑施工各阶段的工况,按照“四节一保”要求进行布置,满足绿色节能建筑要求。④在满足施工生产需要和无锡市政府有关规定的前提下,做到“五化”:硬化、绿化、净化、亮化、美化。2、场地布置依据2.1、施工总平面图;2.2、现场界限、水源位置、电源位置、周围道路情况以及现场勘查结果;2.3、总进度计划;2.4、安全文明施工、环境保护要求;2.5、绿色节能建筑要求。五、施工方案第一节活动板房施工方案(1)活动板房安装前准备工作1、机具和材料准备1.1、主要机具:手电钻、冲击钻、电锤、拉铆枪、电刨、电焊机、火焊工具、钻头、锤头。1.2、放样工具:线坠、墨斗、水平尺、水管、钢卷尺、钢板尺、线绳。1.3、安装工具:螺丝刀、铁锤、壁纸刀、大力钳、活搬手、钳子。1.4、安装小料:自攻钉、膨胀螺栓、水泥钉、镀锌螺栓、拉铆钉、电焊条、螺丝。1.5、辅助材料:密封胶、胶枪。1.6、配合工具:人字梯、麻绳、绳扣。2、暂设2.1、设置施工用棚蓬一顶,长×宽×高=5m×3m×1.5m。2.2、规划出材料堆放场地一块,场地大小见施工总平面图。2.3、临时用水、用电,由甲方指定水源、电源。2.4、设置临时配电盘一块,夜间施工临时照...

1、当您付费下载文档后,您只拥有了使用权限,并不意味着购买了版权,文档只能用于自身使用,不得用于其他商业用途(如 [转卖]进行直接盈利或[编辑后售卖]进行间接盈利)。
2、本站所有内容均由合作方或网友上传,本站不对文档的完整性、权威性及其观点立场正确性做任何保证或承诺!文档内容仅供研究参考,付费前请自行鉴别。
3、如文档内容存在违规,或者侵犯商业秘密、侵犯著作权等,请点击“违规举报”。

碎片内容

活动板房及附属设施安装施工方案培训讲义

您可能关注的文档

确认删除?
VIP
微信客服
  • 扫码咨询
会员Q群
  • 会员专属群点击这里加入QQ群
客服邮箱
回到顶部