电脑桌面
添加小米粒文库到电脑桌面
安装后可以在桌面快捷访问

眼霜行业全景调研与产业竞争格局报告VIP免费

眼霜行业全景调研与产业竞争格局报告_第1页
1/22
眼霜行业全景调研与产业竞争格局报告_第2页
2/22
眼霜行业全景调研与产业竞争格局报告_第3页
3/22
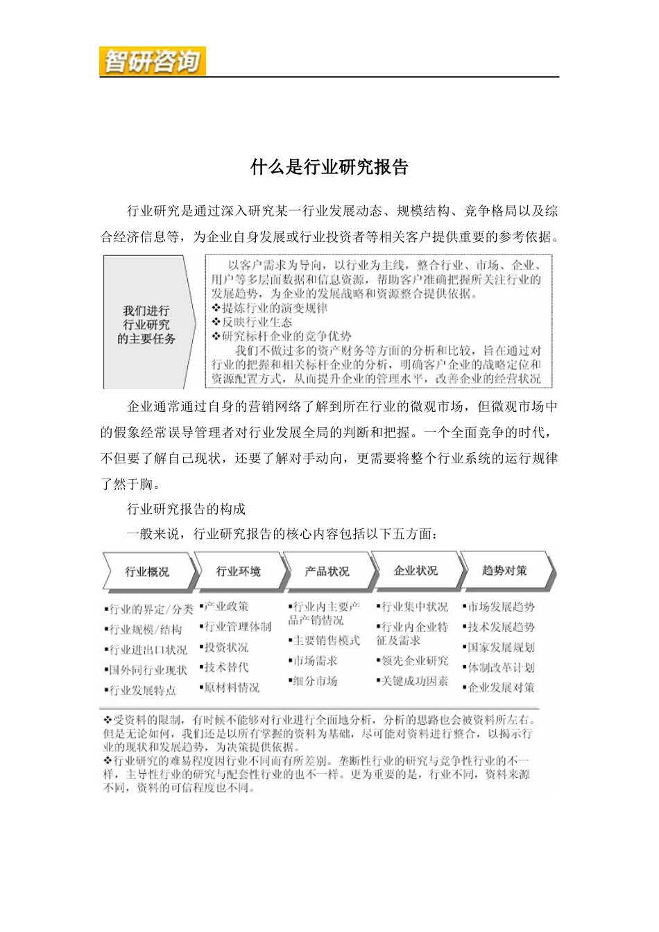
眼霜什么是行业研究报告行业研究是通过深入研究某一行业发展动态、规模结构、竞争格局以及综合经济信息等,为企业自身发展或行业投资者等相关客户提供重要的参考依据。企业通常通过自身的营销网络了解到所在行业的微观市场,但微观市场中的假象经常误导管理者对行业发展全局的判断和把握。一个全面竞争的时代,不但要了解自己现状,还要了解对手动向,更需要将整个行业系统的运行规律了然于胸。行业研究报告的构成一般来说,行业研究报告的核心内容包括以下五方面:行业研究的目的及主要任务行业研究是进行资源整合的前提和基础。对企业而言,发展战略的制定通常由三部分构成:外部的行业研究、内部的企业资源评估以及基于两者之上的战略制定和设计。行业与企业之间的关系是面和点的关系,行业的规模和发展趋势决定了企业的成长空间;企业的发展永远必须遵循行业的经营特征和规律。行业研究的主要任务:解释行业本身所处的发展阶段及其在国民经济中的地位分析影响行业的各种因素以及判断对行业影响的力度预测并引导行业的未来发展趋势判断行业投资价值揭示行业投资风险为投资者提供依据2014-2020年中国眼霜行业全景调研与产业竞争格局报告【出版日期】2014年【交付方式】Email电子版/特快专递【价格】纸介版:7000元电子版:7200元纸介+电子:7500元【订购电话】400-600-8596010-86825756传真:010-60343813【报告链接】报告目录第一章眼霜相关概述第一节护肤品简述一、护肤品的分类及作用二、护肤品的历史沿革三、各种护肤品理化指标第二节眼霜基础阐述一、眼霜的成份二、眼霜的分类1、眼部卸妆产品2、眼部基础护理产品3、眼部特殊护理第三节眼霜品种一、眼膜二、眼胶三、眼霜第二章2012-2014年世界眼霜市场运行态势分析第一节2012-2014年世界护肤品业运行概况一、国际护肤品市场品牌分析二、护肤品市场呈现两大新潮流第二节2012-2014年世界眼霜市场动态分析一、眼霜全球化背景下的新探索二、全球热卖:医生品牌抗过敏眼霜效果评测三、妮维雅掀起高性价比眼霜的购买热潮第三节2012-2014年主要国家及地区眼霜行业发展现状分析一、美国二、欧洲三、日本四、韩国第四节2014-2020年世界眼霜行业发展趋势分析第三章2012-2014年中国眼霜市场运行环境分析第一节国内宏观经济环境分析一、GDP历史变动轨迹分析二、固定资产投资历史变动轨迹分析三、2013年中国宏观经济发展预测分析第二节2012-2014年中国眼霜市场相关政策分析一、眼霜市场政策监管二、护肤品产业政策分析三、化妆品产业政策分析四、其它相关法律法规第三节2012-2014年中国眼霜社会环境分析第四章2012-2014年中国护肤品产业运行态势分析第一节中国护肤品市场品牌发展历程分析一、第一阶段:上海品牌垄断国内市场二、第二阶段:跨国公司抢滩中国,土洋品牌泾渭分明三、第三阶段:本土品牌专业细分市场突围四、第四阶段:跨国品牌中低端延伸,本土品牌中高端跨越第二节2012-2014年中国护肤品市场发展概况分析一、医学护肤品市场扩大二、护肤品市场寻求品牌突围三、植物护肤品市场潜力无限第三节2012-2014年中国护肤品市场的发展态势分析一、众多品牌瓜分市场二、市场细分已成必然三、专业护肤品企业出现四、高档护肤品发展迅速第四节2012-2014年中国的护肤品市场发展特点分析一、男士护肤品市场发展迅猛,但市场培育成熟还需要时间二、“无添加、有机化妆品”成为主流概念之一三、连锁专卖店成为护肤品销售的主流渠道之一四、老年护肤品潜力尚未开发五、防晒、美白等基础护肤出现新的发展趋势第五章2012-2014年中国眼霜市场动态分析第一节2012-2014年中国眼霜行业市场新亮点呈现一、眼霜种类繁多二、眼霜价格两极分化严重三、眼霜行业地区发展水平不平衡第二节2012-2014年中国眼霜行业价格水平分析一、低价位二、中高价位第三节2012-2014年中国眼霜消费人群分析第四节2012-2014年中国消费者对眼霜需求要素一、基础需求二、特殊需求第六章2012-2014年中国眼霜品牌市场营销态势分析第一节雅诗兰黛一、产品性价格比分析二、产品主流消费群体三、口碑评价四、营销策略五、市场销售情况第二节欧莱雅第三节玉兰油第四节兰蔻第五节倩碧...

1、当您付费下载文档后,您只拥有了使用权限,并不意味着购买了版权,文档只能用于自身使用,不得用于其他商业用途(如 [转卖]进行直接盈利或[编辑后售卖]进行间接盈利)。
2、本站所有内容均由合作方或网友上传,本站不对文档的完整性、权威性及其观点立场正确性做任何保证或承诺!文档内容仅供研究参考,付费前请自行鉴别。
3、如文档内容存在违规,或者侵犯商业秘密、侵犯著作权等,请点击“违规举报”。

碎片内容

眼霜行业全景调研与产业竞争格局报告

您可能关注的文档

确认删除?
VIP
微信客服
  • 扫码咨询
会员Q群
  • 会员专属群点击这里加入QQ群
客服邮箱
回到顶部