电脑桌面
添加小米粒文库到电脑桌面
安装后可以在桌面快捷访问

空调采购安装合同范本(DOC39页)VIP免费

空调采购安装合同范本(DOC39页)_第1页
1/31
空调采购安装合同范本(DOC39页)_第2页
2/31
空调采购安装合同范本(DOC39页)_第3页
3/31
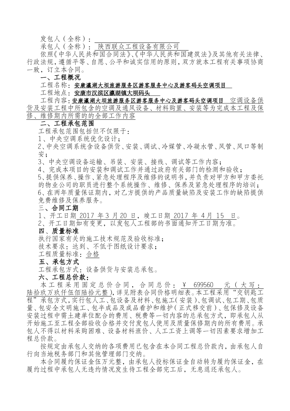
空调设备供货及安装工程合同发包人:承包人:第一部分协议书发包人(全称):承包人(全称):陕西联众工程设备有限公司依照《中华人民共和国合同法》、《中华人民共和国建筑法》及其他有关法律、行政法规,遵循平等、自愿、公平和诚实信用的原则,双方就本工程有关事项协商一致,订立本合同。一、工程概况工程名称:安康瀛湖大坝旅游服务区游客服务中心及游客码头空调项目工程地点:安康市汉滨区瀛湖镇大坝码头工程内容:安康瀛湖大坝旅游服务区游客服务中心及游客码头空调项目空调设备供货及安装工程中所包含的空调及通风设备、材料购置、安装等为完成本工程及保修、维修期内所需的的全部工作内容二、工程承包范围工程承包范围包括但不仅限于:1、中央空调系统优化设计;2、中央空调系统含设备供货、安装、调试、冷媒管、冷凝水管、风管、风口等制安;3、中央空调设备运输、吊装、安装、接线、调试等工作内容;4、完成本项目的安装和调试工作并通过政府有关部门的检测和验收;5、提供保养、操作、紧急处理程序及维修的说明书,并负责对甲方和甲方委托的物业公司的职员进行整个系统操作、维修、保养及紧急处理程序的培训;6、在两年质量保证期内,对乙方提供的产品质量缺陷及安装工作的缺陷提供免费维修及保养服务。三、合同工期1、开工日期2017年3月20日,竣工日期2017年4月15日。2、开工日期如有变更,以发包人工程部的书面通知开工日期为准。四、质量标准执行国家有关的施工技术规范及验收标准;技术要求:达到、不低于图纸设计要求;工程质量标准:合格五、承包方式工程承包方式:设备供货与安装总承包。六、工程总价款:本工程采用固定总价合同,合同总价:¥699560元(大写:陆拾玖万玖仟伍佰陆拾元整),详见附表合同价格明细表。本工程采用“交钥匙工程”承包方式,实行包人工、包设备及材料、包施工(安装)、包调试、包工期、包质量、包安全文明施工、包半成品及成品看护和维护(正式移交前)、包保修及设备安装过程中需土建单位配合的费用、税费等一切内容的总承包方式,即承包人从开始施工至工程全部验收合格并交付发包人使用及质量保修期内的所有费用。承包人不得以材料采购困难、设备材料涨价、人工工资上调等一切因素要求增加工程总价款。按规定由承包人交纳的各项费用已包含在本合同工程总价款内,由承包人自行向当地税务部门和其他管理部门交纳。本合同履约保证金伍万元整,由承包人投标保证金自动转为履约保证金,在履约过程中承包人无违约情况发生待工程全部完工后,无息退还承包人。七、组成合同的文件组成本合同的文件包括:1、本合同协议书(附件1附件2)2、投标书3、本合同专用条款4、本合同通用条款5、招标图纸6、国家标准、规范及有关技术文件双方有关工程的洽商、变更等书面协议或文件视为本合同的组成部分。以上文件相互补充,若有不同之处,以次序在先者为准。八、本协议书中有关词语含义与本合同第二部分《通用条款》中分别赋予它们的定义相同。九、承包人向发包人承诺按照合同约定进行施工、竣工并在质量保修期内承担工程质量保修责任。十、发包人向承包人承诺按照合同约定的期限和方式支付合同价款及其它应支付的款项。合同订立时间:年月日合同订立地点:本合同双方约定双方签字盖章后生效。发包人:(公章)承包人:(公章)住所:住所:法定代表人:法定代表人:委托代理人:委托代理人:电话:电话:传真:传真:开户银行:开户银行:账号:账号:邮政编码:邮政编码:第二部分通用条款第1条定义除本合同上下文另有规定外,下列术语具有如下含义:1.1“合同”指买卖双方签署的合同协议书、合同通用条款、合同专用条款以及合同协议书中载明的其他文件所组成的整体,包括双方根据合同规定不时所进行的修改和补充。1.2“买方”指购买合同货物和技术服务的法人或其他组织,包括其法定的承继者和经许可的受让人。1.3“卖方”指提供合同货物和技术服务的法人或其他组织,包括其法定的承继者。1.4“分包商”指接受卖方根据本合同所进行的分包的其他法人或组织及该法人或组织的继任方。1.5“合同总价”指根据合同规定,就卖方正确完全履行合同义务买方...

1、当您付费下载文档后,您只拥有了使用权限,并不意味着购买了版权,文档只能用于自身使用,不得用于其他商业用途(如 [转卖]进行直接盈利或[编辑后售卖]进行间接盈利)。
2、本站所有内容均由合作方或网友上传,本站不对文档的完整性、权威性及其观点立场正确性做任何保证或承诺!文档内容仅供研究参考,付费前请自行鉴别。
3、如文档内容存在违规,或者侵犯商业秘密、侵犯著作权等,请点击“违规举报”。

碎片内容

空调采购安装合同范本(DOC39页)

确认删除?
VIP
微信客服
  • 扫码咨询
会员Q群
  • 会员专属群点击这里加入QQ群
客服邮箱
回到顶部