电脑桌面
添加小米粒文库到电脑桌面
安装后可以在桌面快捷访问

装修中的几个重要问题VIP免费

装修中的几个重要问题_第1页
1/7
装修中的几个重要问题_第2页
2/7
装修中的几个重要问题_第3页
3/7
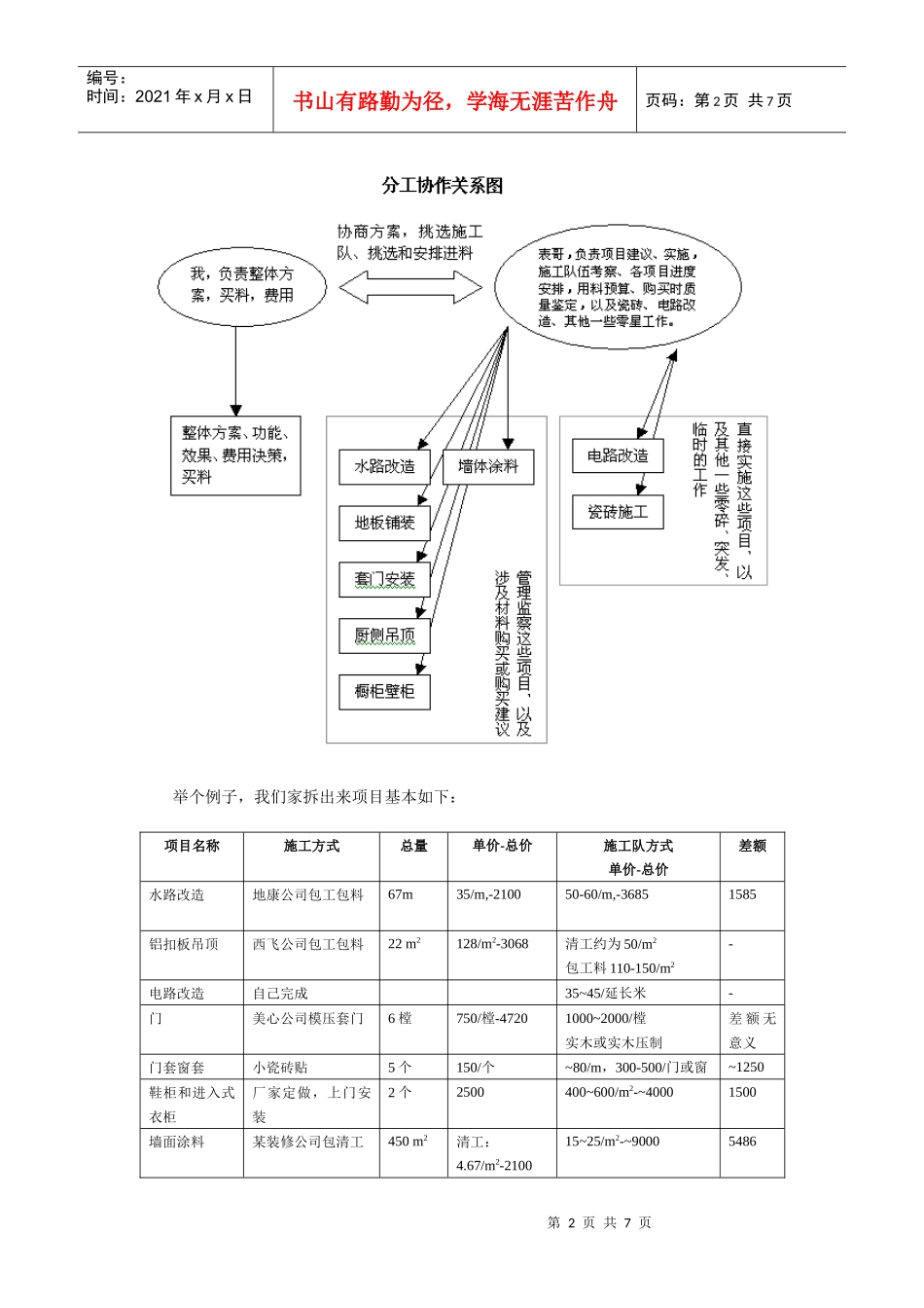
第1页共7页编号:时间:2021年x月x日书山有路勤为径,学海无涯苦作舟页码:第1页共7页装修中的几个重要问题旋律之王,龙禧一区主要内容:施工总原则,消费原则&少花钱多办事,环保,其它杂项,我推荐的装修方式相关文件:1,本文,装修中的几个重要问题http://www.viaear.com/house/house_doc.doc2,装修明细帐,以及各项目分类账http://www.viaear.com/house/house_back.xls3,装修图片专辑http://www.hlgnet.com/pic/showdir.php?id=4010、施工总原则0.1为了控制开支和质量,我们决定采取表哥和我共同决策,把家装涉及的所有项目拆开、分包出去的方式第2页共7页第1页共7页编号:时间:2021年x月x日书山有路勤为径,学海无涯苦作舟页码:第2页共7页举个例子,我们家拆出来项目基本如下:项目名称施工方式总量单价-总价施工队方式单价-总价差额水路改造地康公司包工包料67m35/m,-210050-60/m,-36851585铝扣板吊顶西飞公司包工包料22m2128/m2-3068清工约为50/m2包工料110-150/m2-电路改造自己完成35~45/延长米-门美心公司模压套门6樘750/樘-47201000~2000/樘实木或实木压制差额无意义门套窗套小瓷砖贴5个150/个~80/m,300-500/门或窗~1250鞋柜和进入式衣柜厂家定做,上门安装2个2500400~600/m2-~40001500墙面涂料某装修公司包清工450m2清工:4.67/m2-210015~25/m2-~90005486第3页共7页第2页共7页编号:时间:2021年x月x日书山有路勤为径,学海无涯苦作舟页码:第3页共7页含工料:7.81/m2-3514从对比中可以看出,这些分包出去的价格都比施工队一揽子的解决方案要或多或少地便宜一些。其原因就是:工和料分拆开的施工方式价格比较透明,便于多家公司比较;让一个队伍只干一个项目,容易在谈判中取得绝对的主动权,不合适就换一家谈,这样他们报价都比较实际。而且也不会象全部工程都交给一家公司那样复杂得让外行看不懂。施工队一般会在工程项目上使用障眼法,造成“这里价格压下去了,那里又冒出一个(新)项目和价格”,或者增加一个施工环节和价格,结果总价就是压不下去。这些分拆的项目多数都能找到精通于此的专业队伍来做,质量反倒更好。像我们的水路改造、灯具安装、套门、吊顶都是专业公司、专业工人做的,施工质量应该不比装修公司差,而且他们都出具了不同年限的质保。当然这种施工方式肯定还是有它的弱点或局限性,主要有这几点:需要很了解价格、施工质量。我们的解决方式就是让专门作这个的表哥负责选队伍、监督施工质量(关于外行如何迅速、准确地得到这些信息,我会另文说明);业主需要付出更多的时间和精力:了解工程价格、质量,以及跑料、安排不同项目的时间表都需要时间。不过和节省的金钱、控制质量带来的收益相比,这些付出是值得的;针对这些不方便的地方我和朋友们正在研究一种比较完美和廉价的解决方式,很快就能公布给大家。0.2拆出去分包的项目根据具体的价格、质量以及我们自己的采购成本决定是否采用包清工、包工包料或者包辅料的方式比如分拆出去的水路改造就是用了地康的包工包料,而墙面涂料的滚刷则是包清工。判断的依据就是两种情况下的质量、价格的综合对比。0.3使用功能和环保第一,视觉效果和价格第二不用过多地解释,唯一需要指出的是在实际施工中两者关系的把握,很容易在具体操作中颠倒主次。这个方面最明显的是有的女业主偶尔过于强调感官效果,在某一件特别喜欢的东西或者功能面前忘了其他几个因素,弄得每件东西都不一般,放到一起却效果一般钱也没有少花。一个最明显的例子是附近的一个业主在客厅中装了一个昂贵的水晶吊灯,在2.55米高的房子中效果大打折扣,更倒霉的是后来又被装修工人的脑袋给碰坏了。第4页共7页第3页共7页编号:时间:2021年x月x日书山有路勤为径,学海无涯苦作舟页码:第4页共7页男性可能相对感性少些,更加理性,需要在这个时候多加把握和解释。0.4依照使用频率、环境分别采用不用质量、档次以及价格的材料,不搞一刀切如橱柜的合页应当是质量最好的,衣柜的合页就可以用便宜些的,因为后者的使用频率低、环境好不易损坏。我见过4万块钱的水龙头,跟十几块钱的龙头洗的一样干净。但是厨房就不适合用太便宜...

1、当您付费下载文档后,您只拥有了使用权限,并不意味着购买了版权,文档只能用于自身使用,不得用于其他商业用途(如 [转卖]进行直接盈利或[编辑后售卖]进行间接盈利)。
2、本站所有内容均由合作方或网友上传,本站不对文档的完整性、权威性及其观点立场正确性做任何保证或承诺!文档内容仅供研究参考,付费前请自行鉴别。
3、如文档内容存在违规,或者侵犯商业秘密、侵犯著作权等,请点击“违规举报”。

碎片内容

装修中的几个重要问题

您可能关注的文档

确认删除?
VIP
微信客服
  • 扫码咨询
会员Q群
  • 会员专属群点击这里加入QQ群
客服邮箱
回到顶部