电脑桌面
添加小米粒文库到电脑桌面
安装后可以在桌面快捷访问

物流--特种货物作业标准VIP免费

物流--特种货物作业标准_第1页
1/8
物流--特种货物作业标准_第2页
2/8
物流--特种货物作业标准_第3页
3/8
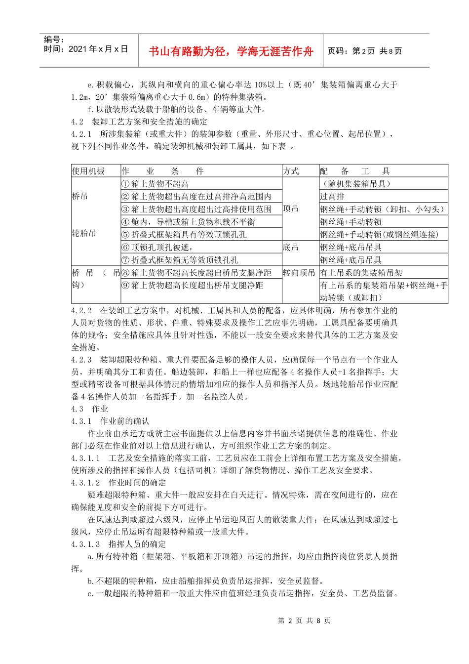
第1页共8页编号:时间:2021年x月x日书山有路勤为径,学海无涯苦作舟页码:第1页共8页当前文档修改密码:83628391范围本标准规定了特种货物、超限集重大件集装箱操作的安全要求,本标准适用于集装箱码头作业。2引用标准下列标准包含的条文,通过在本规程中引用而构成本规程的条文。《GB11602-89集装箱港口安全作业规程》《JT/T2028-93港口重大件装卸作业技术要求》3定义3.1特种货物集装箱在平板式集装箱、台架式集装箱(框架箱、开顶箱)载有超高、超宽、超长和超重的集装箱。3.2超限集重大件箱以散装形式进行船舶装卸的机器、设备、车辆等笨重长大货物;或因在特种集装箱上积载,使整箱的重量超过集装箱吊具下、吊钩下的额定负荷量,和因货物物理特征不能连同特种集装箱一起装卸,而需进行分体卸/装的货物。4操作标准4.1确认重大件范围超限特种箱、重大件属于下列情况之一者,均应事先予以确认:a.所装载的货物长度大于12m,或宽度大于等于3m,或高度大于集装箱端壁/端框锁孔平面高度1.6m的台架式集装箱(框架箱、开顶箱)。b.所装载的货物长度大于12m,或宽度大于等于3m,或高度大于集装箱锁孔平面高度1.6m的平板式集装箱。c.集装箱整箱的重量超过集装箱的额定负荷量,或集装箱单箱重超过45吨,或超过集装箱吊运机械的额定负荷量。第2页共8页第1页共8页编号:时间:2021年x月x日书山有路勤为径,学海无涯苦作舟页码:第2页共8页e.积载偏心,其纵向和横向的重心偏心率达10%以上(既40’集装箱偏离重心大于1.2m,20’集装箱偏离重心大于0.6m)的特种集装箱。f.以散装形式装载于船舶的设备、车辆等重大件。4.2装卸工艺方案和安全措施的确定4.2.1所涉集装箱(或重大件)的装卸参数(重量、外形尺寸、重心位置、起吊位置),视下列不同作业条件,确定装卸机械和装卸工属具,如下表。使用机械作业条件方式配备工具桥吊轮胎吊①箱上货物不超高顶吊(随机集装箱吊具)②箱上货物超出高度在过高排净高范围内过高排③箱上货物超出高度超出过高排使用范围钢丝绳+手动转锁(卸扣、小勾头)④舱内,导槽或箱上货物积载不平衡钢丝绳+手动转锁⑤折叠式框架箱具有等效顶锁孔孔钢丝绳+手动转锁(或钢丝绳连接)⑥顶锁孔顶孔被遮,底吊钢丝绳+底吊吊具⑦折叠式框架箱无等效顶锁孔孔钢丝绳+底吊吊具桥吊(吊钩)⑧箱上货物不超高长度超出桥吊支腿净距转向顶吊有上吊系的集装箱吊架⑨箱上货物超高长度超出桥吊支腿净距有上吊系的集装箱吊架+钢丝绳+手动转锁(或卸扣)4.2.2在装卸工艺方案中,对机械、工属具和人员的配备,应具体明确,所有参加作业的人员对货物的性质、形状、件重、特殊要求及操作工艺应事先明确,工属具配备要明确具体的规格;安全措施应具体且针对性强,不能以一般安全要求来替代具体的工艺方案及安全措施。4.2.3装卸超限特种箱、重大件要配备足够的操作人员,应确保每一个吊点有一个作业人员,并明确其分工和责任。船边装卸,和船上一样也应配备4名操作人员+1名指挥手;大型或精密设备可根据具体情况酌情增加相应的操作人员和指挥人员。场地轮胎吊作业应配备4名操作人员加一名指挥手。加一名监控人员。4.3作业4.3.1作业前的确认作业前由承运方或货主应书面提供以上信息内容并书面承诺提供信息的准确性。作业部门必须在作业前对以上信息进行确认,方可组织作业工艺方案的制定。4.3.1.1工艺及安全措施的落实工前,工艺员应在工前会上详细布置工艺方案及安全措施,使所涉及的指挥和操作人员(包括司机)详细了解货物情况、操作工艺及安全要求。4.3.1.2作业时间的确定疑难超限特种箱、重大件一般应安排在白天进行。情况特殊,需在夜间进行的,应在确保能见度和安全的前提下方可进行。在风速达到或超过六级风,应停止吊运迎风面大的散装重大件;在风速达到或超过七级风,应停止吊运所有超限特种箱或一般重大件。4.3.1.3指挥人员的确定a.所有特种箱(框架箱、平板箱和开顶箱)吊运的指挥,均应由指挥岗位资质人员指挥。b.不超限的特种箱,应由船舶指挥员负责吊运指挥,安全员监督。c.一般超限的特种箱和一般重大件应由值班经理负责吊运指挥,安全员、工艺员监督。第3页共8页第2页共8页...

1、当您付费下载文档后,您只拥有了使用权限,并不意味着购买了版权,文档只能用于自身使用,不得用于其他商业用途(如 [转卖]进行直接盈利或[编辑后售卖]进行间接盈利)。
2、本站所有内容均由合作方或网友上传,本站不对文档的完整性、权威性及其观点立场正确性做任何保证或承诺!文档内容仅供研究参考,付费前请自行鉴别。
3、如文档内容存在违规,或者侵犯商业秘密、侵犯著作权等,请点击“违规举报”。

碎片内容

物流--特种货物作业标准

您可能关注的文档

确认删除?
VIP
微信客服
  • 扫码咨询
会员Q群
  • 会员专属群点击这里加入QQ群
客服邮箱
回到顶部