电脑桌面
添加小米粒文库到电脑桌面
安装后可以在桌面快捷访问

物业公司礼仪礼节手册VIP免费

物业公司礼仪礼节手册_第1页
1/20
物业公司礼仪礼节手册_第2页
2/20
物业公司礼仪礼节手册_第3页
3/20
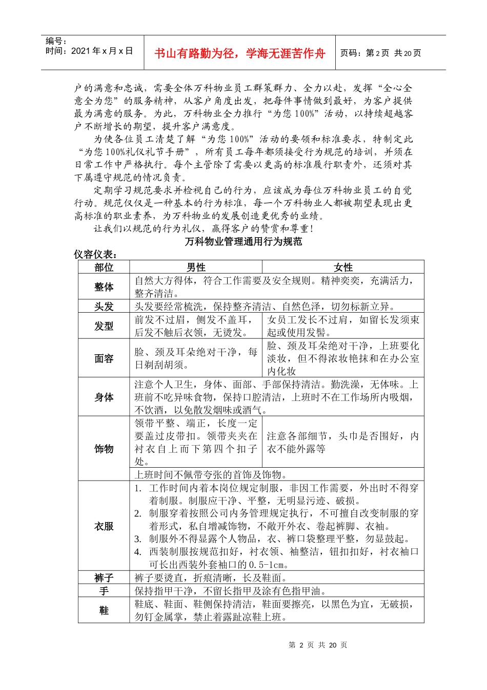
第1页共20页编号:时间:2021年x月x日书山有路勤为径,学海无涯苦作舟页码:第1页共20页万科礼仪礼节手册目录序言万科物业管理通用行为规范万科物业管理人员行为规范:办公室人员、前台接待人员万科物业服务人员行为规范:客户服务、司机、家政、维修、会所服务、食堂人员万科物业安全人员行为规范:入口岗(迎宾岗)、巡逻岗、车场入口(收费)岗、中心值班岗、展厅值班岗万科物业保洁人员行为规范:保洁、绿化、样板房、泳池管理员序言万科物业始终将优质客户服务作为物业管理核心能力之一,经过多年的积累和沉淀,不断以优质的服务形象诠释着万科物业特有的服务理念,并形成了让客户倍感温馨的服务口号:“全心全意全为您”和“持续超越我们的客户不断增长的期望”的服务宗旨。面对激烈的市场竞争,要持续保持万科物业在行业中的领先地位,赢得客第2页共20页第1页共20页编号:时间:2021年x月x日书山有路勤为径,学海无涯苦作舟页码:第2页共20页户的满意和忠诚,需要全体万科物业员工群策群力、全力以赴,发挥“全心全意全为您”的服务精神,从客户角度出发,把每件事情做到最好,为客户提供最为满意的服务。为此,万科物业全力推行“为您100%”活动,以持续超越客户不断增长的期望,提升客户满意度。为使各位员工清楚了解“为您100%”活动的要领和标准要求,特制定此“为您100%礼仪礼节手册”,所有员工每年都须接受行为规范的培训,并须在日常工作中严格执行。每个主管除了需要以更高的标准履行职责外,还须对其下属遵守规范的情况负责。定期学习规范要求并检视自己的行为,应该成为每位万科物业员工的自觉行动。规范仅仅是一种基本的行为标准,每一个万科物业人都被期望表现出更高标准的职业素养,为万科物业的发展创造更优秀的业绩。让我们以规范的行为礼仪,赢得客户的赞赏和尊重!万科物业管理通用行为规范仪容仪表:部位男性女性整体自然大方得体,符合工作需要及安全规则。精神奕奕,充满活力,整齐清洁。头发头发要经常梳洗,保持整齐清洁、自然色泽,切勿标新立异。发型前发不过眉,侧发不盖耳,后发不触后衣领,无烫发。女员工发长不过肩,如留长发须束起或使用发髻。面容脸、颈及耳朵绝对干净,每日剃刮胡须。脸、颈及耳朵绝对干净,上班要化淡妆,但不得浓妆艳抹和在办公室内化妆身体注意个人卫生,身体、面部、手部保持清洁。勤洗澡,无体味。上班前不吃异味食物,保持口腔清洁,上班时不在工作场所内吸烟,不饮酒,以免散发烟味或酒气。饰物领带平整、端正,长度一定要盖过皮带扣。领带夹夹在衬衣自上而下第四个扣子处。注意各部细节,头巾是否围好,内衣不能外露等上班时间不佩带夸张的首饰及饰物。衣服1.工作时间内着本岗位规定制服,非因工作需要,外出时不得穿着制服。制服应干净、平整,无明显污迹、破损。2.制服穿着按照公司内务管理规定执行,不可擅自改变制服的穿着形式,私自增减饰物,不敞开外衣、卷起裤脚、衣袖。3.制服外不得显露个人物品,衣、裤口袋整理平整,勿显鼓起。4.西装制服按规范扣好,衬衣领、袖整洁,钮扣扣好,衬衣袖口可长出西装外套袖口的0.5-1cm。裤子裤子要烫直,折痕清晰,长及鞋面。手保持指甲干净,不留长指甲及涂有色指甲油。鞋鞋底、鞋面、鞋侧保持清洁,鞋面要擦亮,以黑色为宜,无破损,勿钉金属掌,禁止着露趾凉鞋上班。第3页共20页第2页共20页编号:时间:2021年x月x日书山有路勤为径,学海无涯苦作舟页码:第3页共20页袜男员工应穿黑色或深蓝色、不透明的短中筒袜。女员工着裙装须着肉色袜,禁止穿着带花边、通花的袜子,无破洞,袜筒根不可露在外。工牌工作时间须将工作牌统一按规范佩带,一般佩带在左胸显眼处,挂绳式应正面向上挂在胸前,保持清洁、端正。行为举止:项目规范礼仪礼节整体姿态端正及自然大方,工作中做到:走路轻、说话慢、操作稳,尽量不露出物品相互碰撞的声音。站姿以立姿工作的员工,应时刻保持标准的站立姿势:两腿直立,两脚自然分开与肩同宽,两眼平视前方,两手自然下垂,挺胸、收腹。禁止双手交叉抱胸或双手插兜、歪头驼背、依壁靠墙、东倒西歪等不良行为。坐姿以坐姿工作的员工,应时刻保...

1、当您付费下载文档后,您只拥有了使用权限,并不意味着购买了版权,文档只能用于自身使用,不得用于其他商业用途(如 [转卖]进行直接盈利或[编辑后售卖]进行间接盈利)。
2、本站所有内容均由合作方或网友上传,本站不对文档的完整性、权威性及其观点立场正确性做任何保证或承诺!文档内容仅供研究参考,付费前请自行鉴别。
3、如文档内容存在违规,或者侵犯商业秘密、侵犯著作权等,请点击“违规举报”。

碎片内容

物业公司礼仪礼节手册

您可能关注的文档

精品中小学文档+ 关注
实名认证
内容提供者

精品资料,值得下载

确认删除?
VIP
微信客服
  • 扫码咨询
会员Q群
  • 会员专属群点击这里加入QQ群
客服邮箱
回到顶部