电脑桌面
添加小米粒文库到电脑桌面
安装后可以在桌面快捷访问

现代企业各部门职位分析手册VIP免费

现代企业各部门职位分析手册_第1页
1/20
现代企业各部门职位分析手册_第2页
2/20
现代企业各部门职位分析手册_第3页
3/20
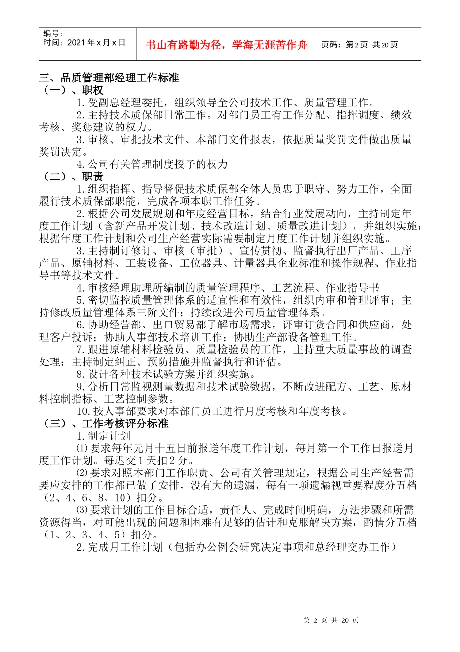
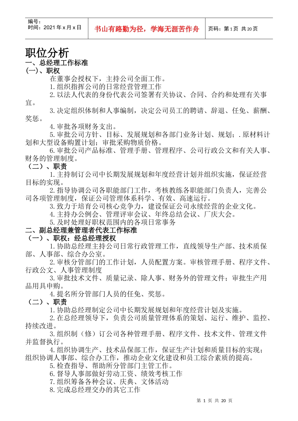
第1页共20页编号:时间:2021年x月x日书山有路勤为径,学海无涯苦作舟页码:第1页共20页职位分析一、总经理工作标准(一)、职权在董事会授权下,主持公司全面工作。1.组织指挥公司的日常经营管理工作2.以法人代表的身份代表公司签署有关协议、合同、合约和处理有关事宜。3.决定组织体制和人事编制,决定公司员工的聘请、辞退、任免、薪酬、奖惩。4.审批各项财务支出。5.审批公司方针、目标、发展规划和各部门业务计划、规划;.原材料计划和大型设备购置计划;审批采购物质价格。6.审批公司产品标准、管理手册、管理程序、公司行政公文和有关人事、财务的管理制度。(二)、职责1.主持制订公司中长期发展规划和年度经营计划并组织实施,保证经营目标的实现。2.指导协调公司各职能部门工作,考核教练各职能部门负责人,完善公司各项管理制度,保证公司管理体系科学、有效、高速运行。3.致力于培育公司核心竞争力,建设保证公司永续经营的企业文化。4.主持办公例会、管理评审会议、年终总结会议、厂庆大会。5.及时处理好职权范围内的各项日常事务二、副总经理兼管理者代表工作标准(一)、职权:经总经理授权1.协助总经理主持公司日常行政管理工作,直线领导生产部、技术质保部、人事部、综合办公室。2.审核分管部门的工作计划,人员配置方案。审核管理手册、程序文件、行政公文、人事管理制度3.审批技术文件、质量记录、除人事、财务外的管理文件;审批生产用品用具申购。4.提名所分管部门人员的任免、奖惩。(二)、职责1.协助总经理制定公司中长期发展规划和年度经营计划及实施。2.在总经理领导下,负责公司质量管理体系的策划、运行、维护、监控、持续改进。3.组织制(修)订公司各种管理手册、程序文件、技术文件、管理文件并监督执行。4.组织协调生产、技术品保部工作,保证生产计划和质量目标的实现;组织协调人事部、综合办工作,推动企业文化建设和员工综合素质的提高。5.检查指导、帮助所分管部门主管工作。6.督导人事部做好劳动工资、绩效考核工作7.组织筹备各种会议、庆典、文体活动8.完成总经理交办的其它工作第2页共20页第1页共20页编号:时间:2021年x月x日书山有路勤为径,学海无涯苦作舟页码:第2页共20页三、品质管理部经理工作标准(一)、职权1.受副总经理委托,组织领导全公司技术工作、质量管理工作。2.主持技术质保部日常工作。对部门员工有工作分配、指挥调度、绩效考核、奖惩建议的权力。3.审核、审批技术文件、本部门文件报表,依据质量奖罚文件做出质量奖罚决定。4.公司有关管理制度授予的权力(二)、职责1.组织指挥、指导督促技术质保部全体人员忠于职守、努力工作,全面履行技术质保部职能,完成各项本职工作任务。2.根据公司发展规划和年度经营目标,结合行业发展动向,主持制定年度工作计划(含新产品开发计划、技术改造计划、质量改进计划),并组织实施;根据年度工作计划和公司生产经营实际需要制定月度工作计划并组织实施。3.主持制订修订、审核(审批)、宣传贯彻、监督执行出厂产品、工序产品、原辅材料、工装设备、工位器具、计量器具企业标准和操作规程、作业指导书等技术文件。4.审核经理助理所编制的质量管理程序、工艺流程、作业指导书5.密切监控质量管理体系的适宜性和有效性,组织内审和管理评审;主持修改质量管理体系三阶文件;持续改进公司质量管理体系。6.协助经营部、出口贸易部了解市场需求,评审订货合同和供应商,处理客户投诉;协助人事部技术培训工作;协助生产部设备管理工作。7.跟进原辅材料检验员、质量检验员的工作,主持重大质量事故的调查处理;主持制定纠正、预防措施并监督执行和评估。8.设计各种技术试验方案并组织实施。9.分析日常监视测量数据和技术试验数据,不断改进配方、工艺、原材料控制指标、工艺控制参数。10.按人事部要求对本部门员工进行月度考核和年度考核。(三)、工作考核评分标准1.制定计划⑴要求每年元月十五日前报送年度工作计划,每月第一个工作日报送月度工作计划。每迟交1天扣2分。⑵要求对照本部门工作职责、公司有关管理规定,根据公司生产经营需要应安排的工作都已做了安排,没有大的遗漏,...

1、当您付费下载文档后,您只拥有了使用权限,并不意味着购买了版权,文档只能用于自身使用,不得用于其他商业用途(如 [转卖]进行直接盈利或[编辑后售卖]进行间接盈利)。
2、本站所有内容均由合作方或网友上传,本站不对文档的完整性、权威性及其观点立场正确性做任何保证或承诺!文档内容仅供研究参考,付费前请自行鉴别。
3、如文档内容存在违规,或者侵犯商业秘密、侵犯著作权等,请点击“违规举报”。

碎片内容

现代企业各部门职位分析手册

确认删除?
VIP
微信客服
  • 扫码咨询
会员Q群
  • 会员专属群点击这里加入QQ群
客服邮箱
回到顶部