电脑桌面
添加小米粒文库到电脑桌面
安装后可以在桌面快捷访问

项目经理责任制VIP免费

项目经理责任制_第1页
1/3
项目经理责任制_第2页
2/3
项目经理责任制_第3页
3/3
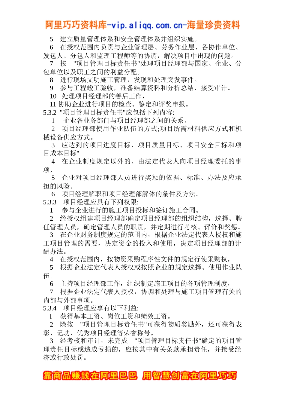
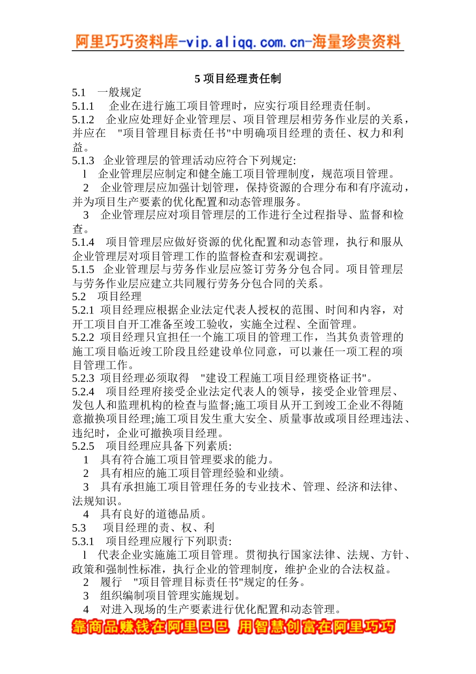
5项目经理责任制5.1一般规定5.1.1企业在进行施工项目管理时,应实行项目经理责任制。5.1.2企业应处理好企业管理层、项目管理层相劳务作业层的关系,并应在"项目管理目标责任书"中明确项目经理的责任、权力和利益。5.1.3企业管理层的管理活动应符合下列规定:l企业管理层应制定和健全施工项目管理制度,规范项目管理。2企业管理层应加强计划管理,保持资源的合理分布和有序流动,并为项目生产要素的优化配置和动态管理服务。3企业管理层应对项目管理层的工作进行全过程指导、监督和检查。5.1.4项目管理层应做好资源的优化配置和动态管理,执行和服从企业管理层对项目管理工作的监督检查和宏观调控。5.1.5企业管理层与劳务作业层应签订劳务分包合同。项目管理层与劳务作业层应建立共同履行劳务分包合同的关系。5.2项目经理5.2.1项目经理应根据企业法定代表人授权的范围、时间和内容,对开工项目自开工准备至竣工验收,实施全过程、全面管理。5.2.2项目经理只宜担任一个施工项目的管理工作,当其负责管理的施工项目临近竣工阶段且经建设单位同意,可以兼任一项工程的项目管理工作。5.2.3项目经理必须取得"建设工程施工项目经理资格证书"。5.2.4项目经理府接受企业法定代表人的领导,接受企业管理层、发包人和监理机构的检查与监督;施工项目从开工到竣工企业不得随意撤换项目经理;施工项目发生重大安全、质量事故或项目经理违法、违纪时,企业可撤换项目经理。5.2.5项目经理应具备下列素质:1具有符合施工项目管理要求的能力。2具有相应的施工项目管理经验和业绩。3具有承担施工项目管理任务的专业技术、管理、经济和法律、法规知识。4具有良好的道德品质。5.3项目经理的责、权、利5.3.1项目经理应履行下列职责:l代表企业实施施工项目管理。贯彻执行国家法律、法规、方针、政策和强制性标准,执行企业的管理制度,维护企业的合法权益。2履行"项目管理目标责任书"规定的任务。3组织编制项目管理实施规划。4对进入现场的生产要素进行优化配置和动态管理。5建立质量管理体系和安全管理体系并组织实施。6在授权范围内负责与企业管理层、劳务作业层、各协作单位、发包人、分包人和监理工程师等的协调,解决项目中出现的问题。7按"项目管理目标责任书"处理项目经理部与国家、企业、分包单位以及职工之间的利益分配。8进行现场文明施工管理,发现和处理突发事件。9参与工程竣工验收,准备结算资料和分析总结,接受审计。10处理项目经理部的善后工作,11协助企业进行项目的检查、鉴定和评奖申报。5.3.2"项目管理目标责任书"应包括下列内容:1企业各业务部门与项目经理部之间的关系。2项目经理部使用作业队伍的方式;项目所需材料供应方式和机械设备供应方式。3应达到的项目进度目标、项目质量目标、项目安全目标和项目成本目标"4在企业制度规定以外的、由法定代表人向项目经理委托的事项,5企业对项目经理部人员进行奖惩的依据、标准、办法及应承担的风险。6项目经理解职和项目经理部解体的条件及方法。5.3.3项目经理应具有下列权限:1参与企业进行的施工项目投标和签订施工合同。2经授权组建项目经理部确定项目经理部的组织结构,选择、聘任管理人员,确定管理人员的职责,并定期进行考核、评价和奖惩。3在企业财务制度规定的范围内,根据企业法定代表人授权和施工项目管理的需要,决定资金的投入和使用,决定项目经理部的计酬办法。4在授权范围内,按物资采购程序性文件的规定行使采购权,5根据企业法定代表人授权或按照企业的规定选择、使用作业队伍。6主持项目经理部工作,组织制定施工项目的各项管理制度,7根据企业法定代表人授权,协调和处理与施工项目管理有关的内部与外部事项。5.3.4项目经理应享有以下利益:l获得基本工资、岗位工资和绩效工资。2除按"项目管理目标责任书"可获得物质奖励外,还可获得表彰、记功、优秀项目经理等荣誉称号。3经考核和审计,未完成"项目管理目标责任书"确定的项目管理责任目标或造成亏损的,应按其中有关条款承担责任,并接受经济或行政处罚。

1、当您付费下载文档后,您只拥有了使用权限,并不意味着购买了版权,文档只能用于自身使用,不得用于其他商业用途(如 [转卖]进行直接盈利或[编辑后售卖]进行间接盈利)。
2、本站所有内容均由合作方或网友上传,本站不对文档的完整性、权威性及其观点立场正确性做任何保证或承诺!文档内容仅供研究参考,付费前请自行鉴别。
3、如文档内容存在违规,或者侵犯商业秘密、侵犯著作权等,请点击“违规举报”。

碎片内容

项目经理责任制

您可能关注的文档

确认删除?
VIP
微信客服
  • 扫码咨询
会员Q群
  • 会员专属群点击这里加入QQ群
客服邮箱
回到顶部