电脑桌面
添加小米粒文库到电脑桌面
安装后可以在桌面快捷访问

家庭教育调查问卷VIP免费

家庭教育调查问卷_第1页
1/4
家庭教育调查问卷_第2页
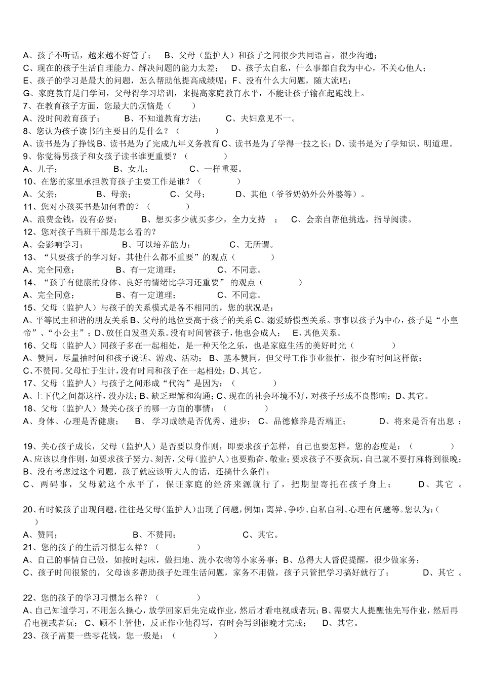
2/4
家庭教育调查问卷_第3页
3/4
家庭教育调查问卷(学生卷)亲爱的同学:你好!为了加强学生和家庭间的交流,改进我们的教育工作,请你配合我们的问卷调查,认真回答下面的问题,1-29题是单项选择题,请将选项的序号填写在括号内。1、你在大多数时间里和谁生活在一起?()A、长期与母亲生活在一起;B、与爷爷奶奶生活在一起;C、与父亲在一起;D、与父母在一起。2、除了老师要求做的作业以外,你的父母或家长还给你做其他的作业吗?A、没有;B、有其他作业。()3、你的父母经常问你学校的事情吗?他们经常和你一起友好地交谈吗?A、经常;B、偶尔交谈;C、几乎没有交谈。()4、你的父母或家长或家长经常打、骂你吗?()A、经常被打的;B、偶尔被打;C、从来没有打。5、你父母或家长要求你做家务活或参加其他的劳动吗?()A、经常劳动;B、偶然会做;C、不做。6、你问父母或家长一些问题时,他们都乐于回答吗?()A、乐于;B、不乐于;C、一般。7、家庭教育上存在的问题,你认为主要是:()A、父母(监护人)和孩子之间很少共同语言,很少沟通。B、家庭教育是门学问,父母得学习培训,来提高家庭教育水平。C现在的孩子生活自理能力、解决问题的能力太差。D孩子太自私,什么事都自我为中心,不关心他人。E孩子的学习是最大的问题,怎么帮助他提高成绩呢?8、你的生活习惯怎么样?()A、自主性强。自己的事情自己做,如按时起床,做扫地、洗小衣物等小家务事;B、自主性差。总得大人督促提醒,很少做家务。C、时间很紧,父母帮助处理生活问题,家务不用做,只要把学习搞好就行了。D、父母不管不问。9、你的学习习惯怎么样?()A、自主性很强。自己知道学习,不用家长怎么操心,放学回家后先完成作业,然后才看电视或者玩;B、需要大人提醒他先写作业,然后在看电视或者玩。C、顾不上管他,反正作业得写,有时会写到很晚才完成;D、其他情况。10、父母(监护人)最关心你的是:()A、身体、心理是否健康;B、学习成绩是否优秀进步;C、将来是否有出息。11、父母(监护人)与孩子的关系模式是各不相同的,你的状况是:()A、平等民主和谐的朋友关系;B、专制简单粗暴的长幼尊卑关系;C、溺爱娇惯型关系,事事以孩子为中心,孩子是“小皇帝”、“小公主”。12、你认为读书的主要目的是什么?()A、读书是为了挣钱;B、读书是为了完成九年义务教育;C、读书是为了学得一技之长D、读书是为了学知识、明道理。13、在你的家里承担教育你主要工作是谁?()A、父亲;B、母亲;C、父母;D、其他(爷爷奶奶外公外婆等)14、你的家长会花一些时间听听你声音,陪陪你做功课、玩游戏吗?()A、经常;B、偶然会;C、没有;15、下面这些话中有哪几句是你经常会听到的?经常说的请在后面打上勾。A、考不上大学就扫厕所。()B、这一次考试第几名呢。()C、为什么在学校打人呢,一定是你的不对!()D、我这么辛苦赚钱,还不是为了你们!()E、好啦,好啦,有事明天在说,我现在没空!()F、你怎么这么笨啊,教那么多次还教不会!()G、你别说,我知道你在想什么,还不是...()16、在你家父母(监护人)与你之间的关系是一种:()A、平等的朋友式关系;B、父母的地位要高于孩子的;C、孩子的地位要高于父母的;D、父母欠孩子债务(养大,盖房,娶亲等)的关系;E、其他关系。17、父母同你在一起相处时,是一种天伦之乐,也是家庭生活的美好时光。()A、赞同;B、基本赞同;C、不赞同。18、父母(监护人)关心孩子成长,是否要以身作则,即要求孩子怎样,自己也要怎样。你的态度是:()A、应该以身作则,如要求孩子努力、刻苦,父母(监护人)也要勤奋、敬业;B、要求孩子不要贪玩,自己就不要打麻将到很晚;C、两码事,父母就这个水平了,保证家庭的经济来源就行了。19、你家里藏有多少书:()A、50本以上;B、30本左右;C、10本左右;D、10本以下;E、没有20、你家里订了报刊杂志没有:()A、订了;B、以前订过;C、没有。21、你家中是否有电脑:()A、有;B、没有;C、准备购买。22、你与自己父母的关系如何:()A、很亲密;B、一般化;C、很紧张。23、父母在你心目中的形象是:()A、裁判;B、警察;C、严...

1、当您付费下载文档后,您只拥有了使用权限,并不意味着购买了版权,文档只能用于自身使用,不得用于其他商业用途(如 [转卖]进行直接盈利或[编辑后售卖]进行间接盈利)。
2、本站所有内容均由合作方或网友上传,本站不对文档的完整性、权威性及其观点立场正确性做任何保证或承诺!文档内容仅供研究参考,付费前请自行鉴别。
3、如文档内容存在违规,或者侵犯商业秘密、侵犯著作权等,请点击“违规举报”。

碎片内容

家庭教育调查问卷

您可能关注的文档

确认删除?
VIP
微信客服
  • 扫码咨询
会员Q群
  • 会员专属群点击这里加入QQ群
客服邮箱
回到顶部