电脑桌面
添加小米粒文库到电脑桌面
安装后可以在桌面快捷访问

岗位任职资格及培训要求VIP免费

岗位任职资格及培训要求_第1页
1/4
岗位任职资格及培训要求_第2页
2/4
岗位任职资格及培训要求_第3页
3/4
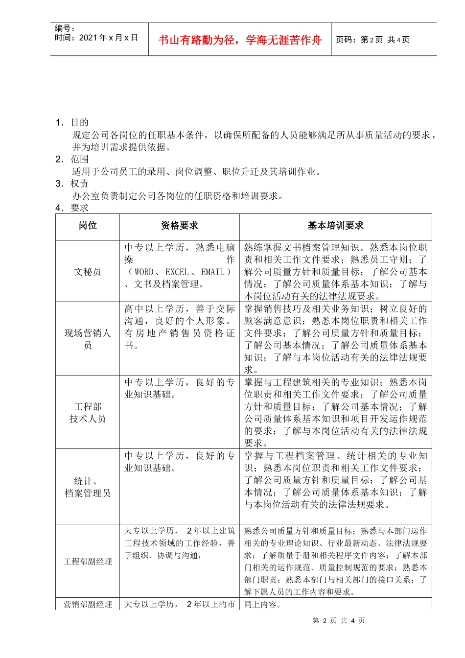
第1页共4页编号:时间:2021年x月x日书山有路勤为径,学海无涯苦作舟页码:第1页共4页分发范围分发号分发范围分发号分发范围分发号分发范围分发号总经理01副总(工程)04工程部07海福售楼处10书记02管理者代表05营销部08超市售楼处11副总(营销)03开发部06办公室09文件更改记录版次号修改页码修改后页数更改内容提要日期A/0新版2000.12.08编制审核批准日期受控章第2页共4页第1页共4页编号:时间:2021年x月x日书山有路勤为径,学海无涯苦作舟页码:第2页共4页1.目的规定公司各岗位的任职基本条件,以确保所配备的人员能够满足所从事质量活动的要求,并为培训需求提供依据。2.范围适用于公司员工的录用、岗位调整、职位升迁及其培训作业。3.权责办公室负责制定公司各岗位的任职资格和培训要求。4.要求岗位资格要求基本培训要求文秘员中专以上学历,熟悉电脑操作(WORD、EXCEL、EMAIL)、文书及档案管理。熟练掌握文书档案管理知识。熟悉本岗位职责和相关工作文件要求;熟悉员工守则;了解公司质量方针和质量目标;了解公司基本情况;了解公司质量体系基本知识;了解与本岗位活动有关的法律法规要求。现场营销人员高中以上学历,善于交际沟通,良好的个人形象。有房地产销售员资格证书。掌握销售技巧及相关业务知识;树立良好的顾客满意意识;熟悉本岗位职责和相关工作文件要求;了解公司质量方针和质量目标;了解公司基本情况;了解公司质量体系基本知识;了解与本岗位活动有关的法律法规要求。工程部技术人员中专以上学历,良好的专业知识基础。掌握与工程建筑相关的专业知识;熟悉本岗位职责和相关工作文件要求;了解公司质量方针和质量目标;了解公司基本情况;了解公司质量体系基本知识和项目开发运作规范的要求;了解与本岗位活动有关的法律法规要求。统计、档案管理员中专以上学历,良好的专业知识基础。掌握与工程档案管理、统计相关的专业知识;熟悉本岗位职责和相关工作文件要求;了解公司质量方针和质量目标;了解公司基本情况;了解公司质量体系基本知识;了解与本岗位活动有关的法律法规要求。工程部副经理大专以上学历,2年以上建筑工程技术领域的工作经验,善于组织、协调与沟通,熟悉公司质量方针和质量目标;熟悉与本部门运作相关的专业理论知识、行业最新动态、法律法规要求;了解质量手册和相关程序文件内容;了解本部门相关的运作规范、质量控制规范的要求;熟悉本部门职责;熟悉本部门与相关部门的接口关系;了解下属人员的工作内容和要求。营销部副经理大专以上学历,2年以上的市同上内容。第3页共4页第2页共4页编号:时间:2021年x月x日书山有路勤为径,学海无涯苦作舟页码:第3页共4页场销售工作经验,善于组织、协调与沟通,业务基础扎实。工程部经理本科以上学历,丰富的工程建筑施工工作经验,具有计划、组织、协调和管理能力。熟悉并理解公司质量方针和质量目标;熟悉与本部门运作相关的专业理论知识、行业最新动态、法律法规要求;熟悉并理解质量手册和相关程序文件内容;熟悉本部门相关的运作规范、质量控制规范的要求;熟悉本部门职责和相关工作文件要求;熟悉本部门与相关部门的接口关系;了解下属人员的工作内容和要求。营销部经理本科以上学历,3年以上的市场营销工作经验,计划、组织、协调能力,业务基础扎实。同上内容开发部经理本科以上学历,3年以上相关工作经验,熟悉市场调查、项目策划、经济分析及手续办理流程,具有较强的外部协调能力。同上内容办公室主任大专以上学历,3年以上行政管理工作经验,具有计划、组织、沟通与协调能力。同上内容内部质量审核人员公司内部相关人员经培训考核合格后取得资格证书。熟悉相关质量程序文件的要求,熟悉内部质量审核基本方法和技巧,了解公司质量体系文件的内容。管理者代表公司部门经理以上职务,具有较强的组织协调能力和执行能力。由总经理任命。熟悉并理解公司质量方针和质量目标;熟悉并理解质量手册和程序文件内容;熟悉公司质量体系基本状况;熟悉各部门职责权限和接口关系;了解相关法律法规要求。副总经理具较强的组织、协调能力和丰富的管理工作经验和能力。熟悉并理解公司质量方针...

1、当您付费下载文档后,您只拥有了使用权限,并不意味着购买了版权,文档只能用于自身使用,不得用于其他商业用途(如 [转卖]进行直接盈利或[编辑后售卖]进行间接盈利)。
2、本站所有内容均由合作方或网友上传,本站不对文档的完整性、权威性及其观点立场正确性做任何保证或承诺!文档内容仅供研究参考,付费前请自行鉴别。
3、如文档内容存在违规,或者侵犯商业秘密、侵犯著作权等,请点击“违规举报”。

碎片内容

岗位任职资格及培训要求

您可能关注的文档

确认删除?
VIP
微信客服
  • 扫码咨询
会员Q群
  • 会员专属群点击这里加入QQ群
客服邮箱
回到顶部