电脑桌面
添加小米粒文库到电脑桌面
安装后可以在桌面快捷访问

发展计划部副部长岗位说明书VIP免费

发展计划部副部长岗位说明书_第1页
1/2
发展计划部副部长岗位说明书_第2页
2/2
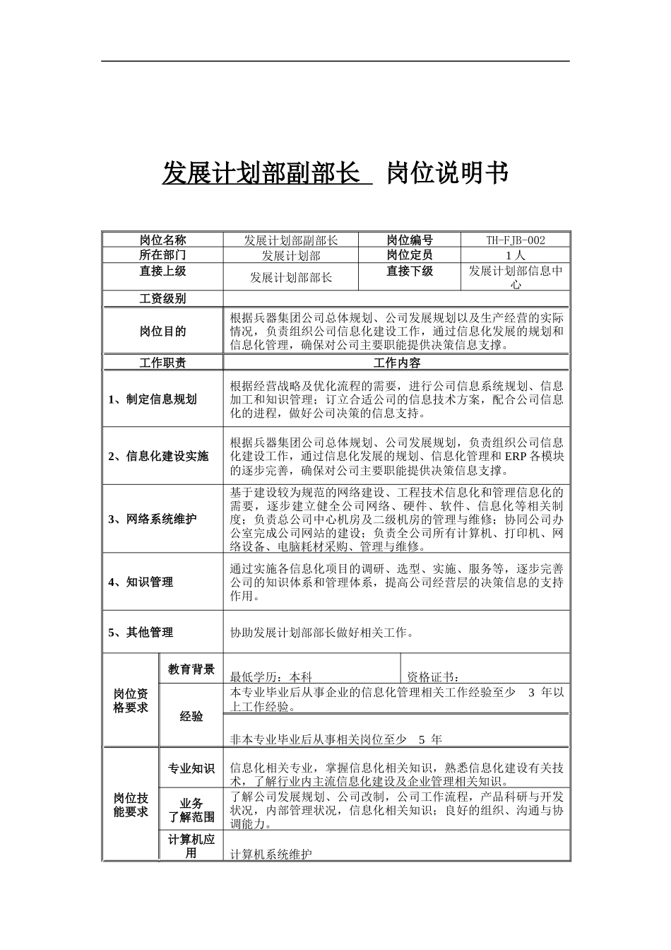
发展计划部副部长岗位说明书岗位名称发展计划部副部长岗位编号TH-FJB-002所在部门发展计划部岗位定员1人直接上级发展计划部部长直接下级发展计划部信息中心工资级别岗位目的根据兵器集团公司总体规划、公司发展规划以及生产经营的实际情况,负责组织公司信息化建设工作,通过信息化发展的规划和信息化管理,确保对公司主要职能提供决策信息支撑。工作职责工作内容1、制定信息规划根据经营战略及优化流程的需要,进行公司信息系统规划、信息加工和知识管理;订立合适公司的信息技术方案,配合公司信息化的进程,做好公司决策的信息支持。2、信息化建设实施根据兵器集团公司总体规划、公司发展规划,负责组织公司信息化建设工作,通过信息化发展的规划、信息化管理和ERP各模块的逐步完善,确保对公司主要职能提供决策信息支撑。3、网络系统维护基于建设较为规范的网络建设、工程技术信息化和管理信息化的需要,逐步建立健全公司网络、硬件、软件、信息化等相关制度;负责总公司中心机房及二级机房的管理与维修;协同公司办公室完成公司网站的建设;负责全公司所有计算机、打印机、网络设备、电脑耗材采购、管理与维修。4、知识管理通过实施各信息化项目的调研、选型、实施、服务等,逐步完善公司的知识体系和管理体系,提高公司经营层的决策信息的支持作用。5、其他管理协助发展计划部部长做好相关工作。岗位资格要求教育背景最低学历:本科资格证书:经验本专业毕业后从事企业的信息化管理相关工作经验至少3年以上工作经验。非本专业毕业后从事相关岗位至少5年岗位技能要求专业知识信息化相关专业,掌握信息化相关知识,熟悉信息化建设有关技术,了解行业内主流信息化建设及企业管理相关知识。业务了解范围了解公司发展规划、公司改制,公司工作流程,产品科研与开发状况,内部管理状况,信息化相关知识;良好的组织、沟通与协调能力。计算机应用计算机系统维护

1、当您付费下载文档后,您只拥有了使用权限,并不意味着购买了版权,文档只能用于自身使用,不得用于其他商业用途(如 [转卖]进行直接盈利或[编辑后售卖]进行间接盈利)。
2、本站所有内容均由合作方或网友上传,本站不对文档的完整性、权威性及其观点立场正确性做任何保证或承诺!文档内容仅供研究参考,付费前请自行鉴别。
3、如文档内容存在违规,或者侵犯商业秘密、侵犯著作权等,请点击“违规举报”。

碎片内容

发展计划部副部长岗位说明书

您可能关注的文档

确认删除?
VIP
微信客服
  • 扫码咨询
会员Q群
  • 会员专属群点击这里加入QQ群
客服邮箱
回到顶部