电脑桌面
添加小米粒文库到电脑桌面
安装后可以在桌面快捷访问

(江苏专用)高考数学一轮复习 第十一章 概率 11.1 随机事件的概率 文-人教版高三数学试题VIP免费

(江苏专用)高考数学一轮复习 第十一章 概率 11.1 随机事件的概率 文-人教版高三数学试题_第1页
1/11
(江苏专用)高考数学一轮复习 第十一章 概率 11.1 随机事件的概率 文-人教版高三数学试题_第2页
2/11
(江苏专用)高考数学一轮复习 第十一章 概率 11.1 随机事件的概率 文-人教版高三数学试题_第3页
3/11
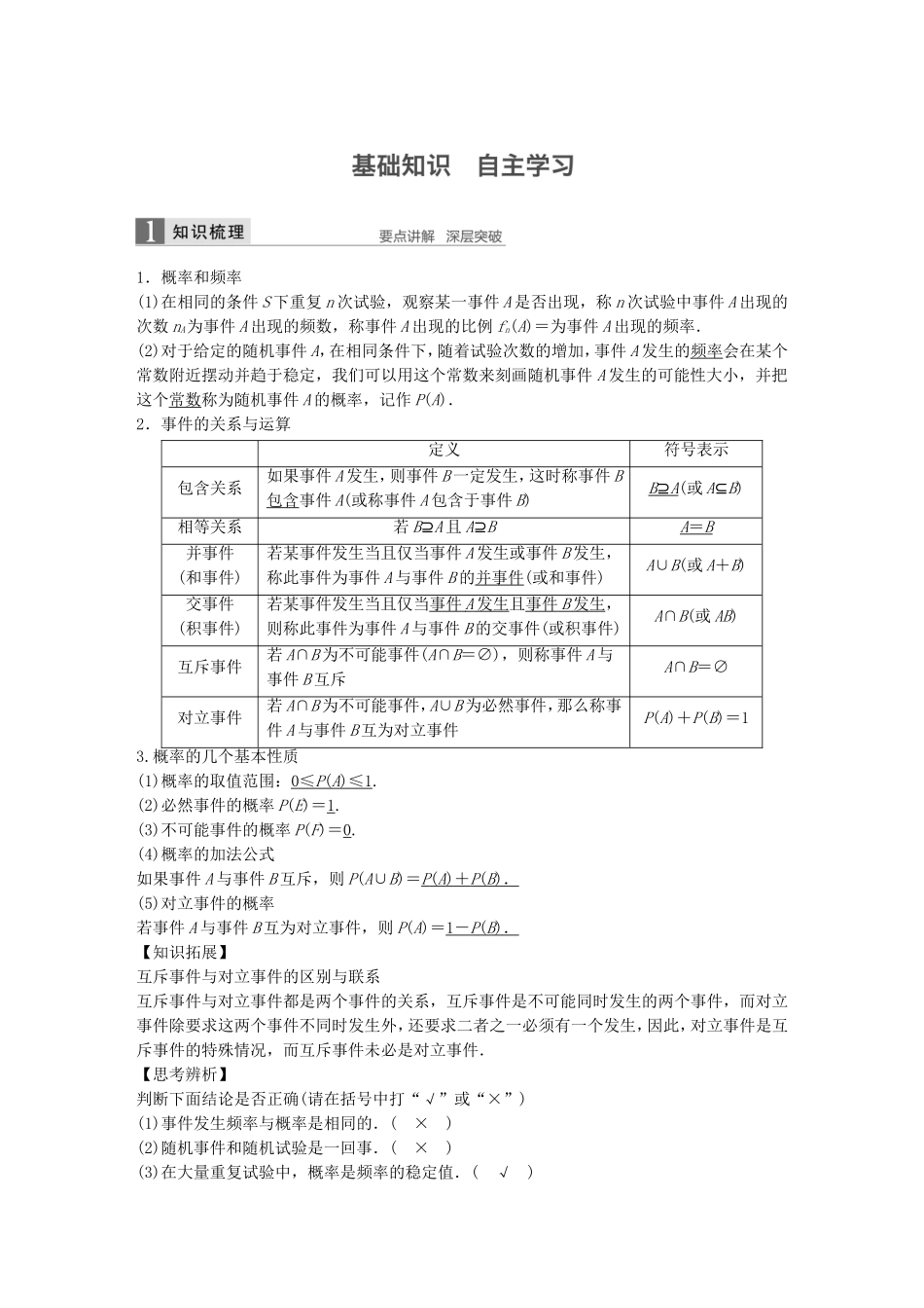
1.概率和频率(1)在相同的条件S下重复n次试验,观察某一事件A是否出现,称n次试验中事件A出现的次数nA为事件A出现的频数,称事件A出现的比例fn(A)=为事件A出现的频率.(2)对于给定的随机事件A,在相同条件下,随着试验次数的增加,事件A发生的频率会在某个常数附近摆动并趋于稳定,我们可以用这个常数来刻画随机事件A发生的可能性大小,并把这个常数称为随机事件A的概率,记作P(A).2.事件的关系与运算定义符号表示包含关系如果事件A发生,则事件B一定发生,这时称事件B包含事件A(或称事件A包含于事件B)B⊇A(或A⊆B)相等关系若B⊇A且A⊇BA=B并事件(和事件)若某事件发生当且仅当事件A发生或事件B发生,称此事件为事件A与事件B的并事件(或和事件)A∪B(或A+B)交事件(积事件)若某事件发生当且仅当事件A发生且事件B发生,则称此事件为事件A与事件B的交事件(或积事件)A∩B(或AB)互斥事件若A∩B为不可能事件(A∩B=∅),则称事件A与事件B互斥A∩B=∅对立事件若A∩B为不可能事件,A∪B为必然事件,那么称事件A与事件B互为对立事件P(A)+P(B)=13.概率的几个基本性质(1)概率的取值范围:0≤P(A)≤1.(2)必然事件的概率P(E)=1.(3)不可能事件的概率P(F)=0.(4)概率的加法公式如果事件A与事件B互斥,则P(A∪B)=P(A)+P(B).(5)对立事件的概率若事件A与事件B互为对立事件,则P(A)=1-P(B).【知识拓展】互斥事件与对立事件的区别与联系互斥事件与对立事件都是两个事件的关系,互斥事件是不可能同时发生的两个事件,而对立事件除要求这两个事件不同时发生外,还要求二者之一必须有一个发生,因此,对立事件是互斥事件的特殊情况,而互斥事件未必是对立事件.【思考辨析】判断下面结论是否正确(请在括号中打“√”或“×”)(1)事件发生频率与概率是相同的.(×)(2)随机事件和随机试验是一回事.(×)(3)在大量重复试验中,概率是频率的稳定值.(√)(4)两个事件的和事件是指两个事件都得发生.(×)(5)对立事件一定是互斥事件,互斥事件不一定是对立事件.(√)(6)两互斥事件的概率和为1.(×)1.一个人打靶时连续射击两次,事件“至少有一次中靶”的互斥事件是________.①至多有一次中靶②两次都中靶③只有一次中靶④两次都不中靶答案④解析射击两次的结果有:一次中靶;两次中靶;两次都不中靶,故至少一次中靶的互斥事件是两次都不中靶.2.从某班学生中任意找出一人,如果该同学的身高小于160cm的概率为0.2,该同学的身高在[160,175](单位:cm)内的概率为0.5,那么该同学的身高超过175cm的概率为________.答案0.3解析因为必然事件发生的概率是1,所以该同学的身高超过175cm的概率为1-0.2-0.5=0.3.3.(2015·湖北改编)我国古代数学名著《数书九章》有“米谷粒分”题:粮仓开仓收粮,有人送来米1534石,验得米内夹谷,抽样取米一把,数得254粒内夹谷28粒,则这批米内夹谷约为________石.答案169解析因为样品中米内夹谷的比为,所以这批米内夹谷为1534×≈169(石).4.给出下列三个命题,其中正确的命题有________个.①有一大批产品,已知次品率为10%,从中任取100件,必有10件是次品;②做7次抛硬币的试验,结果3次出现正面,因此正面出现的概率是;③随机事件发生的频率就是这个随机事件发生的概率.答案0解析①错,不一定是10件次品;②错,是频率而非概率;③错,频率不等于概率,这是两个不同的概念.5.(教材改编)袋中装有9个白球,2个红球,从中任取3个球,则①恰有1个红球和全是白球;②至少有1个红球和全是白球;③至少有1个红球和至少有2个白球;④至少有1个白球和至少有1个红球.在上述事件中,是对立事件的为________.答案②解析①是互斥不对立的事件,②是对立事件,③④不是互斥事件.题型一事件关系的判断例1某城市有甲、乙两种报纸供居民订阅,记事件A为“只订甲报纸”,事件B为“至少订一种报纸”,事件C为“至多订一种报纸”,事件D为“不订甲报纸”,事件E为“一种报纸也不订”.判断下列每对事件是不是互斥事件;如果是,再判断它们是不是对立事件.(1)A与C;(2)B与E;(3)B与C;(4)C与E.解(1)由于事件C“至多订一种报纸”中有可能“只订甲报纸”,即事件A与事件C有...

1、当您付费下载文档后,您只拥有了使用权限,并不意味着购买了版权,文档只能用于自身使用,不得用于其他商业用途(如 [转卖]进行直接盈利或[编辑后售卖]进行间接盈利)。
2、本站所有内容均由合作方或网友上传,本站不对文档的完整性、权威性及其观点立场正确性做任何保证或承诺!文档内容仅供研究参考,付费前请自行鉴别。
3、如文档内容存在违规,或者侵犯商业秘密、侵犯著作权等,请点击“违规举报”。

碎片内容

(江苏专用)高考数学一轮复习 第十一章 概率 11.1 随机事件的概率 文-人教版高三数学试题

确认删除?
VIP
微信客服
  • 扫码咨询
会员Q群
  • 会员专属群点击这里加入QQ群
客服邮箱
回到顶部