电脑桌面
添加小米粒文库到电脑桌面
安装后可以在桌面快捷访问

(江苏卷)高考生物冲刺卷07-人教版高三生物试题VIP免费

(江苏卷)高考生物冲刺卷07-人教版高三生物试题_第1页
1/21
(江苏卷)高考生物冲刺卷07-人教版高三生物试题_第2页
2/21
(江苏卷)高考生物冲刺卷07-人教版高三生物试题_第3页
3/21
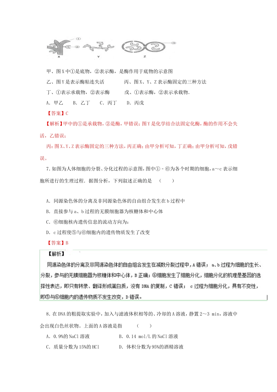
第I卷(选择题)一、单项选择题(每小题2分,共40分)1.下列健康人的四种液体中,能与班氏试剂反应并产生砖红色沉淀()A.血浆B.唾液C.胃液D.尿液【答案】A【解析】健康人的血浆中含有葡萄糖、蛋白质、无机盐等物质,所以用班氏试剂鉴别,可出现砖红色沉淀,A正确;健康人的唾液中含有唾液淀粉酶、无机盐等物质,不含糖类物质,所以用班氏试剂鉴别,不会出现砖红色沉淀,B错误;健康人的胃液中含有胃蛋白酶、无机盐等物质,不含糖类物质,所以用班氏试剂鉴别,不会出现砖红色沉淀,C错误;健康人的尿液中含有尿素、无机盐等物质,不含糖类物质,所以用班氏试剂鉴别,不会出现砖红色沉淀,D错误。2.如图为雄性哺乳动物的胰岛细胞在进行某项活动前后,几种生物膜面积的变化图,在此变化过程中最可能合成()A.呼吸酶B.一种特定分泌蛋白C.血红蛋白D.性激素【答案】B3.感染“诺如病毒”会引发人的急性肠道传染病,病人的主要症状有呕吐、腹泻与发热等,下列关于该病人的叙述,正确的是()A.感染“诺如病毒”后会引起垂体大量合成抗利尿激素B.感染“诺如病毒”后会引起下丘脑部分细胞活动加强C.效应T细胞与“诺如病毒”结合可抑制该病毒在体内增殖D.只需大量饮水就能维持严重腹泻病人的内环境渗透压的平衡【答案】B【解析】抗利尿激素由下丘脑合成,A错误;感染“诺如病毒”后人体会发热,体温调节在枢在下丘脑,所以下丘脑部分细胞活动加强,B正确;效应T细胞与靶细胞结合,C错误;呕吐、腹泻人体会丢失大量盐,只大量饮水内环境渗透压下降,D错误。4.下列细胞内的化学反应,一定在细胞器中进行的有()①CO2的产生②H2O的生成③淀粉酶的合成④H]的形成A.一项B.两项C.三项D.四项【答案】A5.关于如图的叙述,错误的是()A.该图展示的为桑格和尼克森提出的生物膜的流动镶嵌模型B.该模型也可以解释为什么罗伯特森在电镜下观察到的细胞膜为暗﹣亮﹣暗的三层结构C.磷脂双分子层为轻油般的流体,构成膜的基本支架,是生物膜“流动”的基础D.功能越复杂的膜,其所含蛋白质的种类就越多,且所有蛋白质分子都可以运动【答案】D【解析】生物膜的流动镶嵌模型是桑格和尼克森提出的,A正确;该模型可以解释为什么罗伯特森在电镜下观察到的细胞膜为暗﹣亮﹣暗的三层结构,B正确;流动镶嵌模型认为,磷脂分子是轻油般的流体,构成膜的基本支架,是生物膜“流动”的基础,C正确;流动镶嵌模型认为生物膜的蛋白质分子大都是可以运动的,D错误。6.下列关于酶的叙述,正确的是()甲、图X中①是底物,②表示酶,是酶作用于底物的示意图乙、图Y是表示酶粘连失活丙、图X、Y、Z表示酶固定的三种方法丁、①表示承载物,②表示酶戊、①表示酶,②表示承载物.A.甲乙B.乙丁C.丙丁D.丙戊【答案】C【解析】甲中的①是承载物,②是酶,甲错误;图Y是化学结合法固定化酶,酶的作用不会失活,乙错误;丙:图X、Y、Z表示酶固定的三种方法,丙正确;由甲分析可知,丁正确;由甲分析可知,戊错误。7.如图为人体细胞的分裂、分化过程的示意图,图中①﹣⑥为各个时期的细胞,a~c表示细胞所进行的生理过程.据图分析,下列叙述正确的是()A.同源染色体的分离及非同源染色体的自由组合发生在b过程中B.直接参与a、b过程的无膜细胞器为核糖体和中心体C.⑥细胞核内遗传信息的流动方向为:D.c过程使⑤与⑥细胞内的遗传物质发生了改变【答案】B8.在DNA的粗提取实验中,加入与滤液体积相等的、冷却的A溶液,静置2~3min,溶液中会出现白色丝状物。上面的A溶液是指()A.0.9%的NaCl溶液B.0.14mol/L的NaCl溶液C.质量分数为15%的HClD.体积分数为95%的酒精溶液【答案】D【解析】在DNA的粗提取实验中,加入与滤液体积相等的、冷却的A溶液,静置2~3min,溶液中会出现白色丝状物。上面的A溶液是指体积分数为95%的酒精溶液。所以D正确。A、B、C不正确。9.下列关于检测生物组织中化合物实验的叙述,正确的是()A.向淀粉溶液中加入碘一碘化钾溶液,反应后呈橙黄色B.向葡萄糖溶液中加入本尼迪特试剂,加热后呈红黄色C.向蛋清液中加入双缩脉试剂A液,加热后溶液呈紫色D.用苏丹Ⅲ染液处理花...

1、当您付费下载文档后,您只拥有了使用权限,并不意味着购买了版权,文档只能用于自身使用,不得用于其他商业用途(如 [转卖]进行直接盈利或[编辑后售卖]进行间接盈利)。
2、本站所有内容均由合作方或网友上传,本站不对文档的完整性、权威性及其观点立场正确性做任何保证或承诺!文档内容仅供研究参考,付费前请自行鉴别。
3、如文档内容存在违规,或者侵犯商业秘密、侵犯著作权等,请点击“违规举报”。

碎片内容

(江苏卷)高考生物冲刺卷07-人教版高三生物试题

确认删除?
VIP
微信客服
  • 扫码咨询
会员Q群
  • 会员专属群点击这里加入QQ群
客服邮箱
回到顶部