电脑桌面
添加小米粒文库到电脑桌面
安装后可以在桌面快捷访问

FANUC 数控系统简介VIP免费

FANUC 数控系统简介_第1页
1/16
FANUC 数控系统简介_第2页
2/16
FANUC 数控系统简介_第3页
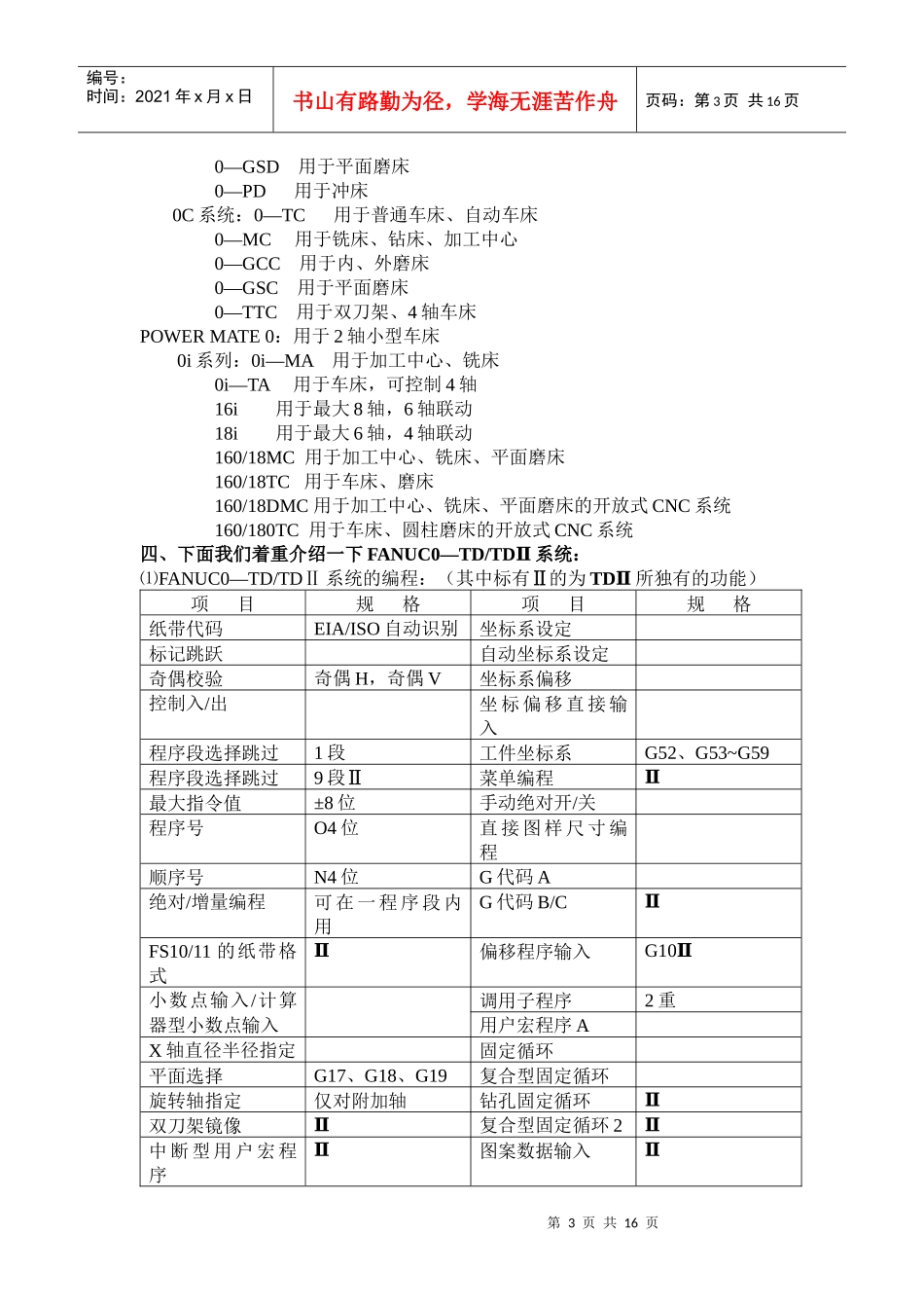
3/16
第1页共16页编号:时间:2021年x月x日书山有路勤为径,学海无涯苦作舟页码:第1页共16页FANUC数控系统简介一、FANUC数控系统的发展FANUC公司创建于1956年,1959年首先推出了电液步进电机,在后来的若干年中逐步发展并完善了以硬件为主的开环数控系统。进入70年代,微电子技术、功率电子技术,尤其是计算技术得到了飞速发展,FANUC公司毅然舍弃了使其发家的电液步进电机数控产品,一方面从GETTES公司引进直流伺服电机制造技术。1976年FANUC公司研制成功数控系统5,随时后又与SIEMENS公司联合研制了具有先进水平的数控系统7,从这时起,FANUC公司逐步发展成为世界上最大的专业数控系统生产厂家,产品日新月异,年年翻新。1979年研制出数控系统6,它是具备一般功能和部分高级功能的中档CNC系统,6M适合于铣床和加工中心;6T适合于车床。与过去机型比较,使用了大容量磁泡存储器,专用于大规模集成电路,元件总数减少了30%。它还备有用户自己制作的特有变量型子程序的用户宏程序。1980年在系统6的基础上同时向抵挡和高档两个方向发展,研制了系统3和系统9。系统3是在系统6的基础上简化而形成的,体积小,成本低,容易组成机电一体化系统,适用于小型、廉价的机床。系统9是在系统6的基础上强化而形成的具备有高级性能的可变软件型CNC系统。通过变换软件可适应任何不同用途,尤其适合于加工复杂而昂贵的航空部件、要求高度可靠的多轴联动重型数控机床。1984年FANUC公司又推出新型系列产品数控10系统、11系统和12系统。该系列产品在硬件方面做了较大改进,凡是能够集成的都作成大规模集成电路,其中包含了8000个门电路的专用大规模集成电路芯片有3种,其引出脚竟多达179个,另外的专用大规模集成电路芯片有4种,厚膜电路芯片22种;还有32位的高速处理器、4兆比特的磁泡存储器等,元件数比前期同类产品又减少30%。由于该系列采用了光导纤维技术,使过去在数控装置与机床以及控制面板之间的几百根电缆大幅度减少,提高了抗干扰性和可靠性。该系统在DNC方面能够实现主计算机与机床、工作台、机械手、搬运车等之间的各类数据的双向传送。它的PLC装置使用了独特的无触点、无极性输出和大电流、高电压输出电路,能促使强电柜的半导体化。此外PLC的编程不仅可以使用梯形图语言,还可以使用PASCAL语言,便于用户自己开发软件。数控系统10、11、12还充实了专用宏功能、自动计划功能、自动刀具补偿功能、刀具寿命管理、彩色图形显示CRT等。1985年FANUC公司又推出了数控系统0,它的目标是体积小、价格代,适用于机电一体化的小型机床,因此它与适用于中、大型的系统10、11、12一起组成了这一时期的全新系列产品。在硬件组成以最少的元件数量发挥最高的效能为宗旨,采用了最新型高速高集成度处理器,共有专用大规模集成电路芯片6种,其中4种为低功耗CMOS专用大规模集成电路,专用的厚膜电路3种。三轴控制系统的主控制电路包括输入、输出接口、PMC(ProgrammableMachineControl)和CRT电路等都在一块大型印制电路板上,与操作面板CRT组成一体。系统0的主要特点有:彩色图形显示、会话菜单式编程、专用宏功能、多种语言(汉、德、法)显示、目录返回功能等。FANUC公司推出数控系统0以来,得到了各国用户的高度评价,成为世界范围内用户最多的数控系统之一。第2页共16页第1页共16页编号:时间:2021年x月x日书山有路勤为径,学海无涯苦作舟页码:第2页共16页1987年FANUC公司又成功研制出数控系统15,被称之为划时代的人工智能型数控系统,它应用了MMC(ManMachineControl)、CNC、PMC的新概念。系统15采用了高速度、高精度、高效率加工的数字伺服单元,数字主轴单元和纯电子式绝对位置检出器,还增加了MAP(ManufacturingAutomaticProtocol)、窗口功能等。FANUC公司是生产数控系统和工业机器人的著名厂家,该公司自60年代生产数控系统以来,已经开发出40多种的系列产品。FANUC公司目前生产的数控装置有F0、F10/F11/F12、F15、F16、F18系列。F00/F100/F110/F120/F150系列是在F0/F10/F12/F15的基础上加了MMC功能,即CNC、PMC、MMC三位一体的CNC。二、FANUC公司数控系统的产品特点如下:(1)结构上长期采用大...

1、当您付费下载文档后,您只拥有了使用权限,并不意味着购买了版权,文档只能用于自身使用,不得用于其他商业用途(如 [转卖]进行直接盈利或[编辑后售卖]进行间接盈利)。
2、本站所有内容均由合作方或网友上传,本站不对文档的完整性、权威性及其观点立场正确性做任何保证或承诺!文档内容仅供研究参考,付费前请自行鉴别。
3、如文档内容存在违规,或者侵犯商业秘密、侵犯著作权等,请点击“违规举报”。

碎片内容

FANUC 数控系统简介

您可能关注的文档

确认删除?
VIP
微信客服
  • 扫码咨询
会员Q群
  • 会员专属群点击这里加入QQ群
客服邮箱
回到顶部