电脑桌面
添加小米粒文库到电脑桌面
安装后可以在桌面快捷访问

高考地理一轮复习 第1章 人口与环境 第2讲 人口迁移 地域文化与人口教案(含解析)湘教版必修2-湘教版高三必修2地理教案VIP免费

高考地理一轮复习 第1章 人口与环境 第2讲 人口迁移 地域文化与人口教案(含解析)湘教版必修2-湘教版高三必修2地理教案_第1页
1/19
高考地理一轮复习 第1章 人口与环境 第2讲 人口迁移 地域文化与人口教案(含解析)湘教版必修2-湘教版高三必修2地理教案_第2页
2/19
高考地理一轮复习 第1章 人口与环境 第2讲 人口迁移 地域文化与人口教案(含解析)湘教版必修2-湘教版高三必修2地理教案_第3页
3/19
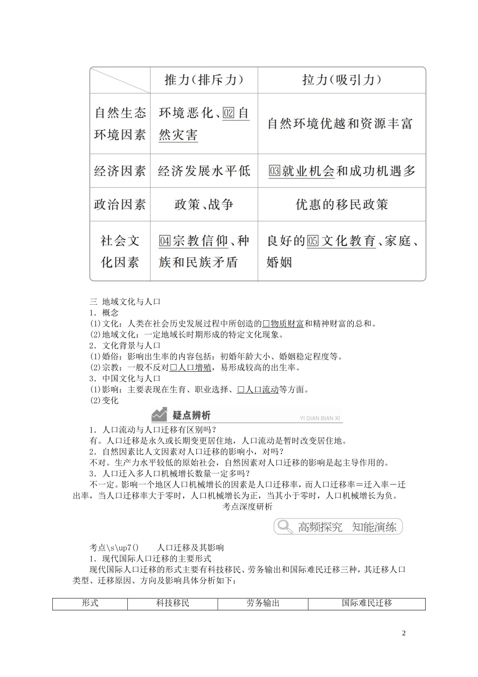
第2讲人口迁移地域文化与人口考纲展示考查方向1.人口迁移的主要原因。2.地域文化对人口的影响。1.以人口统计图表为背景,结合春运、产业转移、城市化发展等问题,考查人口迁移的原因、特点和影响。2.以某一地域的特定文化现象为载体,考查地域文化对人口数量、结构或空间变化的影响。基础全面梳理一人口迁移的概念与分类1.人口变动的原因(1)人口自然增长,取决于人口的出生率与死亡率的数值大小。(2)人口机械增长,即□迁入人口的增加值。2.人口迁移(1)概念:是人口移动的一种形式,指人们变更定居地的空间流动行为。人口流动和人口迁移是不同的概念,人口流动是短期内人口的变动,而人口迁移的时间相对较长。二引起人口迁移的因素1.根本原因:不协调的□人地关系。2.具体因素1三地域文化与人口1.概念(1)文化:人类在社会历史发展过程中所创造的□物质财富和精神财富的总和。(2)地域文化:一定地域长时期形成的特定文化现象。2.文化背景与人口(1)婚俗:影响出生率的内容包括:初婚年龄大小、婚姻稳定程度等。(2)宗教:一般不反对□人口增殖,易形成较高的出生率。3.中国文化与人口(1)影响:主要表现在生育、职业选择、□人口流动等方面。(2)变化1.人口流动与人口迁移有区别吗?有。人口迁移是永久或长期变更居住地,人口流动是暂时改变居住地。2.自然因素比人文因素对人口迁移的影响小,对吗?不对。生产力水平较低的原始社会,自然因素对人口迁移的影响是起主导作用的。3.人口迁入多人口机械增长数量一定多吗?不一定。影响一个地区人口机械增长的因素是人口迁移率,而人口迁移率=迁入率-迁出率,当人口迁移率大于零时,人口机械增长为正,当其小于零时,人口机械增长为负。考点深度研析考点\s\up7()人口迁移及其影响1.现代国际人口迁移的主要形式现代国际人口迁移的形式主要有科技移民、劳务输出和国际难民迁移三种,其迁移人口类型、迁移原因、方向及影响具体分析如下:形式科技移民劳务输出国际难民迁移2迁移人口类型高素质人才外国廉价劳动力战争难民、政治难民迁移的原因寻找更好的学习、工作和生活条件发达国家劳动力不足,寻找更多的就业机会战乱、种族冲突、政治迫害迁移的方向发展中国家流向发达国家发展中国家流向发达国家,人口稠密国家流向人口稀疏国家流向和平国家、能对其提供避难需求的国家产生的影响发展中国家在人才和经济上蒙受双重损失缓解发展中国家的就业压力,赚取外汇给迁入国的政治、经济和社会带来许多问题2.人口迁移的影响人口迁移的影响是多方面的,既有有利的方面,也有不利的方面。主要体现在对人口迁出地、迁入地、城市化和就业结构的影响上。(1)人口迁移对迁出(入)地的影响(2)人口迁移对城市化的影响大量农村人口迁入城市,为城市注入了活力,促进了城市经济发展。随着人口规模的扩大,城市的用地规模不断扩大,城市功能区也随之发生布局调整,郊区不断出现住宅小区,促进了郊区城市化的发展。(3)人口迁移对就业结构的影响伴随人口迁移,会不断出现新的职业。如学龄儿童迁移人口增多,则迁入地应增加或加强中小幼教师的师资力量。(2018·全国卷Ⅰ)户籍人口是指依法在某地公安户籍管理机关登记了户口的人口,常住人口是指实际居住在某地一定时间(半年以上)的人口。下图示意近十年我国某直辖市户籍人口与常住人口的数量变化。据此完成(1)~(2)题。3(1)根据图示资料推测,近十年来该直辖市()A.外来务工人口多于外出务工人口B.老年人口比例逐年下降C.劳动力需求数量增加D.人口自然增长率逐年增加(2)该直辖市是()A.北京市B.天津市C.上海市D.重庆市[思维探究][答案](1)C(2)D考向1人口迁移的形式与特点(2013·全国卷Ⅰ)下图示意某城市20世纪80年代和90年代平均人口年变化率。当前,该城市总人口约1300万。据此完成(1)~(2)题。4(1)20世纪90年代和80年代相比,该城市()A.总人口增长速度加快B.总人口减少C.人口自然增长率降低D.人口净迁入量减少答案D解析读图可知,总人口增长率降低,说明人口增长速度减慢,A项错误;总人口增长率大于0,因而总人口仍在增长,B项错误;人口自然增长率上升,C项错误。20世纪80年代国际净迁移率为...

1、当您付费下载文档后,您只拥有了使用权限,并不意味着购买了版权,文档只能用于自身使用,不得用于其他商业用途(如 [转卖]进行直接盈利或[编辑后售卖]进行间接盈利)。
2、本站所有内容均由合作方或网友上传,本站不对文档的完整性、权威性及其观点立场正确性做任何保证或承诺!文档内容仅供研究参考,付费前请自行鉴别。
3、如文档内容存在违规,或者侵犯商业秘密、侵犯著作权等,请点击“违规举报”。

碎片内容

高考地理一轮复习 第1章 人口与环境 第2讲 人口迁移 地域文化与人口教案(含解析)湘教版必修2-湘教版高三必修2地理教案

您可能关注的文档

;绿洲书城+ 关注
实名认证
内容提供者

从事历史教学,热爱教育,高度负责。

相关文档

确认删除?
VIP
微信客服
  • 扫码咨询
会员Q群
  • 会员专属群点击这里加入QQ群
客服邮箱
回到顶部