电脑桌面
添加小米粒文库到电脑桌面
安装后可以在桌面快捷访问

【鼎尖教案】高中地理 第六单元 人类的居住地和地理环境 6.4城市化 人教大纲版选修VIP免费

【鼎尖教案】高中地理 第六单元 人类的居住地和地理环境 6.4城市化 人教大纲版选修_第1页
1/5
【鼎尖教案】高中地理 第六单元 人类的居住地和地理环境 6.4城市化 人教大纲版选修_第2页
2/5
【鼎尖教案】高中地理 第六单元 人类的居住地和地理环境 6.4城市化 人教大纲版选修_第3页
3/5
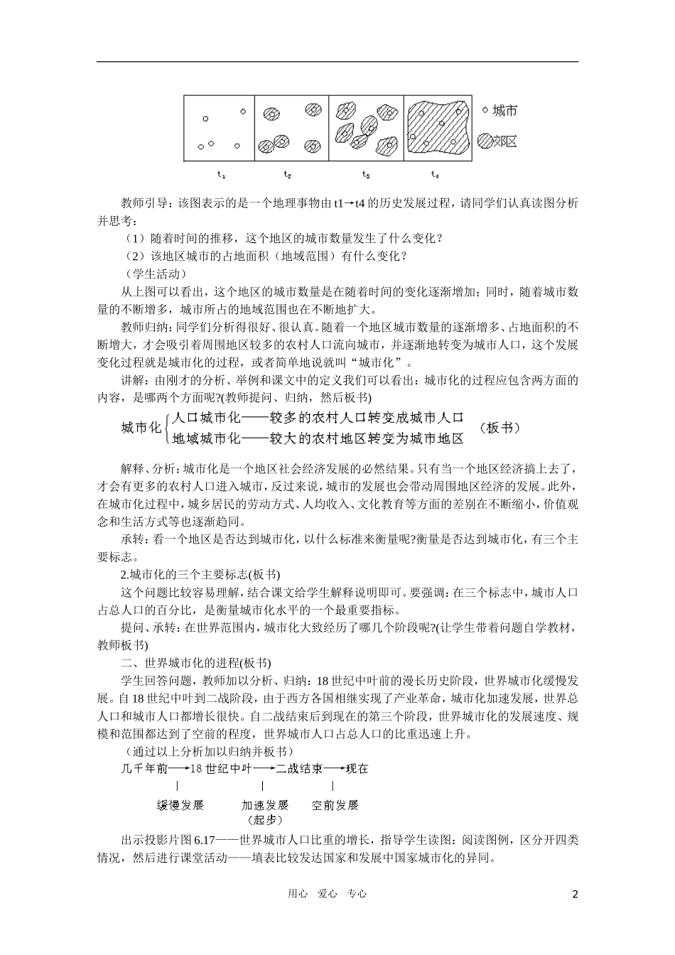
6.4城市化●教学目标知识目标1.了解世界城市化的进程。2.理解城市化的含义及主要标志,发达国家与发展中国家在城市化发展中的差异。能力目标1.引导学生通过分析、比较,来区别发达国家与发展中国家在城市化发展中的地区差异性,从而培养学生应用比较法分析问题的能力。2.指导学生学会利用数据、图表来分析问题、解决问题。德育目标城市化是一个国家和地区的城市发展到一定阶段的必然结果,正确认识城市化水平与社会经济发展水平之间的关系,懂得事物之间的必然联系。●教学重点1.城市化的含义及三个主要标志。2.城市化进程的阶段性。3.城市化的地区差异性。●教学难点城市化水平与社会经济发展水平的关系。●教学方法1.运用导学法来讲解城市化的含义及三个主要标志。2.运用讲练结合法,将图6.17与本课活动两方面结合,来引导学生分析、理解世界城市化的进程。3.运用比较法,让学生来区别、理解城市化的地区差异性。●教具准备投影仪图6.17——世界城市人口比重的增长投影片图6.18——上海城市建设用地的扩展投影片●课时安排一课时●教学过程[导入新课]播放歌曲《春天的故事》,让学生思考并说出此歌曲的含义,然后教师引导。此歌曲反映了我国南部沿海特区——深圳的变化。深圳由20世纪80年代以前的一个小渔村发展为今天南部沿海的一个大城市。这说明,随着一个国家或地区经济的迅速发展和人民生活水平的不断提高,一部分农村人口就会离开土地,进城去打工,从事第三产业,其中有些人就会在城市中定居下来,转变为城市人口;另一方面,在城市里,随着新建工程的不断增加,也需要吸收大批农村人口进城。这样,城市人口就会逐渐增多,城区所占的范围也会逐渐扩大。这样的发展、转变过程,就是城市化的过程。[新课教学]6.4城市化(板书)一、城市化及其标志(板书)1.城市化的含义(板书)(打出下面的投影片)用心爱心专心1教师引导:该图表示的是一个地理事物由t1→t4的历史发展过程,请同学们认真读图分析并思考:(1)随着时间的推移,这个地区的城市数量发生了什么变化?(2)该地区城市的占地面积(地域范围)有什么变化?(学生活动)从上图可以看出,这个地区的城市数量是在随着时间的变化逐渐增加;同时,随着城市数量的不断增多,城市所占的地域范围也在不断地扩大。教师归纳:同学们分析得很好、很认真。随着一个地区城市数量的逐渐增多、占地面积的不断增大,才会吸引着周围地区较多的农村人口流向城市,并逐渐地转变为城市人口,这个发展变化过程就是城市化的过程,或者简单地说就叫“城市化”。讲解:由刚才的分析、举例和课文中的定义我们可以看出:城市化的过程应包含两方面的内容,是哪两个方面呢?(教师提问、归纳,然后板书)解释、分析:城市化是一个地区社会经济发展的必然结果。只有当一个地区经济搞上去了,才会有更多的农村人口进入城市,反过来说,城市的发展也会带动周围地区经济的发展。此外,在城市化过程中,城乡居民的劳动方式、人均收入、文化教育等方面的差别在不断缩小,价值观念和生活方式等也逐渐趋同。承转:看一个地区是否达到城市化,以什么标准来衡量呢?衡量是否达到城市化,有三个主要标志。2.城市化的三个主要标志(板书)这个问题比较容易理解,结合课文给学生解释说明即可。要强调:在三个标志中,城市人口占总人口的百分比,是衡量城市化水平的一个最重要指标。提问、承转:在世界范围内,城市化大致经历了哪几个阶段呢?(让学生带着问题自学教材,教师板书)二、世界城市化的进程(板书)学生回答问题,教师加以分析、归纳:18世纪中叶前的漫长历史阶段,世界城市化缓慢发展。自18世纪中叶到二战阶段,由于西方各国相继实现了产业革命,城市化加速发展,世界总人口和城市人口都增长很快。自二战结束后到现在的第三个阶段,世界城市化的发展速度、规模和范围都达到了空前的程度,世界城市人口占总人口的比重迅速上升。(通过以上分析加以归纳并板书)出示投影片图6.17——世界城市人口比重的增长,指导学生读图:阅读图例,区分开四类情况,然后进行课堂活动——填表比较发达国家和发展中国家城市化的异同。用心爱心专心2教师对学生的填表情况进行...

1、当您付费下载文档后,您只拥有了使用权限,并不意味着购买了版权,文档只能用于自身使用,不得用于其他商业用途(如 [转卖]进行直接盈利或[编辑后售卖]进行间接盈利)。
2、本站所有内容均由合作方或网友上传,本站不对文档的完整性、权威性及其观点立场正确性做任何保证或承诺!文档内容仅供研究参考,付费前请自行鉴别。
3、如文档内容存在违规,或者侵犯商业秘密、侵犯著作权等,请点击“违规举报”。

碎片内容

【鼎尖教案】高中地理 第六单元 人类的居住地和地理环境 6.4城市化 人教大纲版选修

您可能关注的文档

确认删除?
VIP
微信客服
  • 扫码咨询
会员Q群
  • 会员专属群点击这里加入QQ群
客服邮箱
回到顶部