电脑桌面
添加小米粒文库到电脑桌面
安装后可以在桌面快捷访问

HDW-2kN微机控制电子万能试验机VIP免费

HDW-2kN微机控制电子万能试验机_第1页
1/2
HDW-2kN微机控制电子万能试验机_第2页
2/2
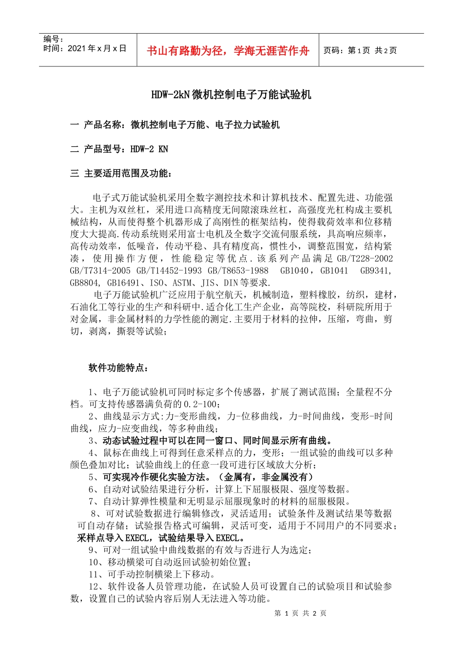
第1页共2页编号:时间:2021年x月x日书山有路勤为径,学海无涯苦作舟页码:第1页共2页HDW-2kN微机控制电子万能试验机一产品名称:微机控制电子万能、电子拉力试验机二产品型号:HDW-2KN三主要适用范围及功能:电子式万能试验机采用全数字测控技术和计算机技术、配置先进、功能强大。主机为双丝杠,采用进口高精度无间隙滚珠丝杠,高强度光杠构成主要机械结构,从而使得整个机器形成了高刚性的框架结构,使得载荷效率和位移精度大大提高.传动系统则采用富士电机及全数字交流伺服系统,具高响应频率,高传动效率,低噪音,传动平稳、具有精度高,惯性小,调整范围宽,结构紧凑,使用操作方便,性能稳定等优点.该系列产品满足GB/T228-2002GB/T7314-2005GB/T14452-1993GB/T8653-1988GB1040,GB1041GB9341,GB8804,GB16491、ISO、ASTM、JIS、DIN等要求.电子万能试验机广泛应用于航空航天,机械制造,塑料橡胶,纺织,建材,石油化工等行业的生产和科研中.适合化工生产企业,高等院校,科研院所用于对金属,非金属材料的力学性能的测定.主要用于材料的拉伸,压缩,弯曲,剪切,剥离,撕裂等试验;软件功能特点:1、电子万能试验机可同时标定多个传感器,扩展了测试范围;全量程不分档。可支持传感器满负荷的0.2-100;2、曲线显示方式:力-变形曲线,力-位移曲线,力-时间曲线,变形-时间曲线,应力-应变曲线,等多种曲线;3、动态试验过程中可以在同一窗口、同时间显示所有曲线。4、鼠标在曲线上可得到任意采样点的力,变形;一组试验的曲线可以多种颜色叠加对比;试验曲线上的任意一段可进行区域放大分析;5、可实现冷作硬化实验方法。(金属有,非金属没有)6、自动对试验结果进行分析,计算上下屈服极限、强度等数据。7、自动计算弹性模量和无明显示屈服现象时的材料的屈服极限。8、可对试验数据进行编辑修改,灵活适用;试验条件及测试结果等数据可自动存储;试验报告格式可编辑,灵活可变,适用于不同用户的不同要求;采样点导入EXECL,试验结果导入EXECL。9、可对一组试验中曲线数据的有效与否进行人为选定;10、移动横梁可自动返回试验初始位置;11、可手动控制横梁上下移动。12、软件设备人员管理功能,在试验人员可设置自己的试验项目和试验参数,设置自己的试验内容后别人无法进入等功能。第2页共2页第1页共2页编号:时间:2021年x月x日书山有路勤为径,学海无涯苦作舟页码:第2页共2页13、软件设备帮助文件,无论在什么时候遇到问题都可以点击帮助文件来帮您解答问题。14、软件还具备更换操作界面,使操作人员随心操作,更具有亲合力。注:软件功能可根据客户要求特殊处理制作。四主要技术参数:最大负荷:2kN有效测力范围(%F·S):0.4~100(内外部分档)测力示值精度:±0.5%测力分辨率:1/200000试验速度范围:0.005-500mm/min(特殊测试速度可根据客户需求定制)(无级调速,任意设置)速度示值精度:±0.5%示值变形精度:±0.5%(FS)有效测变形范围(%F.S):0.2~100(内外不分档)有效拉伸空间:≥800mm(可按用户要求扩展)有效试验宽度:400mm---550mm(可按用户要求扩展)开放式数据联结口,可实现载荷、变形、位移、速度等闭环控制。动力系统:日本松下交流伺服电机+松下交流驱动器+德国艾斯勒减速机+进口滚珠丝杆+高强度光杆直线轴承+同步带传动数据传输方式:RS232传输安全装置:过载紧急停机装置、上下行程限定装置、漏电自动断电系统、自动断点停机功能。手控方式:手动可控操作盒。使用电源:∮220V50HZ。功率:约400W五主要配置:主机一台(进口滚珠丝杠,高强度光杠,富士电机及伺服系统)高精度传感器一只拉伸夹具一套(具体类型可按用户试验情况确定)压缩夹具一套抗弯夹具一套品牌计算机一套A4彩色喷墨打印机一台试验软件一套(含备份光盘一张)说明书一份

1、当您付费下载文档后,您只拥有了使用权限,并不意味着购买了版权,文档只能用于自身使用,不得用于其他商业用途(如 [转卖]进行直接盈利或[编辑后售卖]进行间接盈利)。
2、本站所有内容均由合作方或网友上传,本站不对文档的完整性、权威性及其观点立场正确性做任何保证或承诺!文档内容仅供研究参考,付费前请自行鉴别。
3、如文档内容存在违规,或者侵犯商业秘密、侵犯著作权等,请点击“违规举报”。

碎片内容

HDW-2kN微机控制电子万能试验机

您可能关注的文档

教育教学文库+ 关注
实名认证
内容提供者

本店有大量的教育教学资料,课件

确认删除?
VIP
微信客服
  • 扫码咨询
会员Q群
  • 会员专属群点击这里加入QQ群
客服邮箱
回到顶部