电脑桌面
添加小米粒文库到电脑桌面
安装后可以在桌面快捷访问

五年级(上册)数学知识点归纳VIP免费

五年级(上册)数学知识点归纳_第1页
1/12
五年级(上册)数学知识点归纳_第2页
2/12
五年级(上册)数学知识点归纳_第3页
3/12
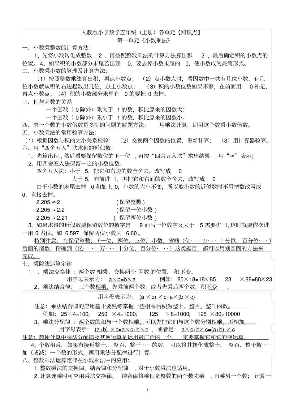
1人教版小学数学五年级(上册)各单元【知识点】第一单元《小数乘法》一、小数乘整数的计算方法:1、先将小数转化成整数2、再按照整数乘法的计算方法算出积3、最后确定积的小数点的位置。4、如果积的小数部分末尾若出现0,要去掉小数末尾的0,使小数成为最简形式。二、小数乘小数的算理及计算方法:(1)按照整数乘法算出积,再点小数点;(2)点小数点时,看因数中一共有几位小数,有几位小数就从积的右边起数出几位,点上小数点;(3)积的小数位数如果不够,在前面用0补足,再点小数点;(4)积的小数部分末尾有0的要把0去掉。三、积与因数的关系一个因数(0除外)乘大于1的数,积比原来的因数大;一个因数(0除外)乘小于1的数,积比原来的因数小。四、求一个数的小数倍数是多少的问题的解题方法:用乘法计算,即用这个数乘小数倍数。五、小数乘法的常用验算方法:(1)根据因数与积的大小关系检验;(2)交换两个因数的位置,重新计算;(3)用计算器验算。六、用“四舍五入”法求积的近似数:1、先算出积,然后看要保留数位的下一位,再按“四舍五入法”求出结果,用“≈”表示;2、用四舍五入法保留一定的小数位数。四舍五入法:小于5,把它和右边的数全舍去,改写成0大于5,向前进1,再把它和右面的数全舍去,改写成0由于小数的末尾去掉0和加上0,小数的大小不变,所以取小数的近似数时不用把数改写成0,直接去掉。2.205≈2(保留整数)2.205≈2.2(保留一位小数)2.205≈2.21(保留两位小数)3、如果求得的近似数要保留数位的数字是9而后一位数字又大于5需要进1,这时就要依次进一用0占位。如6.597保留两位小数为6.60。特别注意:在保留整数、(一位、两位、三位)小数、省略(亿···万···十分位、百分位···)后面的尾数、精确到(亿···万···十分位、百分位···)这类题目,都可以用划圆圈的方法来完成。七、乘除法运算定律1、乘法交换律:两个数相乘,交换两个因数的位置,积不变。用字母表示为:a×b=b×a例如:85×18=18×8523×88=88×232、乘法结合律:三个数相乘,先乘前两个数,或者先乘后两个数,积不变。用字母表示为:(a×b)×c=a×(b×c)注意:乘法结合律的应用基于要熟练掌握一些相乘后积为整十、整百、整千的数。例如:25×4=100;250×4=1000;125×8=1000;125×80=100003、乘法分配律:两个数的和与一个数相乘,可以先把它们与这个数分别相乘,再相加。用字母表示:(a+b)×c=a×c+b×c,或者是:a×c+b×c=(a+b)×c注意:简便计算中乘法分配律及其逆运算是运用最广泛的一个,一定要掌握它和它的逆运算。4、个数相乘,如果有接近整十、整百、整千⋯⋯的数,可以将其转化成整十、整百、整千数⋯⋯加(或减)一个数的形式,再用乘法分配律进行计算。八、整数乘法运算定律在小数乘法中的应用:1.整数乘法的交换律、结合律和分配律,对于小数乘法也适用。2.计算连乘时可应用乘法交换律、结合律将乘积是整数的两个数先乘,再乘另一个数;计算一2步乘法时,可将接近整十、整百的数拆成整十整百的数和一位数相加减的算式,再应用乘法分配律简算。3.对于不符合运算定律的算式,可通过变形再进行应用。错点警示:小数乘整数的积的末尾有0时,一定要先点积中的小数点,再去掉积中小数部分末尾的0。规避策略:牢记计算方法和解题过程,先按整数乘法计算,再数小数位数,确定小数点的位置,最后去掉小数部分末尾的0。第二单元《位置》一、对行和列的认识。1、横排叫做行,竖排叫做列。确定第几列一般是从左往右数,确定第几行一般是从前往后数。二、对数列的认识和表示方法。1、用有顺序的两个数表示出一个确定的位置就是数对,确定一个物体的位置需要两个数据。2、用数对表示位置时,先表示第几列,再表示第几行,不要把列和行弄颠倒。3、写数对时,用括号把列数和行数括起来,并在列数和行数之间写个逗号把它们隔开。写作:(列,行)。4、数对的读法:(2,3)可以直接读(2,3),也可以读作数对(2,3)。5、一组数对只能表示一个位置。6、表示同一列物体位置的数对,它们的第一个数相同;表示同一行物体位置的数对,它们的第二个数相同。8、表示位置有绝招,一组数...

1、当您付费下载文档后,您只拥有了使用权限,并不意味着购买了版权,文档只能用于自身使用,不得用于其他商业用途(如 [转卖]进行直接盈利或[编辑后售卖]进行间接盈利)。
2、本站所有内容均由合作方或网友上传,本站不对文档的完整性、权威性及其观点立场正确性做任何保证或承诺!文档内容仅供研究参考,付费前请自行鉴别。
3、如文档内容存在违规,或者侵犯商业秘密、侵犯著作权等,请点击“违规举报”。

碎片内容

五年级(上册)数学知识点归纳

您可能关注的文档

确认删除?
VIP
微信客服
  • 扫码咨询
会员Q群
  • 会员专属群点击这里加入QQ群
客服邮箱
回到顶部