电脑桌面
添加小米粒文库到电脑桌面
安装后可以在桌面快捷访问

应力腐蚀断裂VIP免费

应力腐蚀断裂_第1页
1/8
应力腐蚀断裂_第2页
2/8
应力腐蚀断裂_第3页
3/8
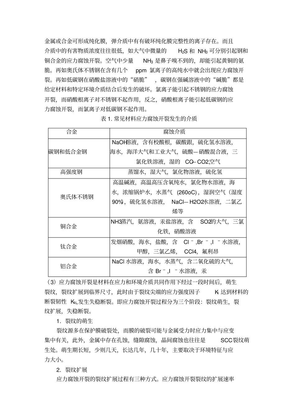
应力腐蚀断裂一.概述应力腐蚀是材料、机械零件或构件在静应力(主要是拉应力)和腐蚀的共同作用下产生的失效现象。它常出现于锅炉用钢、黄铜、高强度铝合金和不锈钢中,凝汽器管、矿山用钢索、飞机紧急刹车用高压气瓶内壁等所产生的应力腐蚀也很显着。常见应力腐蚀的机理是:零件或构件在应力和腐蚀介质作用下,表面的氧化膜被腐蚀而受到破坏,破坏的表面和未破坏的表面分别形成阳极和阴极,阳极处的金属成为离子而被溶解,产生电流流向阴极。由于阳极面积比阴极的小得多,阳极的电流密度很大,进一步腐蚀已破坏的表面。加上拉应力的作用,破坏处逐渐形成裂纹,裂纹随时间逐渐扩展直到断裂。这种裂纹不仅可以沿着金属晶粒边界发展,而且还能穿过晶粒发展。应力腐蚀过程试验研究表明:当金属加上阳极电流时可以加剧应力腐蚀,而加上阴极电流时则能停止应力腐蚀。一般认为压应力对应力腐蚀的影响不大。应力腐蚀的机理仍处于进一步研究中。为防止零件的应力腐蚀,首先应合理选材,避免使用对应力腐蚀敏感的材料,可以采用抗应力腐蚀开裂的不锈钢系列,如高镍奥氏体钢、高纯奥氏体钢、超纯高铬铁素体钢等。其次应合理设计零件和构件,减少应力集中。改善腐蚀环境,如在腐蚀介质中添加缓蚀剂,也是防止应力腐蚀的措施。采用金属或非金属保护层,可以隔绝腐蚀介质的作用。此外,采用阴极保护法见电化学保护也可减小或停止应力腐蚀。本篇文章将重点介绍应力腐蚀断裂失效机理与案例研究,并分析比较应力腐蚀断裂其他环境作用条件下发生失效的特征。,由于应力腐蚀的测试方法与本文中重点分析之处结合联系不大,故不再本文中加以介绍。二.应力腐蚀开裂特征(1)引起应力腐蚀开裂的往往是拉应力。这种拉应力的来源可以是:1.工作状态下构件所承受的外加载荷形成的抗应力。2.加工,制造,热处理引起的内应力。3.装配,安装形成的内应力。4.温差引起的热应力。5.裂纹内因腐蚀产物的体积效应造成的楔入作用也能产生裂纹扩展所需要的应力。(2)每种合金的应力腐蚀开裂只对某些特殊介质敏感。一般认为纯金属不易发生应力腐蚀开裂,合金比纯金属更易发生应力腐蚀开裂。下表列出了各种合金风应力腐蚀开裂的环境介质体系,介质有特点:即金属或合金可形成纯化膜,弹介质中有有破坏纯化膜完整性的离子存在。而且介质中的有害物质浓度往往很低,如大气中微量的H2S和NH3可分别引起钢和铜合金的应力腐蚀开裂。空气中少量NH3是鼻子嗅不到的,却能引起黄铜的氨脆。再如奥氏体不锈钢在含有几个ppm氯离子的高纯水中就会出现应力腐蚀开裂。再如低碳钢在硝酸盐溶液中的“硝脆”,碳钢在强碱溶液中的“碱脆”都是给定材料和特定环境介质结合后发生的破坏。氯离子能引起不锈钢的应力腐蚀开裂,而硝酸根离子对不锈钢不起作用,反之,硝酸根离子能引起低碳钢的应力腐蚀开裂,而氯离子对低碳钢不起作用。表1.常见材料应力腐蚀开裂发生的介质合金腐蚀介质碳钢和低合金钢NaOH溶液,含有校酸根,碳酸跟,硫化氢水溶液,海水,海洋大气和工业大气,硫酸—硝酸混合液,三氯化铁溶液,湿的CO—CO2,空气高强度钢蒸馏水,湿大气,氯化物溶液,硫化氢奥氏体不锈钢高温碱液,高温高压含氧纯水,氯化物水溶液,海水,浓缩锅炉水,水蒸气(260oC),湿润空气(湿度90%),硫化氢水溶液,NaCl—H2O2水溶液,二氯乙烯等铜合金NH3蒸汽,氨溶液,汞盐溶液,含SO2的大气,三氯化铁,硝酸溶液钛合金发烟硝酸,海水,盐酸,含Clˉ,Brˉ,Iˉ水溶液,甲醇,三氯乙烯,CCl4,氟利昂铝合金NaCl水溶液,海水,水蒸气,含二氧化硫的大气,含Brˉ,Iˉ水溶液,汞(3)应力腐蚀开裂是材料在应力和环境介质共同作用下经过一段时间后,萌生裂纹,裂纹扩展到临界尺寸,此时由于裂纹尖端的应力强度因子KI达到材料的断裂韧性KIc,发生失稳断裂。即应力腐蚀开裂过程分为三个阶段:裂纹萌生,裂纹扩展,失稳断裂。1.裂纹的萌生裂纹源多在保护膜破裂处,而膜的破裂可能与金属受力时应力集中与应变集中有关,此外,金属中存在孔蚀,缝隙腐蚀,晶间腐蚀也往往是SCC裂纹萌生处。萌生期长短,少则几天,长达几年,几十年,主要取决于环境特征与应力大小。2.裂...

1、当您付费下载文档后,您只拥有了使用权限,并不意味着购买了版权,文档只能用于自身使用,不得用于其他商业用途(如 [转卖]进行直接盈利或[编辑后售卖]进行间接盈利)。
2、本站所有内容均由合作方或网友上传,本站不对文档的完整性、权威性及其观点立场正确性做任何保证或承诺!文档内容仅供研究参考,付费前请自行鉴别。
3、如文档内容存在违规,或者侵犯商业秘密、侵犯著作权等,请点击“违规举报”。

碎片内容

应力腐蚀断裂

确认删除?
VIP
微信客服
  • 扫码咨询
会员Q群
  • 会员专属群点击这里加入QQ群
客服邮箱
回到顶部