电脑桌面
添加小米粒文库到电脑桌面
安装后可以在桌面快捷访问

高中化学 第3章 自然界中的元素 第1节 碳酸钠与碳酸氢钠的性质教案 鲁科版必修1-鲁科版高一必修1化学教案VIP免费

高中化学 第3章 自然界中的元素 第1节 碳酸钠与碳酸氢钠的性质教案 鲁科版必修1-鲁科版高一必修1化学教案_第1页
1/6
高中化学 第3章 自然界中的元素 第1节 碳酸钠与碳酸氢钠的性质教案 鲁科版必修1-鲁科版高一必修1化学教案_第2页
2/6
高中化学 第3章 自然界中的元素 第1节 碳酸钠与碳酸氢钠的性质教案 鲁科版必修1-鲁科版高一必修1化学教案_第3页
3/6
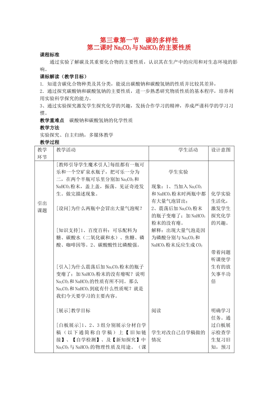
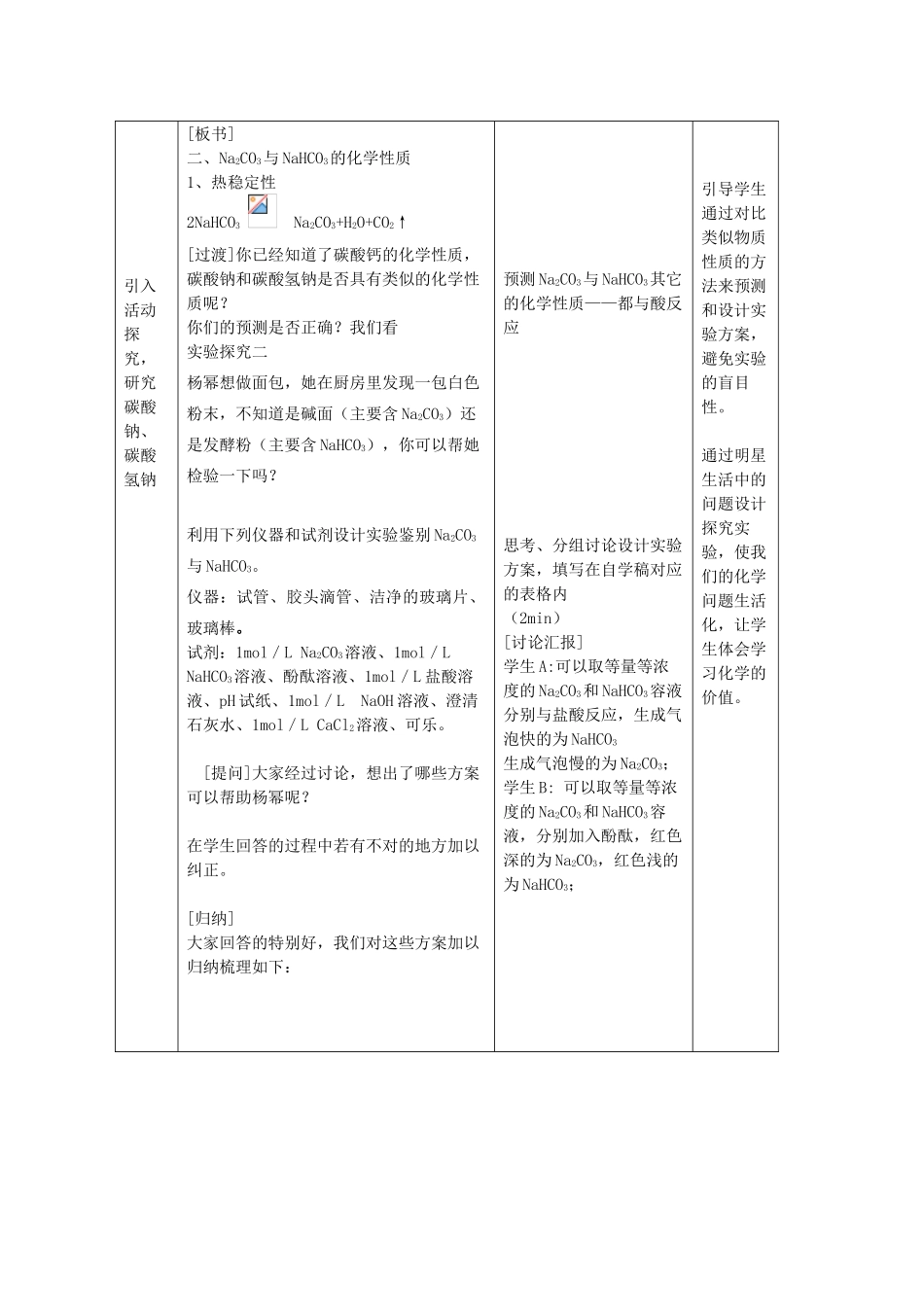
第三章第一节碳的多样性第二课时Na2CO3与NaHCO3的主要性质课程标准通过实验了解碳及其重要化合物的主要性质,认识其在生产中的应用和对生态环境的影响。课标解读(教学目标)1.知道含碳化合物种类及其分类,能说出碳酸钠和碳酸氢钠的性质并比较其差异,2.通过探究碳酸钠和碳酸氢钠的主要性质,进一步熟悉研究物质性质的基本程序,培养利用实验科学探究的能力。3、通过实验探究激发学生探究化学的兴趣,发扬合作学习的精神,养成严谨科学的学习习惯。教学重难点碳酸钠和碳酸氢钠的化学性质教学方法实验探究、自主归纳,多媒体教学教学过程教学环节教学活动学生活动设计意图引出课题[教师引导学生魔术引人]每组都有一瓶可乐和一个空矿泉水瓶子,把可乐一分为二,在两个半瓶可乐里分别加Na2CO3和NaHCO3粉末,盖上盖,振荡。见证奇迹发生。做完描述现象。[设问]为什么两瓶中会冒出大量气泡呢?[知识支持]1、百度百科:可乐配料为糖、碳酸水(二氧化碳和水)、焦糖、磷酸、咖啡因等。2、碳酸酸性比磷酸强。[引入]为什么震荡后加Na2CO3粉末的瓶子变瘪了;加NaHCO3粉末的没有瘪呢?说明Na2CO3和NaHCO3的性质有所不同。那么Na2CO3和NaHCO3到底有什么性质呢?就是我们今天要学习的主要内容。[展示]教学目标[白板展示]1、2、3组分别展示分材自学稿(以下通简称自学稿)上【旧知链接】、【自学检测】、及【新知探究】中Na2CO3与NaHCO3的物理性质及用途。(课学生实验现象:1、当加入Na2CO3和NaHCO3粉末时两瓶中都有大量气泡冒出;2、震荡后加Na2CO3粉末的瓶子变瘪了;加NaHCO3粉末的没有瘪。解释:出现大量气泡是因为磷酸分别与Na2CO3和NaHCO3粉末反应生成CO2阅读学生对改自己自学稿做的情况化学实验生活化,激发学生探究化学的兴趣。带着问题听课使学生有的放矢事半功倍明确学习任务。通过白板展示检查学生复习旧知,预习引入活动探究,研究碳酸钠、碳酸氢钠前完成)根据学生的完成情况给出评价,并补充碳酸盐和碳酸氢盐的溶解规律:当碳酸盐易溶时,它所对应的碳酸氢盐相对难溶;当碳酸盐难溶时,它所对应的碳酸氢盐相对易溶。[板书]一、Na2CO3与NaHCO3的物理性质[引入]我们了解了Na2CO3与NaHCO3的用途,那么是它们的哪些性质决定了这些用途呢?我们先通过一个家庭小实验:实验探究一:微波炉做面包[展示]利用下列仪器和试剂如何蒸出香甜可口的面包?仪器:微波炉、蒸发皿、筷子、量筒、药匙。试剂:Na2CO3粉末、NaHCO3粉末、面粉、水根据一下三个方案老师做演示实验:①5g面粉,6ml水和NaHCO3粉末混合放入微波炉加热2min②5g面粉,6ml水和Na2CO3粉末混合放入微波炉加热2min③5g面粉,6ml水混合放入微波炉加热2min教生一起分析通过该实验说明了NaHCO3加热易分解而Na2CO3加热不易分解学生在课本上做笔记观看、倾听,对将要进行的实验跃跃欲试观看,观察实验现象,并得出对应的结论,填写在自学稿上。新课的情况。通过微波炉做面包的实验引入,激发学生学习化学的热情。引入活动探究,研究碳酸钠、碳酸氢钠[板书]二、Na2CO3与NaHCO3的化学性质1、热稳定性2NaHCO3Na2CO3+H2O+CO2↑[过渡]你已经知道了碳酸钙的化学性质,碳酸钠和碳酸氢钠是否具有类似的化学性质呢?你们的预测是否正确?我们看实验探究二杨幂想做面包,她在厨房里发现一包白色粉末,不知道是碱面(主要含Na2CO3)还是发酵粉(主要含NaHCO3),你可以帮她检验一下吗?利用下列仪器和试剂设计实验鉴别Na2CO3与NaHCO3。仪器:试管、胶头滴管、洁净的玻璃片、玻璃棒。试剂:1mol/LNa2CO3溶液、1mol/LNaHCO3溶液、酚酞溶液、1mol/L盐酸溶液、pH试纸、1mol/LNaOH溶液、澄清石灰水、1mol/LCaCl2溶液、可乐。[提问]大家经过讨论,想出了哪些方案可以帮助杨幂呢?在学生回答的过程中若有不对的地方加以纠正。[归纳]大家回答的特别好,我们对这些方案加以归纳梳理如下:预测Na2CO3与NaHCO3其它的化学性质——都与酸反应思考、分组讨论设计实验方案,填写在自学稿对应的表格内(2min)[讨论汇报]学生A:可以取等量等浓度的Na2CO3和NaHCO3容液分别与盐酸反应,生成气泡快的为NaHCO3生成气泡慢的为Na2CO3;学生B:可以取等量等浓度的Na2CO...

1、当您付费下载文档后,您只拥有了使用权限,并不意味着购买了版权,文档只能用于自身使用,不得用于其他商业用途(如 [转卖]进行直接盈利或[编辑后售卖]进行间接盈利)。
2、本站所有内容均由合作方或网友上传,本站不对文档的完整性、权威性及其观点立场正确性做任何保证或承诺!文档内容仅供研究参考,付费前请自行鉴别。
3、如文档内容存在违规,或者侵犯商业秘密、侵犯著作权等,请点击“违规举报”。

碎片内容

高中化学 第3章 自然界中的元素 第1节 碳酸钠与碳酸氢钠的性质教案 鲁科版必修1-鲁科版高一必修1化学教案

确认删除?
VIP
微信客服
  • 扫码咨询
会员Q群
  • 会员专属群点击这里加入QQ群
客服邮箱
回到顶部