电脑桌面
添加小米粒文库到电脑桌面
安装后可以在桌面快捷访问

高中化学 专题4 第1单元 分子构型与物质的性质 第2课时 价层电子对互斥理论 等电子原理教案 苏教版选修3-苏教版高二选修3化学教案VIP免费

高中化学 专题4 第1单元 分子构型与物质的性质 第2课时 价层电子对互斥理论 等电子原理教案 苏教版选修3-苏教版高二选修3化学教案_第1页
1/11
高中化学 专题4 第1单元 分子构型与物质的性质 第2课时 价层电子对互斥理论 等电子原理教案 苏教版选修3-苏教版高二选修3化学教案_第2页
2/11
高中化学 专题4 第1单元 分子构型与物质的性质 第2课时 价层电子对互斥理论 等电子原理教案 苏教版选修3-苏教版高二选修3化学教案_第3页
3/11
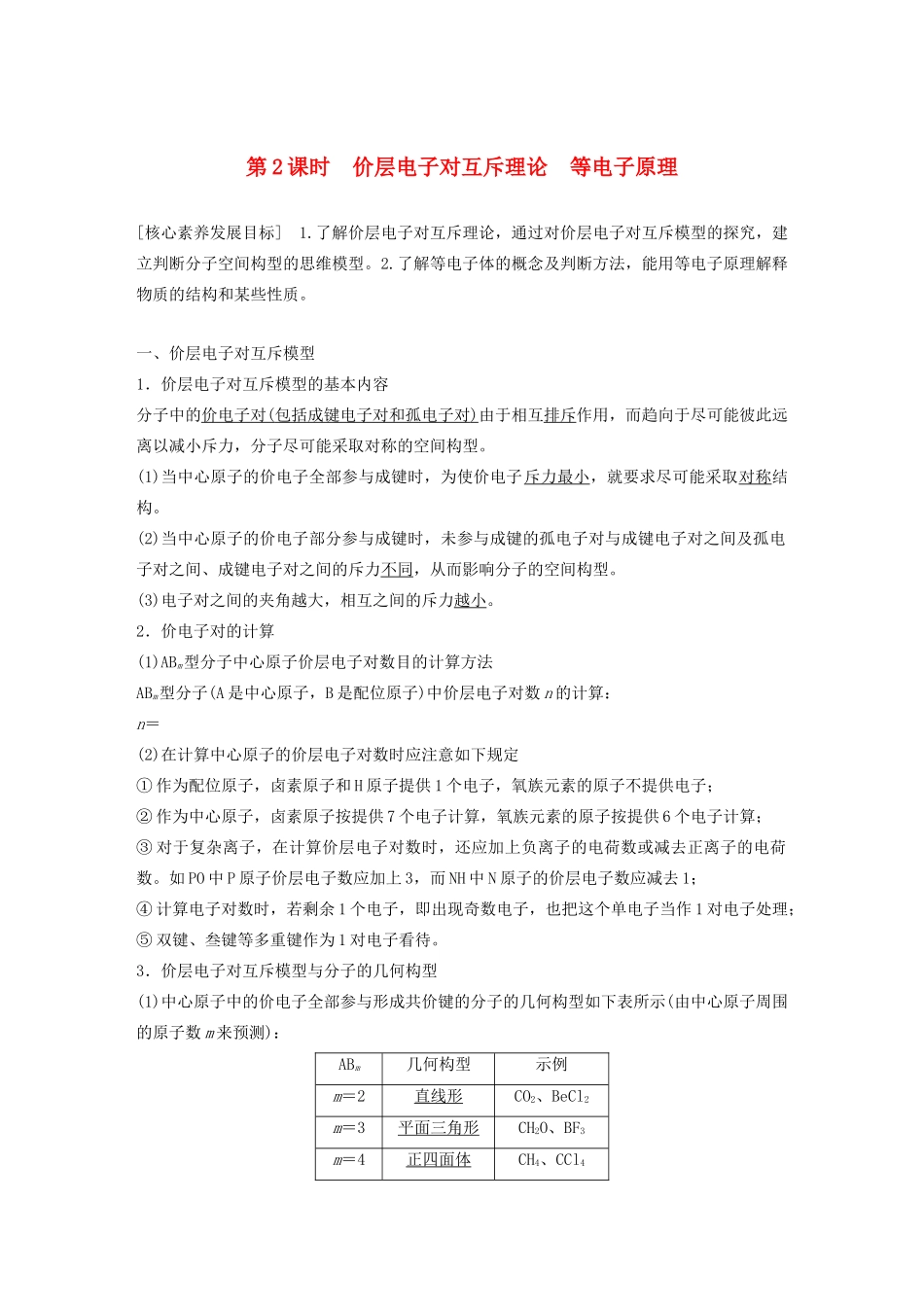
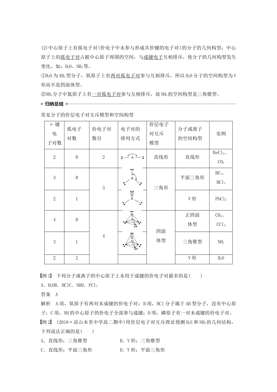
第2课时价层电子对互斥理论等电子原理[核心素养发展目标]1.了解价层电子对互斥理论,通过对价层电子对互斥模型的探究,建立判断分子空间构型的思维模型。2.了解等电子体的概念及判断方法,能用等电子原理解释物质的结构和某些性质。一、价层电子对互斥模型1.价层电子对互斥模型的基本内容分子中的价电子对(包括成键电子对和孤电子对)由于相互排斥作用,而趋向于尽可能彼此远离以减小斥力,分子尽可能采取对称的空间构型。(1)当中心原子的价电子全部参与成键时,为使价电子斥力最小,就要求尽可能采取对称结构。(2)当中心原子的价电子部分参与成键时,未参与成键的孤电子对与成键电子对之间及孤电子对之间、成键电子对之间的斥力不同,从而影响分子的空间构型。(3)电子对之间的夹角越大,相互之间的斥力越小。2.价电子对的计算(1)ABm型分子中心原子价层电子对数目的计算方法ABm型分子(A是中心原子,B是配位原子)中价层电子对数n的计算:n=(2)在计算中心原子的价层电子对数时应注意如下规定①作为配位原子,卤素原子和H原子提供1个电子,氧族元素的原子不提供电子;②作为中心原子,卤素原子按提供7个电子计算,氧族元素的原子按提供6个电子计算;③对于复杂离子,在计算价层电子对数时,还应加上负离子的电荷数或减去正离子的电荷数。如PO中P原子价层电子数应加上3,而NH中N原子的价层电子数应减去1;④计算电子对数时,若剩余1个电子,即出现奇数电子,也把这个单电子当作1对电子处理;⑤双键、叁键等多重键作为1对电子看待。3.价层电子对互斥模型与分子的几何构型(1)中心原子中的价电子全部参与形成共价键的分子的几何构型如下表所示(由中心原子周围的原子数m来预测):ABm几何构型示例m=2直线形CO2、BeCl2m=3平面三角形CH2O、BF3m=4正四面体CH4、CCl4(2)中心原子上有孤电子对(价电子中未参与形成共价键的电子对)的分子的几何构型:中心原子上的孤电子对占据中心原子周围的空间,与成键电子互相排斥,使分子的几何构型发生变化,如:H2O、NH3等。①H2O为AB2型分子,氧原子上有两对孤电子对参与互相排斥,所以H2O分子的空间构型为V形而不是四面体型。②NH3分子中氮原子上有一对孤电子对参与互相排斥,故NH3的空间构型是三角锥型。常见分子的价层电子对互斥模型和空间构型σ键电子对数孤电子对数价电子对数目电子对的排列方式价层电子对互斥模型分子或离子的空间构型实例202直线形直线形BeCl2、CO2303三角形平面三角形BF3、BCl321V形PbCl2404四面体型正四面体型CH4、CCl431三角锥型NH322V形H2O例1下列分子或离子的中心原子上未用于成键的价电子对最多的是()A.H2OB.HClC.NHD.PCl3答案A解析A项,氧原子有两对未成键的价电子对;B项,HCl分子属于AB型分子,没有中心原子;C项,NH的中心原子的价电子全部参与成键;D项,磷原子有一对未成键的价电子对。例2(2018·凉山木里中学高二期中)用价层电子对互斥理论预测H2S和NH3的几何结构,下列说法正确的是()A.直线形;三角锥型B.V形;三角锥型C.直线形;平面三角形D.V形;平面三角形答案B解析H2S中S原子的价电子对数=2+×(6-2×1)=4,含有2对孤电子对,所以其几何结构为V形;NH3中N原子的价电子对数=3+×(5-3×1)=4,含有1对孤电子对,所以其几何结构为三角锥型。思维启迪——分子空间构型的确定思路中心原子价电子对数n⇓⇓分子的空间模型——略去孤电子对在价层电子对互斥模型中占有的空间注意(1)价层电子对互斥模型是价层电子对的空间构型,而分子的空间构型指的是成键电子对的空间构型,不包括孤电子对。两者是否一致取决于中心原子上有无孤电子对(未用于形成共价键的电子对),当中心原子上无孤电子对时,两者的构型一致;当中心原子上有孤电子对时,两者的构型不一致。(2)常见的分子空间构型:直线形、V形、平面三角形、三角锥型、四面体型等。二、等电子原理1.等电子原理具有相同价电子数和相同原子数的分子或离子具有相同的结构特征,这一原理称为“等电子原理”。2.等电子体原子总数相同、价电子总数相同的分子或离子互称为等电子体。3.等电子原理的应用(1)利用等电子原理可判断简单分子或离子的空间构型,...

1、当您付费下载文档后,您只拥有了使用权限,并不意味着购买了版权,文档只能用于自身使用,不得用于其他商业用途(如 [转卖]进行直接盈利或[编辑后售卖]进行间接盈利)。
2、本站所有内容均由合作方或网友上传,本站不对文档的完整性、权威性及其观点立场正确性做任何保证或承诺!文档内容仅供研究参考,付费前请自行鉴别。
3、如文档内容存在违规,或者侵犯商业秘密、侵犯著作权等,请点击“违规举报”。

碎片内容

高中化学 专题4 第1单元 分子构型与物质的性质 第2课时 价层电子对互斥理论 等电子原理教案 苏教版选修3-苏教版高二选修3化学教案

确认删除?
VIP
微信客服
  • 扫码咨询
会员Q群
  • 会员专属群点击这里加入QQ群
客服邮箱
回到顶部