电脑桌面
添加小米粒文库到电脑桌面
安装后可以在桌面快捷访问

办公室监控系统方案VIP免费

办公室监控系统方案_第1页
1/7
办公室监控系统方案_第2页
2/7
办公室监控系统方案_第3页
3/7
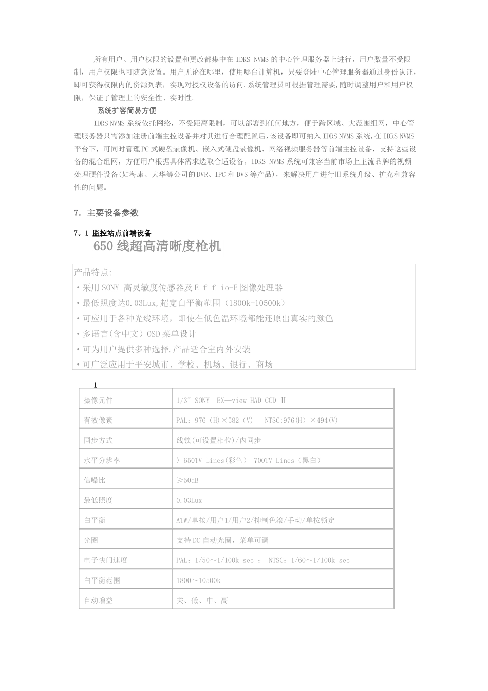
办公室监控系统方案1.适用范围办公场所监控/连锁店监控/商铺监控/商店监控等2.需求分析因办公楼出入人口较多,具有不利安全防范和不便管理的特点,本设计方案主要解决这两个方面的问题:2。1安全防范:保障基础设施和设备的安全,防盗、防火等,具体如下:办公室出入口、重点办公区域、停车场出入口,停车场内等。通过摄像头监视人员活动情况,防止非法闯入;重点部位安装摄像机,进行24小时不间断视频监控,可报警联动录像,有些部位可采用监听头进行录音同步监控;在意外事故发生时能够提供报警设备的联动;可实现集中管理、控制全部监控区域,并可实现无人值守存储工作,降低劳动强度以及降低投入成本;2.2监督员工、加强管理:提高企业员工可控性;全面了解员工工作情况,以及对突发事件报警录像等,具体有以下内容:在办公区域进行全面监管,灵活调看办公场所秩序,员工工作面貌,包括着装形象、热情度、销售流程等是否达到总公司要求的标准化、专业化和统一化,以便及时进行各期职业培训,保证公司整体销售水平和服务水平的不断进步。3。系统组成整个系统由前端设备、本地监控中心组成.3。1前端设备前端系统主要由摄像机、镜头等各种信号采集设备、可遥控动作设备几大部分构成。信号采集设备包括视频、报警信号采集及其他模拟量采集设备,主要由摄像机、拾音器等采集设备,这些设备负责采集监控现场的视频图像、非法侵入等数据和模拟数字信号.可遥控动作设备包括电动变焦镜头、室外防护罩,射灯开关等其它可控机电设备,这些设备按照监控中心发送的遥控行动指令进行动作.3.2本地监控中心本地监控中心设备一般由PC/嵌入式数字硬盘录像机、监视器等组成,实现监控现场音视频信号的显示、录像、回放以及报警信号的接收和处理。有些办公区不需要进行本地监控,只需要远程总部进行集中监控,这时,本地就没必要安装硬盘录像机和矩阵等设备,只需安装网络视频服务器即可。3。3。1视频工作站视频工作站是监控中心的核心监控设备,即“网络监控录像主机",负责具体连接前端各网点的PC/嵌入式数字硬盘录像机和网络视频服务器,提供所有远程视频图像的显示、录像和云镜控制功能。同时,它也可以作为其它监控中心和网络客户端的视频源,负责提供音/视频信号的转发。它由计算机和视频工作站软件构成.受计算机自身和网络带宽的限制,一台视频工作站只能远程监控有限数量的图像,因此,当一个监控中心需要远程监控的前端摄像机越多时,需要的视频工作站的数量也就越多。3。3.2网络客户端网络客户端是指除了监控中心以外,网络内其他需要进行网络远程监控的用户终端.由于这些客户端相对比较零散,监控要求较低,登陆访问较随意,且通常无录像要求,因此,统一纳入“网络客户端”用户.它由计算机(普通计算机或笔记本电脑)和客户端软件构成。客户端远程监控时,需要输入用户名和密码,登陆“中央服务器”进行身份验证,通过认证后,进入客户端监控界面,界面中会自动显示该客户端权限内的资源列表(所能访问和监控的所有视频工作站目录),通过该列表即可实现远程监控。客户端功能和界面相对简单,适合各各级领导和相关部门等的使用,主要负责图像显示、云镜控制和远程回放。3.3.3中心管理服务器中心管理服务器是整个系统的管理核心和信息认证中心。主要功能是对各种主控设备(PC/嵌入式数字硬盘录像机、网络视频服务器、视频工作站)和网络监控端进行统一集中管理,包括设备注册认证、用户注册认证、系统内设备所属关系配置、系统内用户权限配置、集中远程控制修改设备参数与设置和资源分配及指向服务等。它由计算机和中心管理服务器软件组成。中心管理服务器一般安装在总监控中心。5.系统拓扑图6。系统功能集中管理和分级管理相结合运用IDRS分布式网络视频集中监控管理系统,可以将多个监控子系统纳入到一个网络监控体系中,建成后的网络监控总中心可以对所有下辖的各单位监控子系统进行统一集中管理.另外,可以根据实际需要,在一个监控指挥中心是无法满足用户需求的前提下,设计院及各单位都可设置成多个二级、三级指挥中心,通过多台中心管理服务器和对应的逻辑关系,进行分级监控和管理。在此基础上,网络...

1、当您付费下载文档后,您只拥有了使用权限,并不意味着购买了版权,文档只能用于自身使用,不得用于其他商业用途(如 [转卖]进行直接盈利或[编辑后售卖]进行间接盈利)。
2、本站所有内容均由合作方或网友上传,本站不对文档的完整性、权威性及其观点立场正确性做任何保证或承诺!文档内容仅供研究参考,付费前请自行鉴别。
3、如文档内容存在违规,或者侵犯商业秘密、侵犯著作权等,请点击“违规举报”。

碎片内容

办公室监控系统方案

爱的疯狂+ 关注
实名认证
内容提供者

该用户很懒,什么也没介绍

确认删除?
VIP
微信客服
  • 扫码咨询
会员Q群
  • 会员专属群点击这里加入QQ群
客服邮箱
回到顶部