电脑桌面
添加小米粒文库到电脑桌面
安装后可以在桌面快捷访问

水工建筑物外观质量评定表全面VIP免费

水工建筑物外观质量评定表全面_第1页
1/22
水工建筑物外观质量评定表全面_第2页
2/22
水工建筑物外观质量评定表全面_第3页
3/22
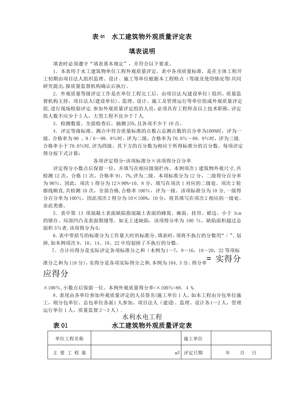
表01水工建筑物外观质量评定表填表说明填表时必须遵守“填表基本规定”,并符合以下要求。1.本表用于水工建筑物单位工程外观质量评定。表中各项质量标准,是在主体工程开工初期由项目法人组织监理、设计、施工等单位根据本工程特点(等级及使用情况等)共同研究提出,报质量监督机构确认后执行。2.外观质量等级评定工作是在单位工程完工后,由项目法人(建设单位)组织、质量监督机构主持,项目法人(建设单位)、监理、设计、施工及管理运行等单位组成外观质量评定组,进行现场检验评定.参加外观质量评定组的人员,必须具有工程师及以上技术职称。评定组人数不应少于5人,大型工程不宜少于7人.3.检测数量。全面检查后,抽测25%,且各项不少于10点。4.评定等级标准。测点中符合质量标准的点数占总测点数的百分率为100%时,评为一级。合格率为90。9/6~99.9%时,评为二级。合格率为70.0%~89.9%时,评为三级.合格率小于70.0%时,评为四级。其下方的百分数为相应于所得标准分的百分数。每项评定得分按下式计算:各项评定得分=该项标准分×该项得分百分率评定得分小数点后保留一位,并填写在相应级别栏内。本例项次1建筑物外观尺寸,共检测12次,合格11次,合格率91.7%,评为二级。本项标准分为12分,二级得分百分率为90%,因此,项次1得分为12×90%=10.8分,填写在项次1对应的二级处。项次2轮廓线顺直,共检测10次,全部合格,合格率100%,评为一级。该项标准分为10分,一级得分百分率为100%,因此项次2得分为10×100%:10分,将其填写在项次2相应的一级处。余此类推。5.表中第13项混凝土表面缺陷指混凝土表面的蜂窝、麻面、挂帘、裙边、小于3cm的错台、局部凹凸及表面裂缝等。如无上述缺陷,该项得分率为100%,缺陷面积超过总面积5%者,该项得分为0。6.表中带括号的标准分为工作量大时的标准分。填表时,须将不执行的分数用“/”.划掉,如本例项次9、10、14、18、22中均划掉了不执行的分数。7.合计应得分是实际评定各项标准分之和(本例为1~7,9~16,18~20,22等项标准分之和为118分),实得分是各项实际得分之和,本例为104.3分。得分率=实得分应得分×100%,小数点后保留一位。本例外观质量得分率=×100%=88.4%.8.表尾由各单位参加外观质量评定的人员签名(施工单位1人,如本工程由分包单位施工,则分包单位、总包单位各派1人参加。项目法人(建设)、监理、设计各1~2人,管理运行单位1人,质量监督2~3人).水利水电工程表01水工建筑物外观质量评定表单位工程名称主要工程量3施工单位m评定日期年月日标项次项目准分(分)1建筑物外部尺寸2轮廓线3表面平整度4立面垂直度5大角方正6曲面与平面联结7扭面与平面联结8马道及排水沟9梯步10栏杆11扶梯12闸坝灯饰13混凝土表面缺陷情况14表面钢筋割除1516砌体勾缝17浆砌卵石露头情况8竖、横缝平直4宽度均匀、平整121010105993(4)2(3)2(3)22102(4)4一级100%评定得分(分)二级90%三级70%四级0备注续表01标项次18192021变形缝启闭平台梁、柱、排架建筑物表面升压变电工程围墙(栏栅)、杆、架、塔、柱项目准分(分)3(4)5105一级100%评定得分(分)二级90%三级70%四级0备注222324252627水工金属结构外表面电站盘柜电缆线路敷设电站油气、水、管路厂区道路及排水沟厂区绿化6(7)74(5)3(4)48合计外观质量评定组成员单位应得分,实得分,得分率%单位名称职称签名项目法人监理设计施工运行管理核定意见:工程质量监督机构核定人:(签名)加盖公章年月日注:量大时,标准分采用括号内数值.说明:(1)检测数量全面检查后,抽测25%,且各项不少于10点.(2)评定等级标准测点中符合质量标准的点数占总测点数的百分率为100%时,为一级。合格率为90-99。9%时,为二级。合格率为70-89.9%时,为三级.合格率<70%时,为四级.其下方的百分数为相应于所得标准分的百分数。每项评定得分按下式计算各项评定得分=该项标准分×该项得分百分率(3)表中第13项混凝土表面缺陷指混凝土表面的蜂窝、麻面、挂帘、裙边、小于3cm的错台、局部凹凸及表面裂缝等。如无上述缺陷,该项得分率为100%,缺陷面积超过总面积5%者,该项得分为0。(4)表中...

1、当您付费下载文档后,您只拥有了使用权限,并不意味着购买了版权,文档只能用于自身使用,不得用于其他商业用途(如 [转卖]进行直接盈利或[编辑后售卖]进行间接盈利)。
2、本站所有内容均由合作方或网友上传,本站不对文档的完整性、权威性及其观点立场正确性做任何保证或承诺!文档内容仅供研究参考,付费前请自行鉴别。
3、如文档内容存在违规,或者侵犯商业秘密、侵犯著作权等,请点击“违规举报”。

碎片内容

水工建筑物外观质量评定表全面

您可能关注的文档

确认删除?
VIP
微信客服
  • 扫码咨询
会员Q群
  • 会员专属群点击这里加入QQ群
客服邮箱
回到顶部