电脑桌面
添加小米粒文库到电脑桌面
安装后可以在桌面快捷访问

中国某银行银企互连系统开发手册VIP免费

中国某银行银企互连系统开发手册_第1页
1/16
中国某银行银企互连系统开发手册_第2页
2/16
中国某银行银企互连系统开发手册_第3页
3/16
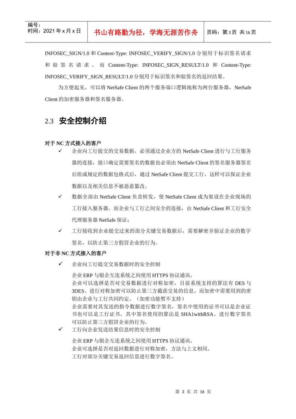
第1页共16页编号:时间:2021年x月x日书山有路勤为径,学海无涯苦作舟页码:第1页共16页第1章概述银企互联面向大的集团客户,提供与企业ERP系统直连的平台,银企互联面向大的集团客户,提供与企业ERP系统直连的平台,为工行的现金管理服务提供多渠道和客户化支持。企业ERP系统通过HTTPS协议与工行系统进行连接并向银企互联前置发送数据,数据的接口格式使用标准的xml数据格式,但双方通讯的过程中则需要遵守下文描述的规定。银企互联前置接到企业数据后进行一系列的检查后完成交易,并将处理结果以企业便于处理的形式返回给企业。在安全保证方面,通讯层的安全保证是HTTPS协议。企业如需使用银企互联系统,要办理有关注册手续,并审领证书。企业进行结算类交易时,如果涉及到授权过程,企业需要在企业网银系统中完成相关授权动作。银企互连系统将企业提交的支付指令或者授权成功后的指令当作最终转账指令,根据提交指令的证书ID检查收付方帐号等合法性,以保证所提交指令在权限允许范围内进行操作。第2章总体方案介绍2.1总体网络结构图第2页共16页第1页共16页1(加密)NetSafeClient2(签名/验签)1.http交易请求包https交易请求包1.签名/验签请求包2.签名/验签结果2.交易结果编号:时间:2021年x月x日书山有路勤为径,学海无涯苦作舟页码:第2页共16页上图企业ERP系统1采用的是非NC方式接入的客户;企业ERP系统2采用的是NC方式接入的客户;2.2企业端安全服务器简介此服务器只对使用NC方式接入的客户有效。企业端安全服务器被称为NetSafeClient。它有两个可以配置的端口分别用于加密和签名/验签服务,如下图所示(假设1为加密端口,2为签名/验签端口)。具体使用时,企业应用向工行提交交易请求时,可以依照http协议向NetSafeClient的端口1发送请求。接到请求后,NetSafeClient使用企业证书将http请求包转换成https请求包发往工行端服务器;如果需要对某些交易数据进行签名,则企业应用需要与签名端口建立Socket连接并将待签名数据发往端口2,然后接收端口2的签名结果,之后再将包含签名信息的交易请求发往端口1而完成整个交易请求过程。对签名还是验签名请求的区分则是通过http包头来进行。Content-Type:第3页共16页第2页共16页编号:时间:2021年x月x日书山有路勤为径,学海无涯苦作舟页码:第3页共16页INFOSEC_SIGN/1.0和Content-Type:INFOSEC_VERIFY_SIGN/1.0分别用于标识签名请求和验签名请求,而Content-Type:INFOSEC_SIGN_RESULT/1.0和Content-Type:INFOSEC_VERIFY_SIGN_RESULT/1.0分别用于标识签名和验签名的返回结果。为方便起见,可以将NetSafeClient的两个服务端口逻辑地称为两台服务器,NetSafeClient的加密服务器和签名服务器。2.3安全控制介绍对于NC方式接入的客户企业向工行提交的交易数据,必须通过企业方的NetSafeClient进行与工行服务器的连接,接口确定需要签名的数据也必须由NetSafeClient的签名服务器签名后组成规定的数据包格式后,通过NetSafeClient提交工行,这样可以保证企业数据以及相关信息不被恶意篡改。数据全部由NetSafeClient负责转发,使NetSafeClient成为架设在企业现场的工行接入服务器。而企业与工行之间安全的连接,由NetSafeClient和工行安全代理服务器NetSafe保证;工行接收到企业提交过来的部分关键交易数据后,需要解密并验证企业的数字签名,以防止第三方假冒企业的行为。对于非NC方式接入的客户企业向工行提交交易数据时的安全控制企业ERP与银企互连系统之间使用HTTPS协议通讯。企业可以选择是否对交易数据进行对称加密,目前系统支持的算法有DES与3DES。进行对称加密可以防止第三方截获交易的信息。而加密中需要用到的密钥由企业与工行共同约定。(加密功能暂不支持)企业需要对其发送的指令数据进行数字签名,签名中使用的证书可以是企业证书也可以是工行证书,其中签名使用的算法是SHA1withRSA。进行数字签名可以防止第三方假冒企业的行为。工行向企业发送结果信息时的安全控制企业ERP与银企互连系统之间使用HTTPS协议通讯。企业可选择是否对返回数据进行对称加密,方法与上文相同。工行对部分关键交易返回信息...

1、当您付费下载文档后,您只拥有了使用权限,并不意味着购买了版权,文档只能用于自身使用,不得用于其他商业用途(如 [转卖]进行直接盈利或[编辑后售卖]进行间接盈利)。
2、本站所有内容均由合作方或网友上传,本站不对文档的完整性、权威性及其观点立场正确性做任何保证或承诺!文档内容仅供研究参考,付费前请自行鉴别。
3、如文档内容存在违规,或者侵犯商业秘密、侵犯著作权等,请点击“违规举报”。

碎片内容

中国某银行银企互连系统开发手册

您可能关注的文档

中小学资料+ 关注
实名认证
内容提供者

精美课件,值得下载

相关文档

确认删除?
VIP
微信客服
  • 扫码咨询
会员Q群
  • 会员专属群点击这里加入QQ群
客服邮箱
回到顶部