电脑桌面
添加小米粒文库到电脑桌面
安装后可以在桌面快捷访问

防腐蚀涂料工程预算知识问答VIP免费

防腐蚀涂料工程预算知识问答_第1页
1/14
防腐蚀涂料工程预算知识问答_第2页
2/14
防腐蚀涂料工程预算知识问答_第3页
3/14
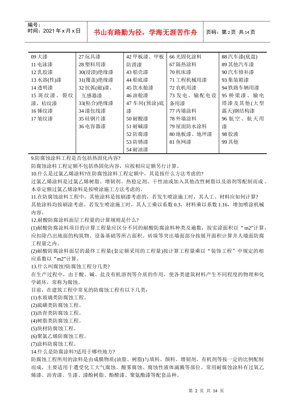
第1页共14页编号:时间:2021年x月x日书山有路勤为径,学海无涯苦作舟页码:第1页共14页防腐蚀涂料工程预算知识问答1.防腐蚀涂料工程定额适用于哪些工程项目?防腐蚀涂料工程,定额适用于设备、管道、金属结构等各种防腐涂料工程。2.防腐蚀涂料工程定额是否包括除锈工作内容?防腐蚀涂料工程定额不包括除锈工作内容3.什么是涂料配合比?当涂料配合比与实际设计配合比不同时?其人工、机械消耗量应如何计算?涂料配合比中涂料主要由四种成分组成:(1)成膜物质,如各种树脂和植物油、沥青等。(2)颜料,如白色颜料二氧化钛、黑色颜料炭黑、彩色颜料联苯胺黄等。(3)溶剂,如氯代烃和硝基烃、酮和酯以及苯系溶剂、萜烯类溶剂等。(4)各种助剂,如硅树脂流平助剂。将这些成分按一定比例(一般按重量比)配制后就可得到所需涂料。配制涂料所用的比例就是涂料配合比。涂料配合比与实际设计配合比不同时,可根据设计要求进行换算,其人工、机械消耗量不变。4.防腐蚀涂料工程定额聚合热固化是按什么考虑的,如采用其他方法。应如何处理?定额聚合热固化是采用蒸汽及红外线间接聚合固化考虑的,如采用其他方法,应按施工方案另行计算。5.什么是聚合?常用的聚合方法有哪几种?聚合是将已渗入混凝土孔隙中的有机浸渍液转化为固态聚合物。聚合方法有:(1)辐射法:不加引发剂的高能辐射聚合。(2)加热法:加引发剂的加热聚合。6.什么是化学法?什么是热固化?化学法指不需辐射及加热,只用引发剂和促进剂的纯化学聚合。涂料的作用在于能在物质的表面形成一层坚韧的固体薄膜,一般来说,涂料首先是一种流动的液体,在涂布完之后才形成固体薄膜,因此是一个玻璃化温度不断升高的过程,这个过程就是所谓的固体。以热熔的方式成膜的过程就是热固化。7.在防腐蚀涂料工程定额中,如采用定额中未包括的新品种涂料,应如何执行定额?如采用防腐蚀涂料工程定额未包括的新品种涂料,应按相近定额项目执行,其人工、机械消耗量不变。8.什么是涂料?其基本名称代号是怎样的?涂料是涂在物体的表面,能使物体美观或保护物体防止侵蚀的物质,如油漆、干性油等。涂料的基本名称代号见表3—1。表3—1涂料的基本名称代号00清油01清漆02厚漆03调合漆04磁漆05粉末涂料06底漆07腻子18金属(效应)漆、闪光漆20铅笔漆22木器漆23罐头漆24家电用漆26自行车漆37电阻漆、电位器漆38半导体漆39电缆漆、其他电工漆40防污漆41水线漆55耐水漆60防火漆61耐热漆62示温漆63涂布漆64可剥漆65卷材涂料82锅炉漆83烟囱漆84黑板漆85调色漆86标志漆、路标漆、马路划线漆87汽车漆(车身)第2页共14页第1页共14页编号:时间:2021年x月x日书山有路勤为径,学海无涯苦作舟页码:第2页共14页09大漆11电泳漆12乳胶漆13水溶(性)漆14透明漆15斑纹漆、裂纹漆、桔纹漆16锤纹漆17皱纹漆27玩具漆28塑料用漆30(浸渍)绝缘漆31(覆盖)绝缘漆32抗弧(磁)漆、互感器漆33(粘合)绝缘漆34漆包线漆35硅钢片漆36电容器漆42甲板漆、甲板防滑漆43船壳漆44船底漆45饮水舱漆46油舱漆47车间(预涂)底漆50耐酸漆51耐碱漆52防腐漆53防锈漆54耐油漆66光固化涂料67隔热涂料70机床漆71工程机械用漆72农机用漆73发电、输配电设备用漆77内墙涂料78外墙涂料79屋面防水涂料80地板漆、地坪漆81鱼网漆88汽车漆(底盘)89其他汽车漆90汽车修补漆93集装箱漆94铁路车辆用漆95桥梁漆、输电塔漆及其他(大型露天)钢结构漆96航空、航天用漆98胶液99其他9.防腐蚀涂料工程是否包括热固化内容?防腐蚀涂料工程定额不包括热固化内容,应按相应定额另行计算。10.什么是过氯乙烯涂料?在防腐蚀涂料工程定额中,其是按什么方法考虑的?过氯乙烯涂料是过氯乙烯树脂、增韧剂、热稳定剂、干性油或加入其他改性树脂以及溶剂等配制而成。本章定额过氯乙烯涂料是按喷涂施工方法考虑的。11.在防腐蚀涂料工程中,其他涂料是按刷漆考虑的,若发生喷涂施工时,其人工、材料应如何计算?其他涂料均按刷涂考虑。若发生喷涂施工时,其人工乘以系数0.3,材料乘以系数1.16,增加喷涂机械内容。12.耐酸防腐涂料面层工程量的计算规则是什么?(1)耐酸防腐涂料项目的计算工程量应区分不同的耐酸防腐涂料种类及遍数,按实涂面积以“m2”计算,应...

1、当您付费下载文档后,您只拥有了使用权限,并不意味着购买了版权,文档只能用于自身使用,不得用于其他商业用途(如 [转卖]进行直接盈利或[编辑后售卖]进行间接盈利)。
2、本站所有内容均由合作方或网友上传,本站不对文档的完整性、权威性及其观点立场正确性做任何保证或承诺!文档内容仅供研究参考,付费前请自行鉴别。
3、如文档内容存在违规,或者侵犯商业秘密、侵犯著作权等,请点击“违规举报”。

碎片内容

防腐蚀涂料工程预算知识问答

您可能关注的文档

确认删除?
VIP
微信客服
  • 扫码咨询
会员Q群
  • 会员专属群点击这里加入QQ群
客服邮箱
回到顶部