电脑桌面
添加小米粒文库到电脑桌面
安装后可以在桌面快捷访问

SPC考试资料VIP免费

SPC考试资料_第1页
1/26
SPC考试资料_第2页
2/26
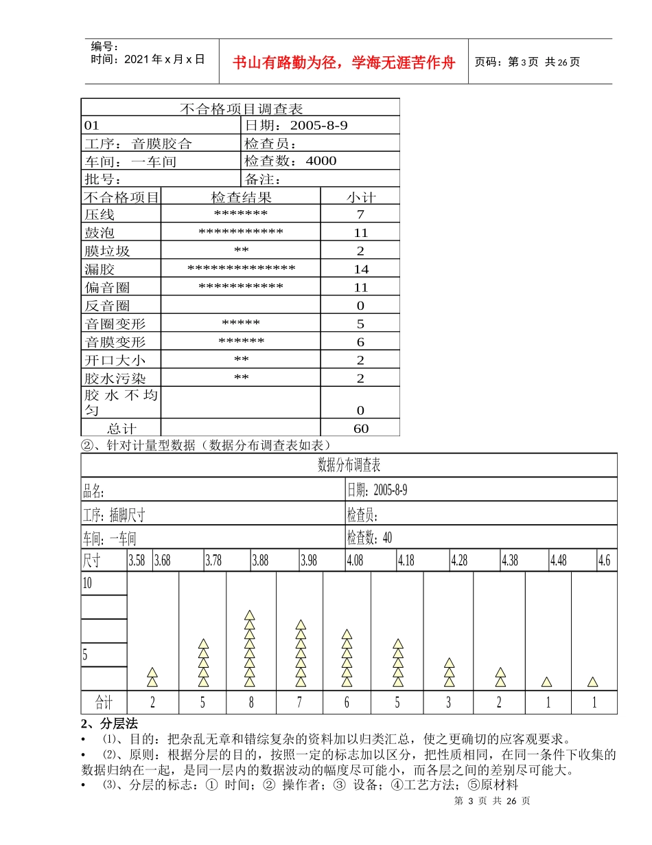
SPC考试资料_第3页
3/26
第1页共26页编号:时间:2021年x月x日书山有路勤为径,学海无涯苦作舟页码:第1页共26页质量部内部培训讲义基于预防,连续改善,达到零缺陷质量的基本知识QC七大手法质量的基本概念•一、质量:一组固有特性满足要求的程度。•质量的特点:质量具有经济性、广义性、时效性和相对性。•不合格:未满足要求。•缺陷:未满足与预期或规定用途有关的要求。•组织是指:职责、权限和相互关系得到安排的一组人员及设施。•过程:一组将输入转化为输出的相互关联或相互作用的活动。•注:一个过程的输出直接成为下一个过程的输入,组织为了增值,通常对过程进行策划,并使其在受控条件下运行。•过程是质量管理研究的基本对象(基本单元)。•产品是指过程的结果。•产品有四种通用的类别:服务、软件、硬件、流程性材料。•顾客是指接受产品的组织或个人。•质量特性是指产品、过程或体系与要求有关的固有特性。•具有代表性的质量概念主要有:符合性质量、适用性质量和广义质量。•质量管理是指在质量方面指挥和控制组织的协调的活动。在质量方面的指挥和控制活动,通常包括制定质量方针和质量目标及质量策划、质量控制、质量保证和质量改进。•质量控制是质量管理的一部分,致力于满足质量要求。质量控制是一个设定标准、测量结果,判定是否达到了预期要求,对质量问题采取措施进行补救并防止再发生的过程,质量控制不是检验。在生产前对生产过程进行评审和评价的过程也是质量控制的一个组成部分。总之,质量控制是一个确保生产出来的产品满足要求的过程。质量管理的发展:质量检验阶段,统计质量控制阶段,全面质量管理阶段。•质量检验:所用的手段是各种的检验设备和仪表,方式是严格把关,进行百分之百的检验。质量检验是在成品中挑出废品,以保证出厂产品质量。但这种事后检验把关,无法在生产过程中起到预防、控制作用。且百分之百的检验,增加检验费用。在大批量生产的情况下,其弊端就突显出来。•统计质量控制阶段:这一阶段的特征是数理统计方法与质量管理的结合。他认为质量管理不仅要搞事后检验,而且在发现有废品生产的先兆时就进行分析改进,从而预防废品的产生。控制图就是运用数理统计原理进行这种预防的工具。但是,统计质量关也存在着缺陷,他过分强调质量控制的统计方法,使人们误认为质量管理就是统计方法,使统计专家的事。在计算机和数理统计软件应用不广泛的情况下,使许多人感到高不可攀、难度大。•统计技术:是指有关收集、整理、分析和解释数据,并对其反映的问题做出一定结论的方法。•SPC(statisticalprocesscontrol)统计过程控制:•是应用统计方法对过程中的各个阶段进行评估和监控,建立并保持过程处于可接受的并且稳定的水平,从而保证产品与服务符合规定要求的一种质量管理技术。第2页共26页第1页共26页编号:时间:2021年x月x日书山有路勤为径,学海无涯苦作舟页码:第2页共26页•全面质量管理:所谓全面质量管理就是以质量为中心,以全员参与为基础,旨在通过让顾客和所有相关方受益而达到长期成功的一种管理途径。•质量管理的八项原则:•⑴、以顾客为关注焦点;⑵、领导作用;⑶、全员参与;⑷、过程方法;⑸、管理的系统方法;•⑹、持续改进;⑺、基于事实的决策方法;⑻、与供方互利的关系;•质量数据:将检测产品质量特性值所得结果用数字记录下来,使得到的质量特性值数据,简称质量数据。质量数据分类:1、计量值:可以用带小数的数据连续取值的数据。2、计数值:可以用件数、个数或点数等整数计值的数据;计点值{计件值•质量数据的特征:波动性(分散性、变异性)•质量数据的分布:离散型分布(计数值质量特性是离散型数据,一般服从离散分布),包括:二项分布、超几何分布、泊松分布。连续型分布(计量值质量特性值通常服从连续型分布,在统计分布中最常用的是正态分布)•十二、数据收集的几个名词:•1、个体(单位产品):要研究分析的客观事物的一个基本单位。•2、总体(母体):要研究分析的客观事物的全体。•3、样本(子体):从总体中抽取的一部分个体。•4、频数:一组数据中,某个数值的频数,指该值反复出现的次数。...

1、当您付费下载文档后,您只拥有了使用权限,并不意味着购买了版权,文档只能用于自身使用,不得用于其他商业用途(如 [转卖]进行直接盈利或[编辑后售卖]进行间接盈利)。
2、本站所有内容均由合作方或网友上传,本站不对文档的完整性、权威性及其观点立场正确性做任何保证或承诺!文档内容仅供研究参考,付费前请自行鉴别。
3、如文档内容存在违规,或者侵犯商业秘密、侵犯著作权等,请点击“违规举报”。

碎片内容

您可能关注的文档

确认删除?
VIP
微信客服
  • 扫码咨询
会员Q群
  • 会员专属群点击这里加入QQ群
客服邮箱
回到顶部