电脑桌面
添加小米粒文库到电脑桌面
安装后可以在桌面快捷访问

护理质量管理体系VIP免费

护理质量管理体系_第1页
1/9
护理质量管理体系_第2页
2/9
护理质量管理体系_第3页
3/9
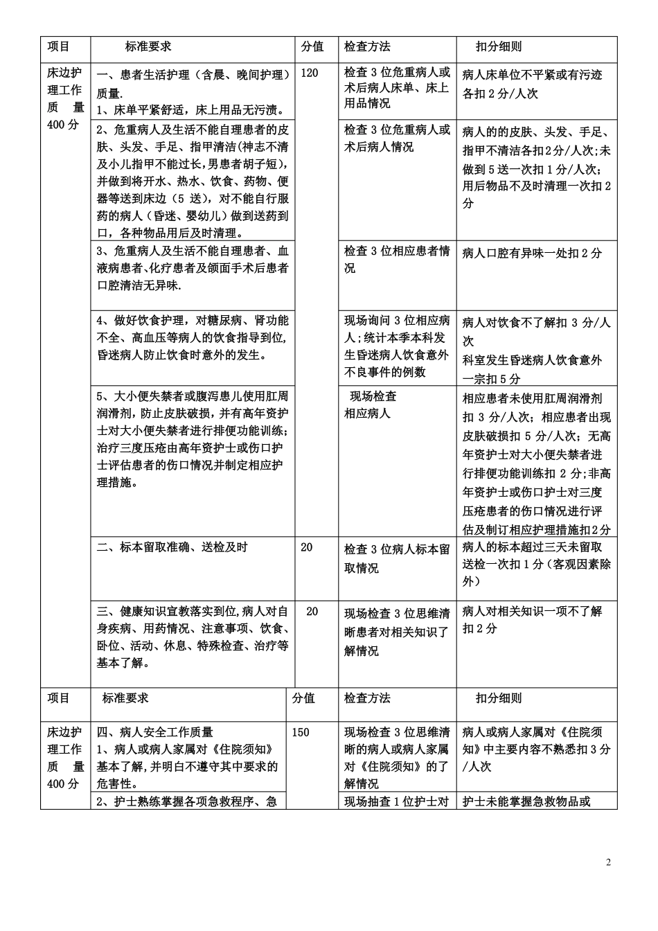
临床科室护理工作质量考核评分标准(总分1000分)项目标准要求分值检查方法检查4名护士在工作过程中与病人/病人家属交谈情况。现场发给一级护理的患者/患者家属《护理工作满意度调查问卷》10份。病区管理质量120分一、各工作室(办公室、治疗室、换药室、检查室、开水房、污物间)物品放置有序,标识清楚,清洁、整齐、美观。二、各病房清洁整齐:8:30—21:30陪人椅均折叠整齐放置;床头、床尾、窗台、输液架无堆放/挂物品。三、病人呼叫系统功能完好,患者知晓使用方法。10一项不符合要求扣2分现场检查10扣分细则1名护士不应用规范语言扣5分;2名护士不应用规范语言扣20分;3名以上护士不应用规范语言不得分不达到90%每下降1个百分点扣1分服务一、科室护理人员均应用本院规范语言。50质量100分二、护理服务对象满意度90%以上.50一项不符合要求扣1分抽查3个病房情况10现场检查病人呼叫系统使用情况;抽查3位病人/病人家属的使用情况现场检查呼叫系统损坏不及时请求维修扣2分;患者/家属未知晓使用方法扣1分/人次一项不符合要求扣1分四、车床、轮椅定点放置,清洁整齐;用后治疗车、治疗盘清洁无杂物;走廊无堆放杂物。五、护理人员做到不制造噪音影响病人休息环境:说话轻,走路轻,操作轻,开、关门轻。1010现场检查3位护士工作情况10护理人员不符合要求扣1分/人六、一览表及床头卡等级护理标记与医嘱相符。七、急救物品处于应急状态,定位放置,取用方便,每天检查并记录(护士长每周检查一次),帐物相符,100%完好。检查受检科室5位病人床头标识、一览表情况一处不相符扣1分60现场检查急救物品情况;一件急救物品未处应急状态或不完好各扣5分取用不方便扣3分帐物不相符扣2分漏检查记录一次扣3分1项目床边护理工作质量400分标准要求分值检查方法检查3位危重病人或术后病人床单、床上用品情况检查3位危重病人或术后病人情况扣分细则病人床单位不平紧或有污迹各扣2分/人次病人的的皮肤、头发、手足、指甲不清洁各扣2分/人次;未做到5送一次扣1分/人次;用后物品不及时清理一次扣2分一、患者生活护理(含晨、晚间护理)120质量.1、床单平紧舒适,床上用品无污渍。2、危重病人及生活不能自理患者的皮肤、头发、手足、指甲清洁(神志不清及小儿指甲不能过长,男患者胡子短),并做到将开水、热水、饮食、药物、便器等送到床边(5送),对不能自行服药的病人(昏迷、婴幼儿)做到送药到口,各种物品用后及时清理。3、危重病人及生活不能自理患者、血液病患者、化疗患者及颌面手术后患者口腔清洁无异味.4、做好饮食护理,对糖尿病、肾功能不全、高血压等病人的饮食指导到位,昏迷病人防止饮食时意外的发生。检查3位相应患者情况病人口腔有异味一处扣2分现场询问3位相应病人;统计本季本科发生昏迷病人饮食意外不良事件的例数现场检查相应病人病人对饮食不了解扣3分/人次科室发生昏迷病人饮食意外一宗扣5分相应患者未使用肛周润滑剂扣3分/人次;相应患者出现皮肤破损扣5分/人次;无高年资护士对大小便失禁者进行排便功能训练扣2分;非高年资护士或伤口护士对三度压疮患者的伤口情况进行评估及制订相应护理措施扣2分病人的标本超过三天未留取送检一次扣1分(客观因素除外)病人对相关知识一项不了解扣2分5、大小便失禁者或腹泻患儿使用肛周润滑剂,防止皮肤破损,并有高年资护士对大小便失禁者进行排便功能训练;治疗三度压疮由高年资护士或伤口护士评估患者的伤口情况并制定相应护理措施。二、标本留取准确、送检及时20检查3位病人标本留取情况三、健康知识宣教落实到位,病人对自身疾病、用药情况、注意事项、饮食、卧位、活动、休息、特殊检查、治疗等基本了解。项目床边护理工作质量400分标准要求四、病人安全工作质量1、病人或病人家属对《住院须知》基本了解,并明白不遵守其中要求的危害性。2、护士熟练掌握各项急救程序、急20现场检查3位思维清晰患者对相关知识了解情况分值150检查方法现场检查3位思维清晰的病人或病人家属对《住院须知》的了解情况扣分细则病人或病人家属对《住院须知》中主要内容不熟悉扣3分/人次现场抽查1位护士对护士未能掌握急救物品或2救技术操作规程及各种急救物品、仪...

1、当您付费下载文档后,您只拥有了使用权限,并不意味着购买了版权,文档只能用于自身使用,不得用于其他商业用途(如 [转卖]进行直接盈利或[编辑后售卖]进行间接盈利)。
2、本站所有内容均由合作方或网友上传,本站不对文档的完整性、权威性及其观点立场正确性做任何保证或承诺!文档内容仅供研究参考,付费前请自行鉴别。
3、如文档内容存在违规,或者侵犯商业秘密、侵犯著作权等,请点击“违规举报”。

碎片内容

护理质量管理体系

您可能关注的文档

确认删除?
VIP
微信客服
  • 扫码咨询
会员Q群
  • 会员专属群点击这里加入QQ群
客服邮箱
回到顶部